歸檔時間:2025-04-07
當前位置:
首頁
>
專題專欄
>
農村土地流轉專欄
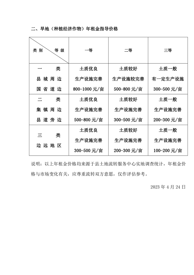
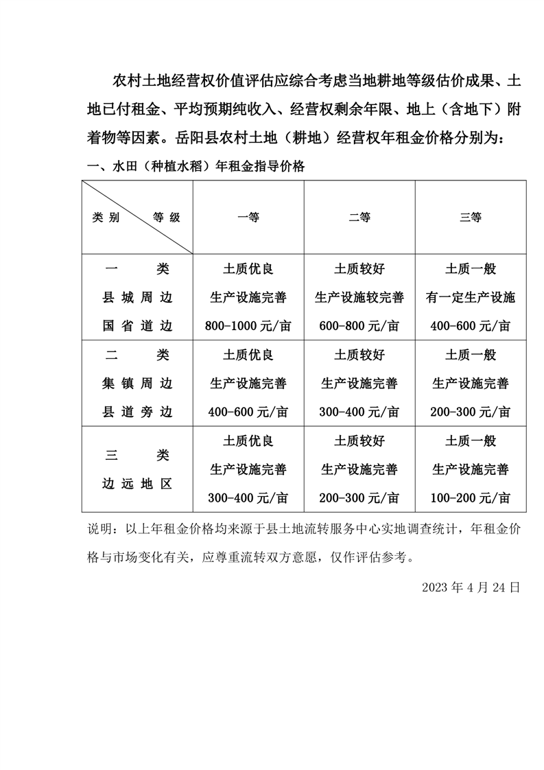
嶽陽縣農村土地(耕地)經營權指導價格
來源:嶽陽縣農業農村局
2023-04-24
瀏覽量:
1
|
|
|
|