當前位置:
首頁
>
旅遊
>
投資巴陵
>
高新產業園區
>
應急管理
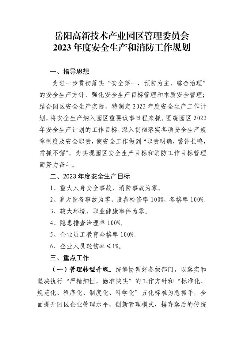
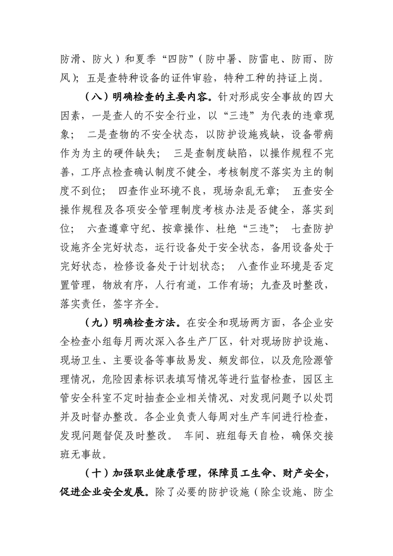
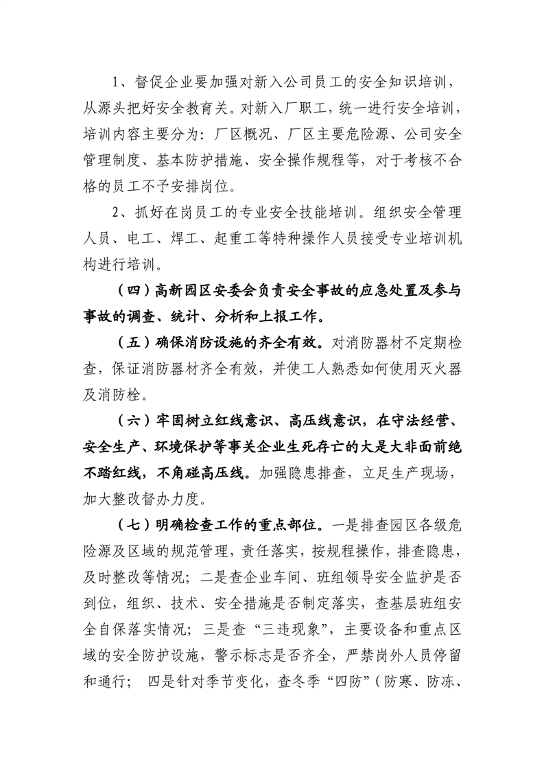
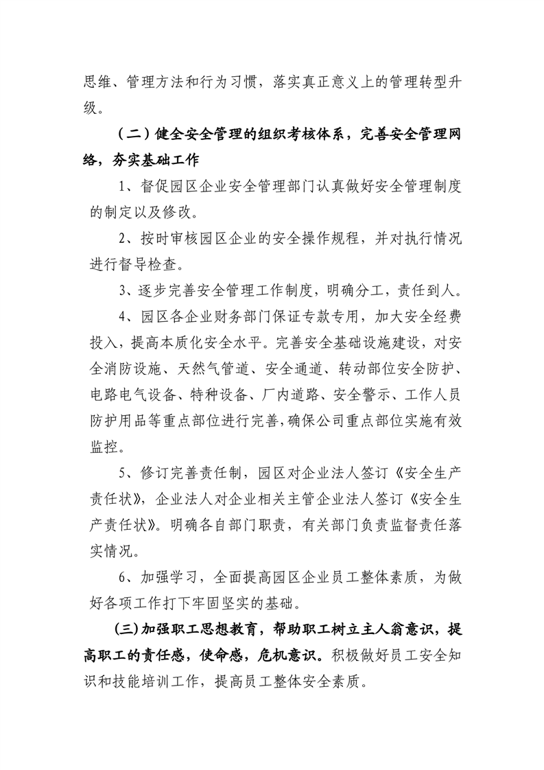
嶽陽高新技術產業園區管理委員會2023年度安全生產工作計劃
來源:嶽陽高新技術產業園區管委會
2023-02-27
瀏覽量:
1
|
|
|
|