歸檔時間:2018-11-23
當前位置:
首頁
>
專題專欄
>
2017年政務公開工作要點
>
助力防風險
>
棚改危改
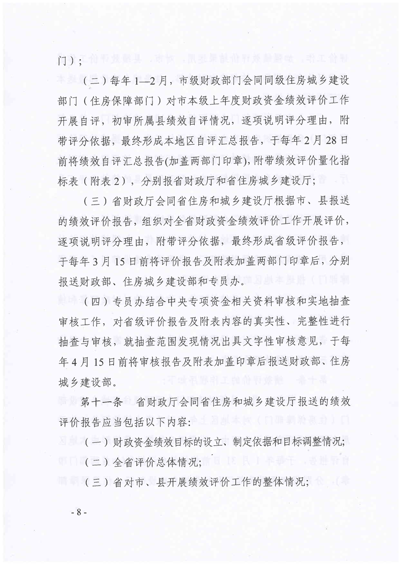
>
項目實施
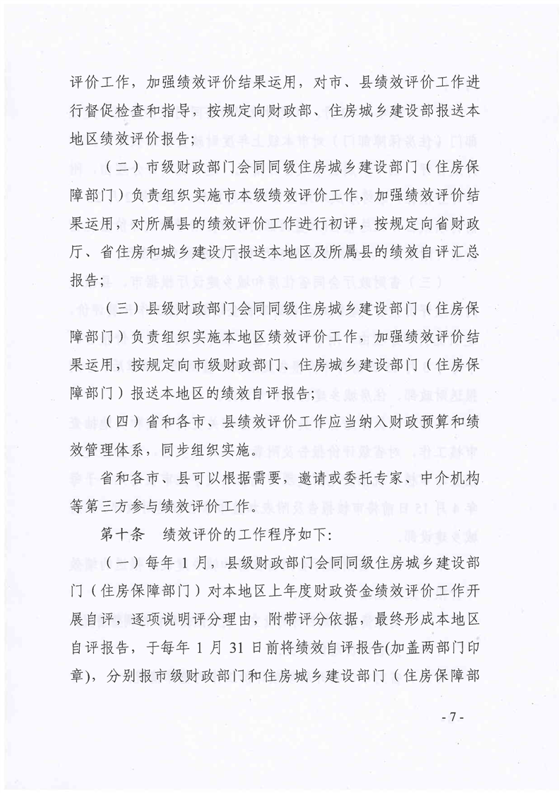
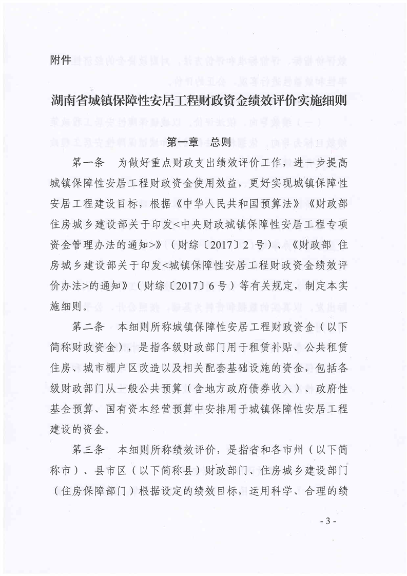
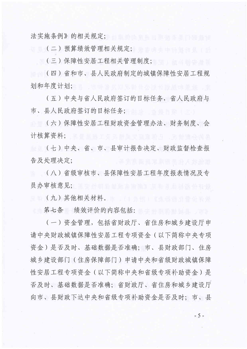
湖南省城鎮保障性安居工程財政資金績效評價實施細則(湘財綜〔2017〕43號)
來源:縣房產局 發布時間:2018-10-31 16:28 瀏覽次數:
1
次