歸檔時間:2018-11-23
當前位置:
首頁
>
專題專欄
>
2017年政務公開工作要點
>
助力防風險
>
棚改危改
>
項目實施
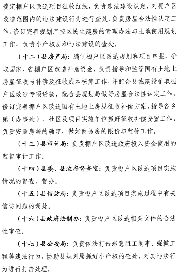
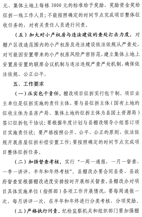
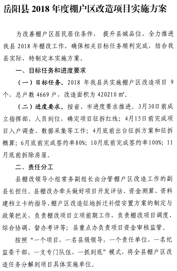
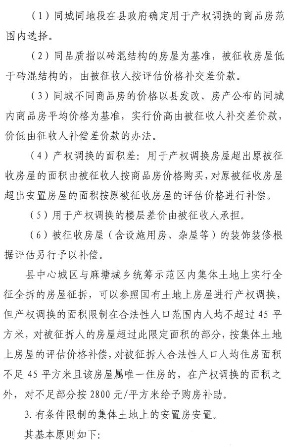
嶽縣政辦函[2018]33號.2018年棚改實施方案
來源:縣房產局住房保障中心 發布時間:2018-05-31 11:12 瀏覽次數:
1
次