歸檔時間:2025-05-15
當前位置:
首頁
>
政府信息公開
>
法定主動公開內容
>
重點領域信息公開
>
大力實施“八大行動”
>
激發需求
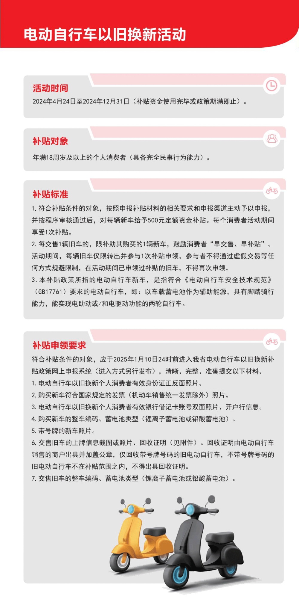
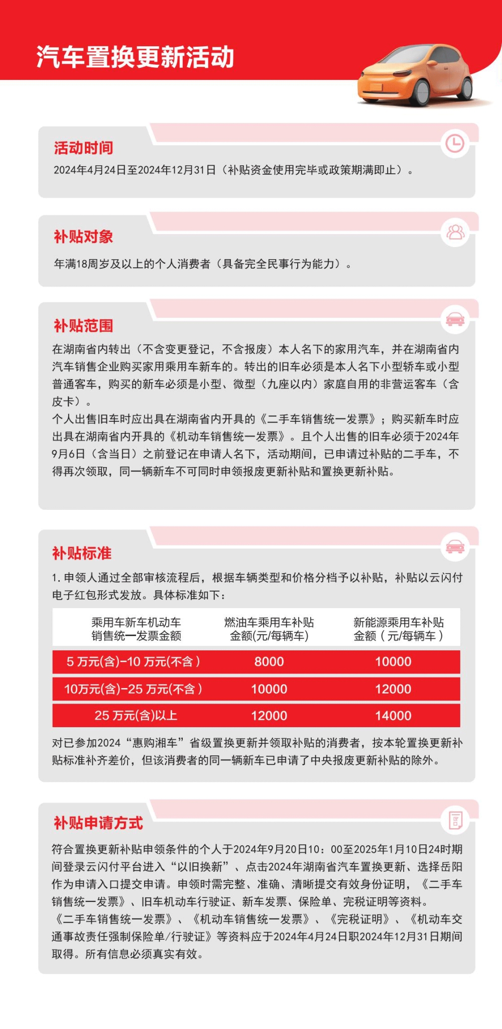
2024年嶽陽縣消費品以舊換新政策口袋書
來源:縣商務糧食局
2024-09-09
瀏覽量:
1
|
|
|
|