當前位置:
首頁
>
政府信息公開
>
部門信息公開目錄
>
縣直部門信息公開
>
教育係統
>
縣教育體育局
>
規劃計劃
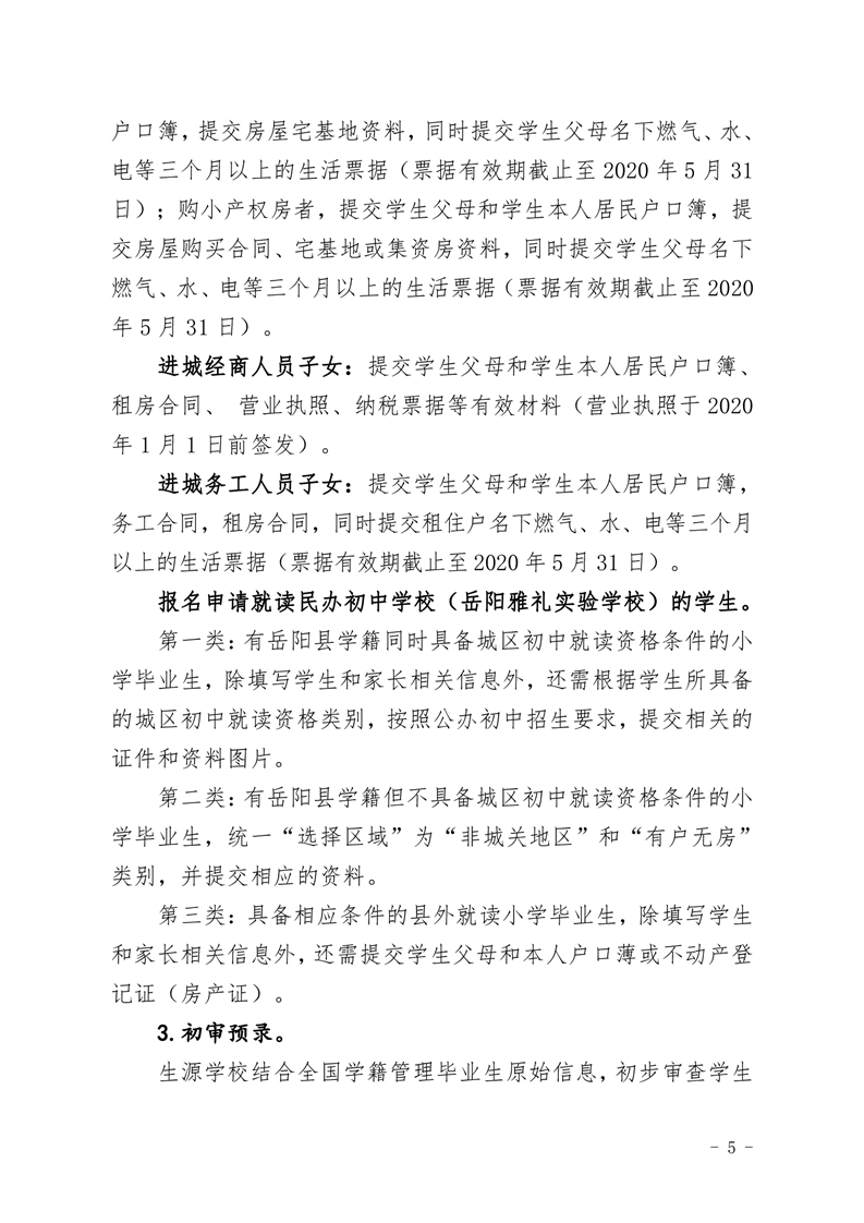
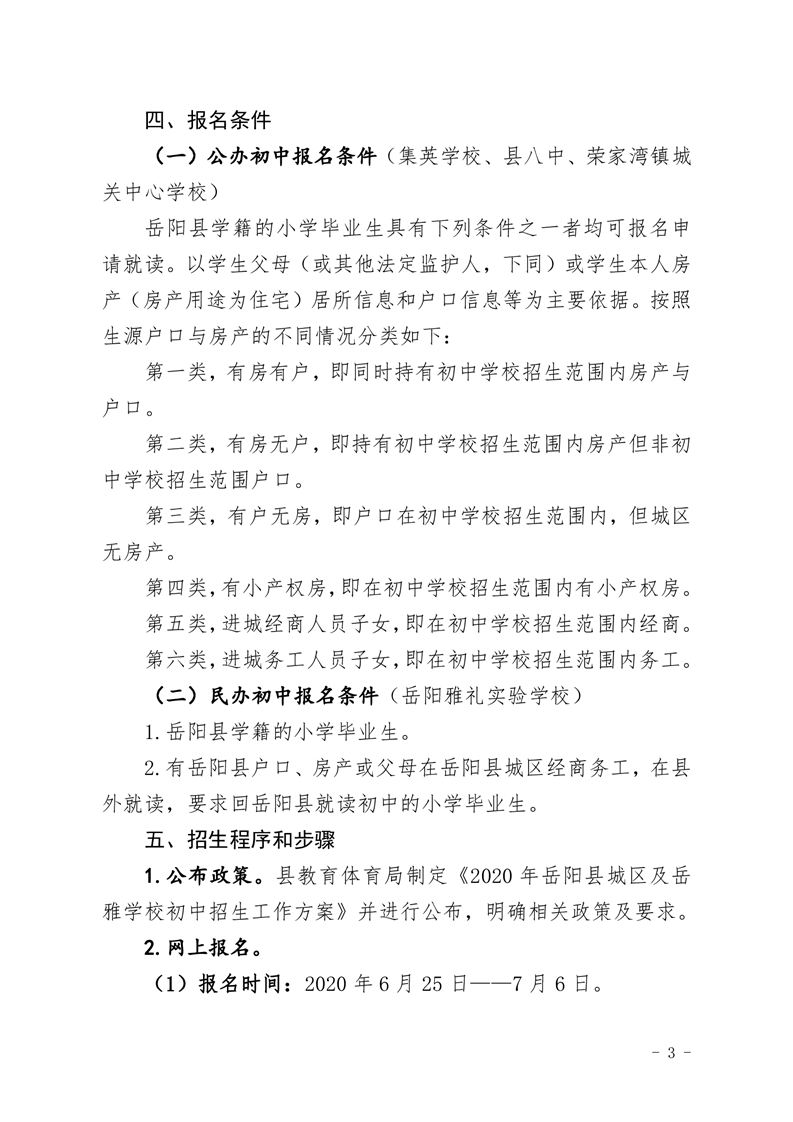
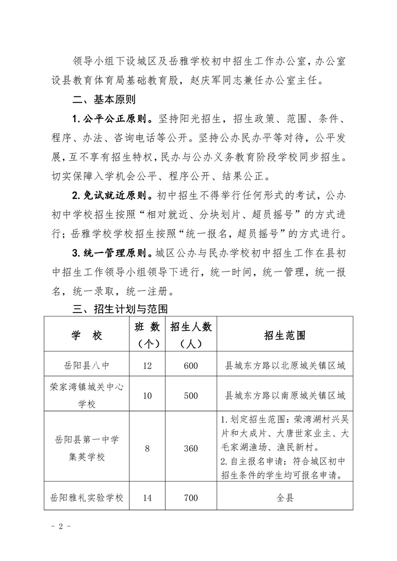
2020年嶽陽縣城區及嶽雅學校初中招生工作方案
來源:教體局
2020-07-31
瀏覽量:
1
|
|
|
|
|