歸檔時間:2025-03-25
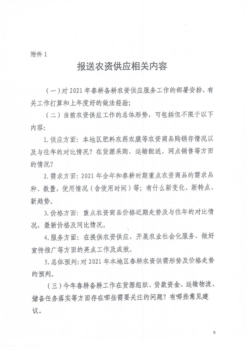
湖南省供銷合作總社關於做好2021年農資供應服務工作的通知
來源:縣供銷社   2021-04-26
瀏覽量:1 | | | | |