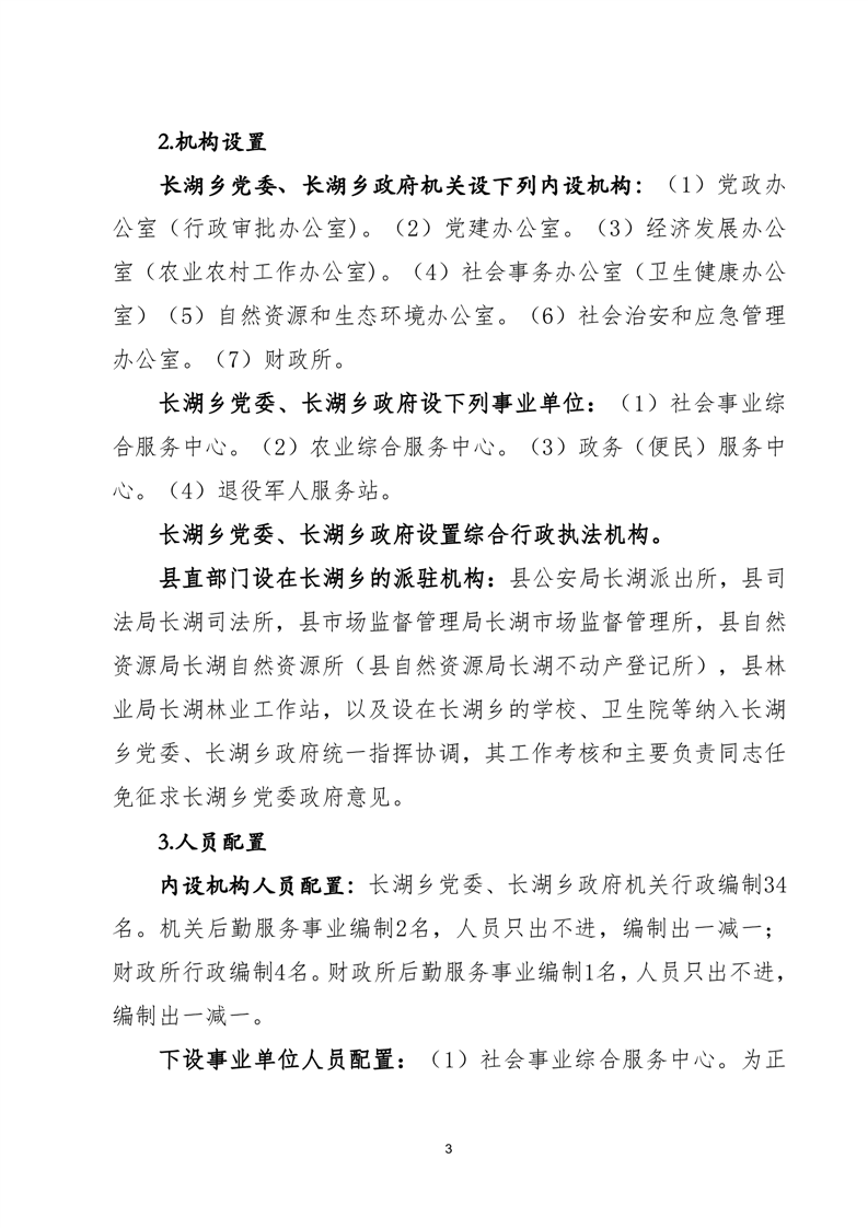
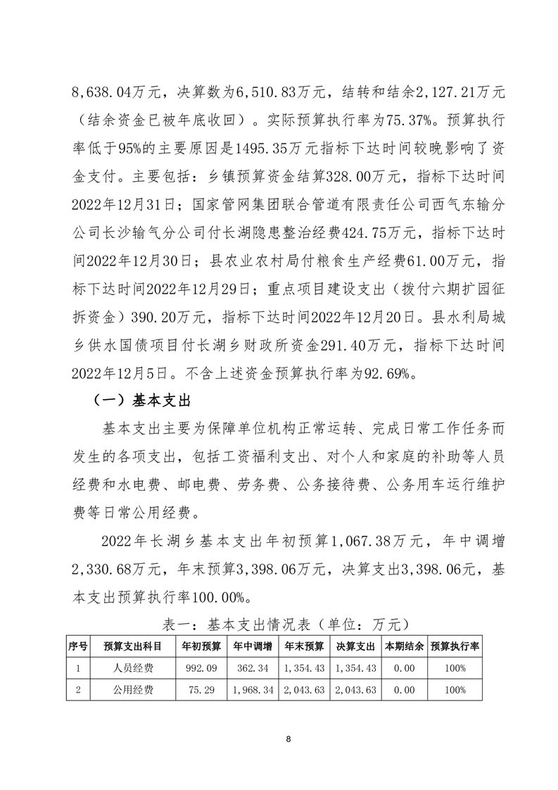
當前位置:
首頁
>
政府信息公開
>
部門信息公開目錄
>
縣直部門信息公開
>
商務係統
>
縣財政局
>
資金信息
嶽陽縣長湖鄉2022年度部門整體支出績效評價報告
來源:縣財政局
2023-12-08
瀏覽量:
1
|
|
|
|
|