當前位置:
首頁
>
政府信息公開
>
部門信息公開目錄
>
縣直部門信息公開
>
商務係統
>
縣財政局
>
業務事項
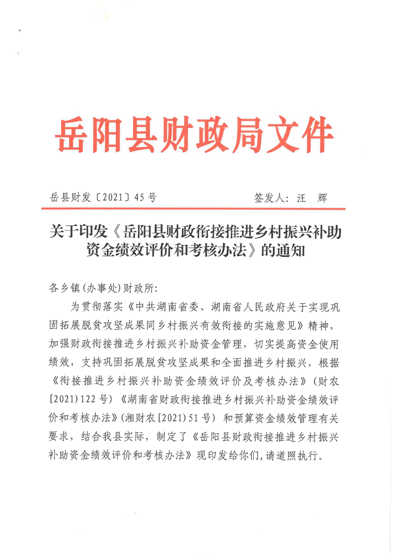
關於印發《嶽陽縣財政銜接推進鄉村振興補助資金績效評價和考核辦法》的通知
來源:縣財政局
2022-01-14
瀏覽量:
1
|
|
|
|
|