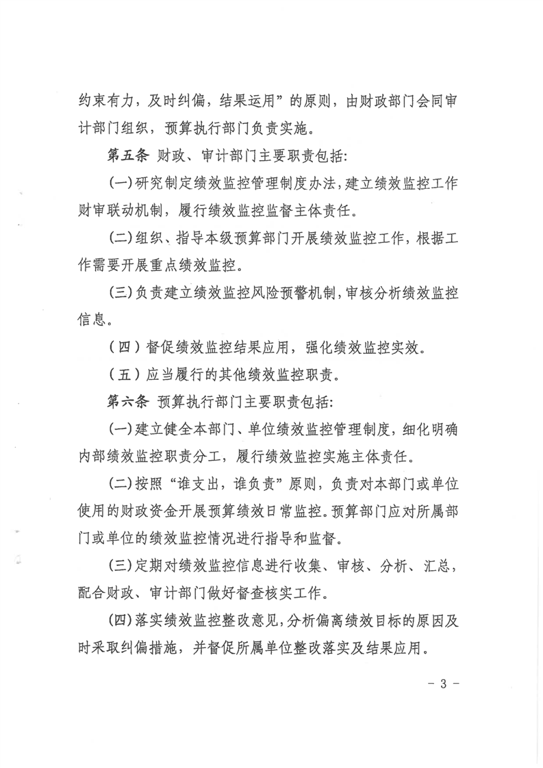
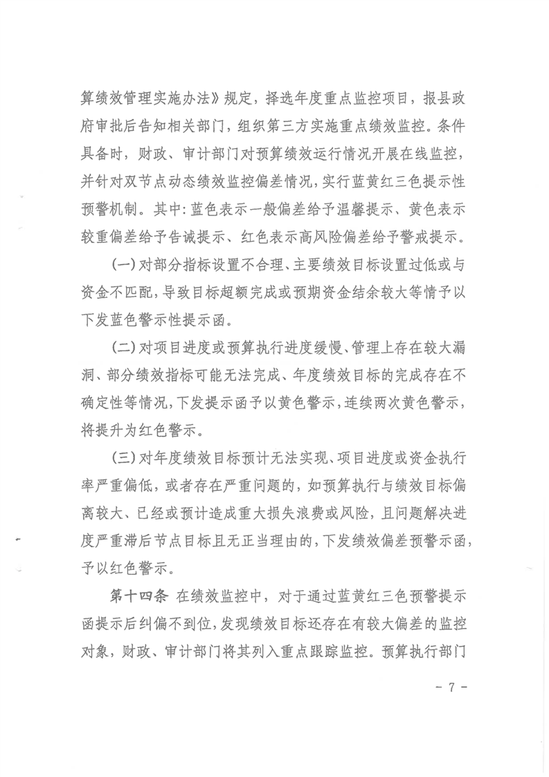
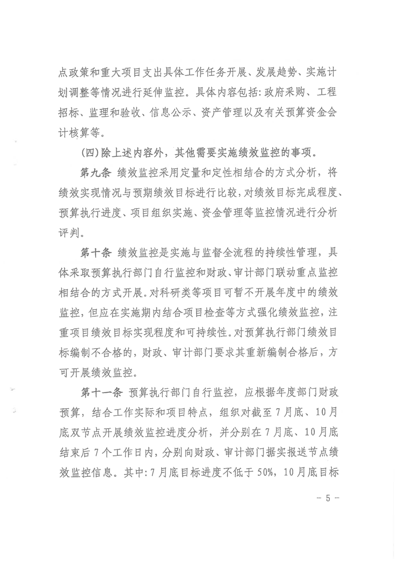
當前位置:
首頁
>
政府信息公開
>
部門信息公開目錄
>
縣直部門信息公開
>
商務係統
>
縣財政局
>
業務事項
嶽陽縣財政局嶽陽縣審計局關於印發《嶽陽縣預算績效監控管理辦法》的通知
來源:縣財政局
2023-06-16
瀏覽量:
1
|
|
|
|
|