當前位置:
首頁
>
政府信息公開
>
部門信息公開目錄
>
縣直部門信息公開
>
商務係統
>
縣財政局
>
業務事項
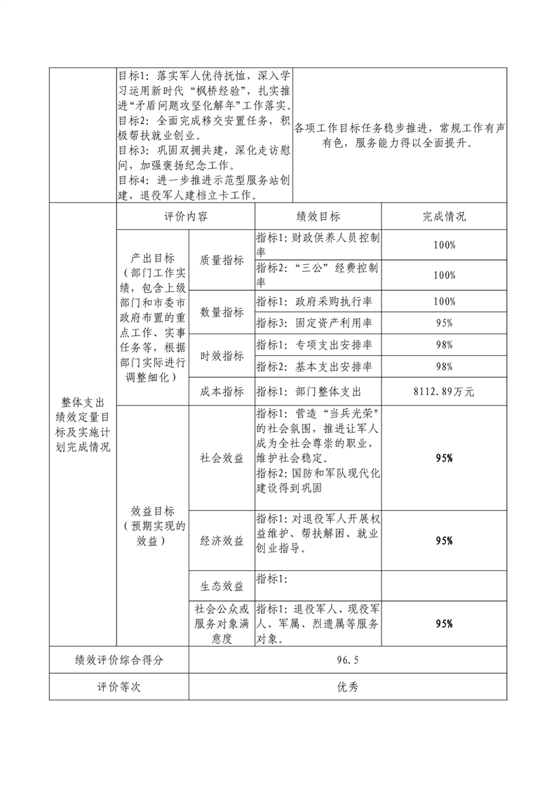
嶽陽縣2021年度部門整體支出 績效評價報告(嶽陽縣退役軍人事務局)
來源:縣財政局
2022-09-13
瀏覽量:
1
|
|
|
|
|