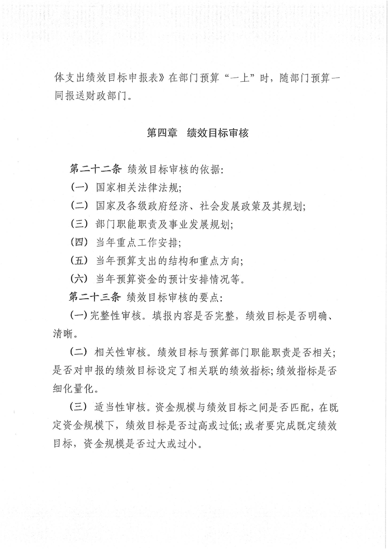
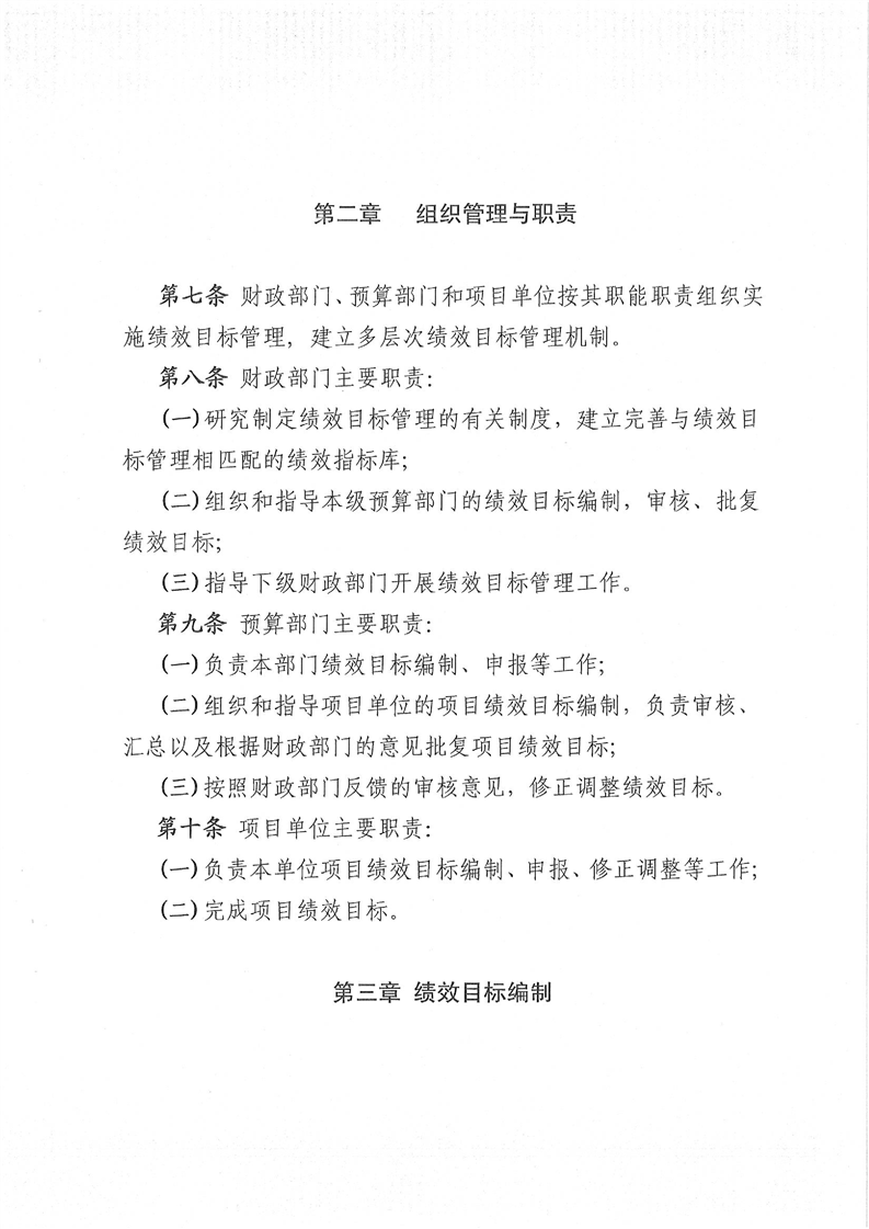
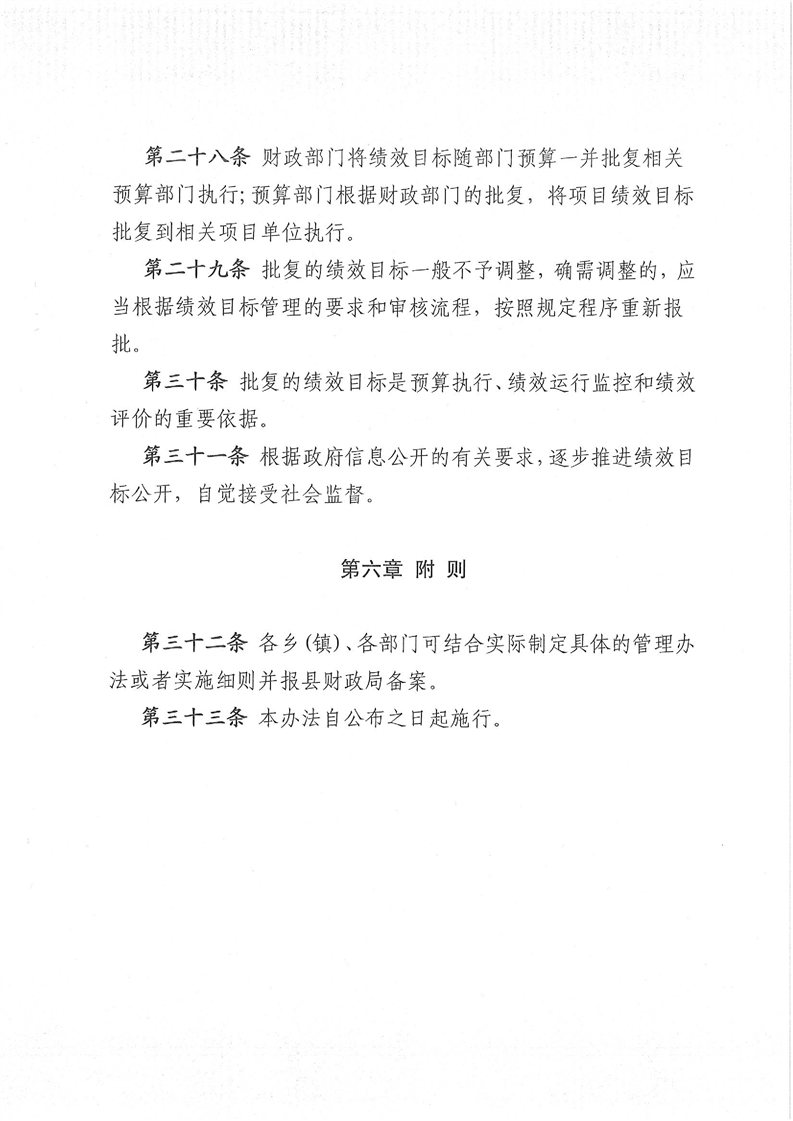
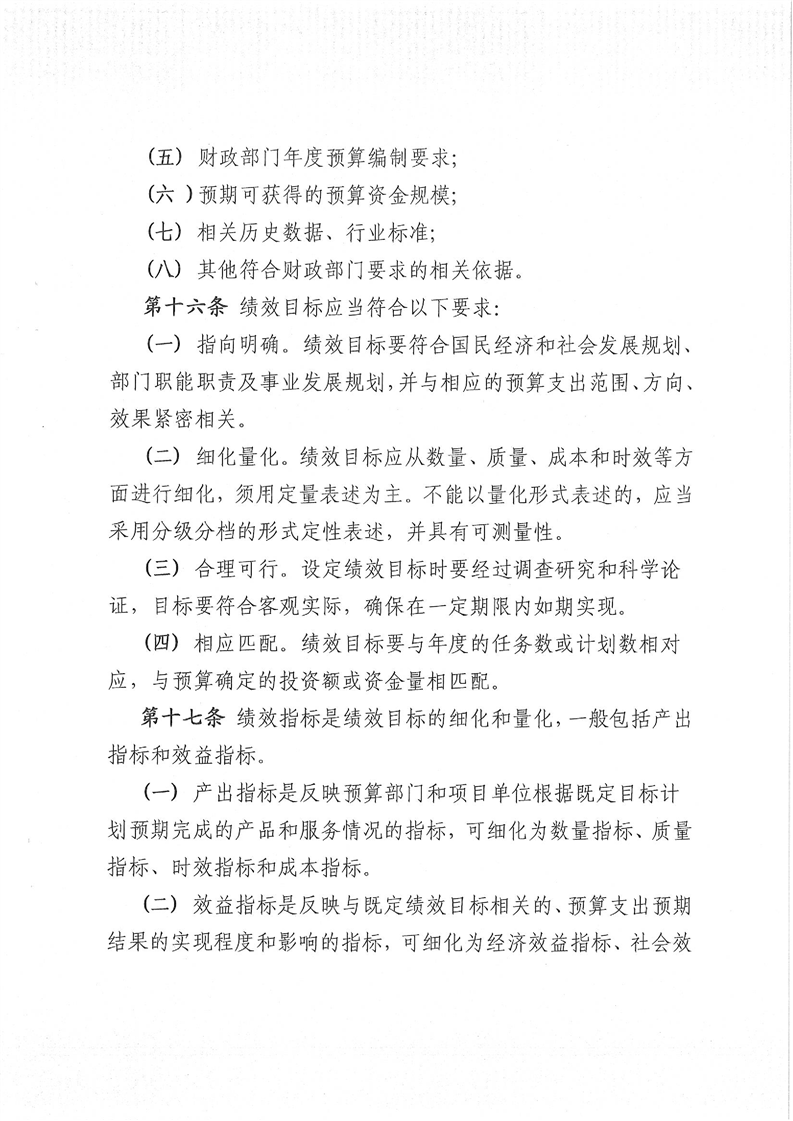
嶽陽縣財政局關於印發《嶽陽縣預算績效目標管理辦法》的通知
來源:縣財政局   2020-07-01
瀏覽量:1 | | | | |