嶽陽縣2020年巨災保險承保情況公示
來源:縣財政局   2020-04-08
瀏覽量:1 | | | | |

保險名稱:巨災保險

具體承辦單位:嶽陽縣財政局

保險期限:2020年1月1日至2020年12月31日

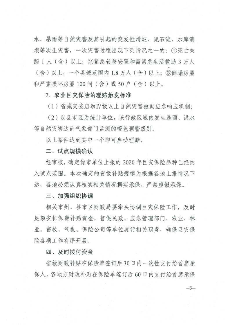
保障範圍:巨災保險的保障範圍涵蓋我省經常遭受的暴雨、洪水自然災害及其引起的突發性滑坡、泥石流、水庫潰壩等次生災害造成的大宗農產品絕收或死亡。

保障對象:參保政策性種植險(水稻、玉米)和養殖險(育肥豬、能繁母豬)的農戶和新型農業經營主體。

承保機構:首席承保人中國人保財險份額56%、中華聯合份額20%、太平洋財險份額8%、國壽財險份額6%、平安財險份額10%。

承保品種及規模:水稻140.3萬畝、玉米7.7萬畝、育肥豬89.3萬頭、能繁母豬4萬頭。

承保保費:水稻280.6萬元、玉米15.4萬元、育肥豬133.9萬元、能繁母豬6萬元,合計436萬元。

資金來源:省財政負擔50%,縣財政配套50%。

附: