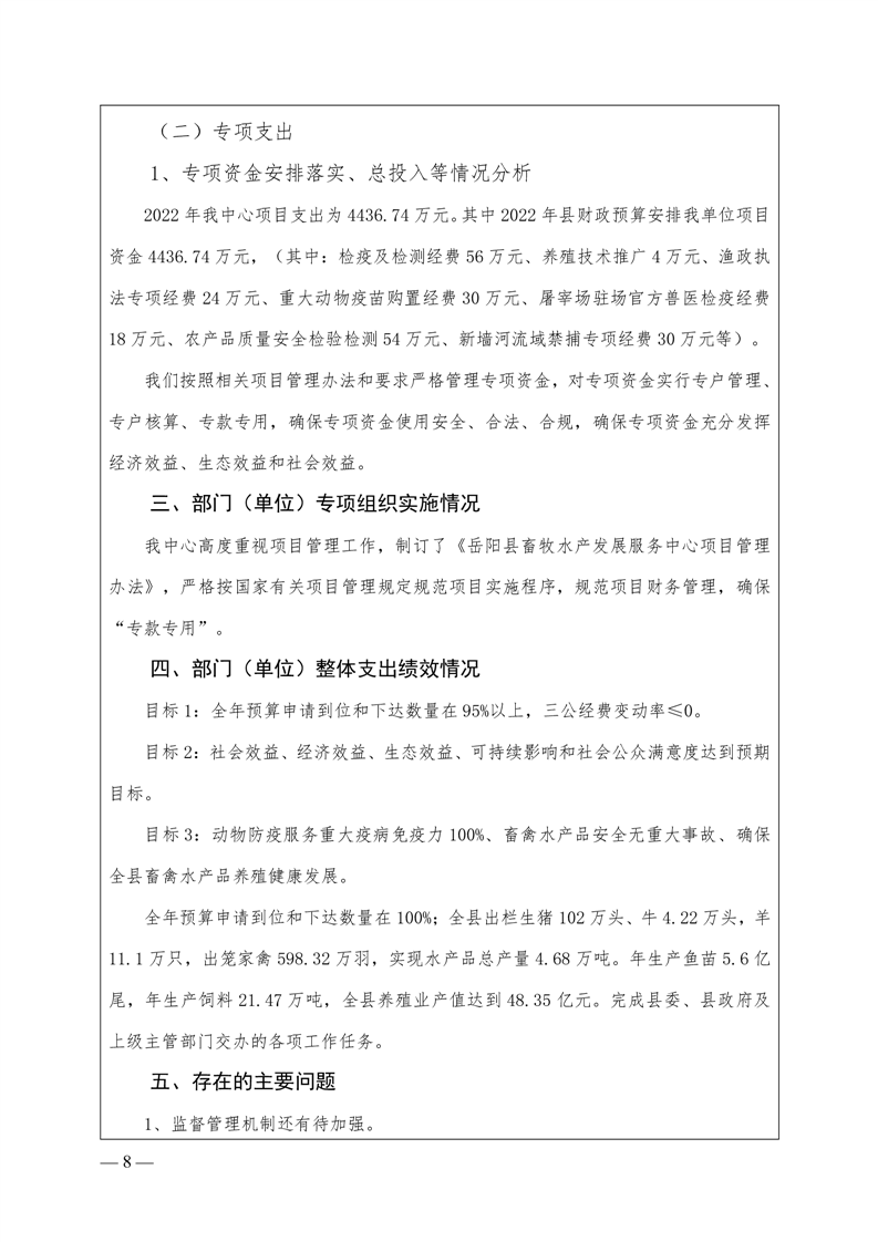
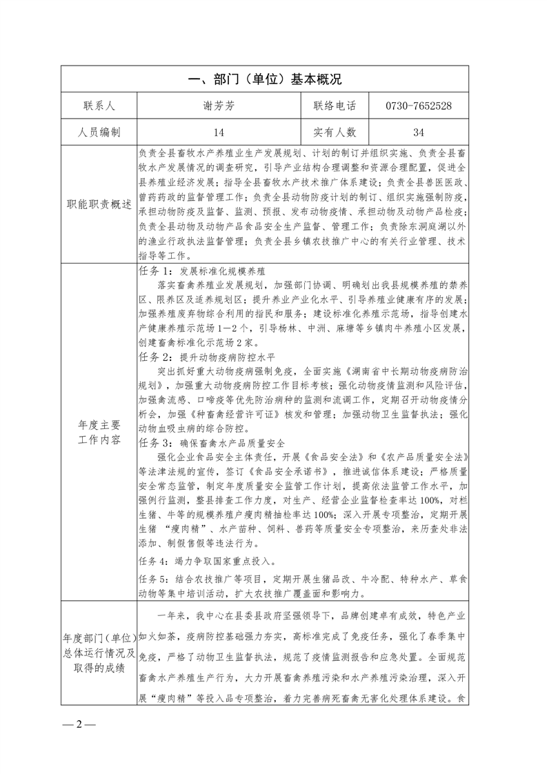
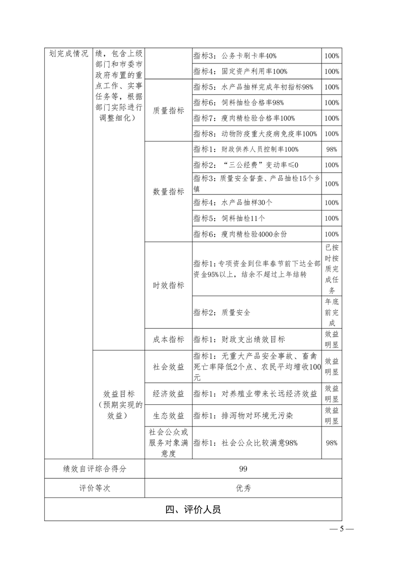
當前位置:
首頁
>
政府信息公開
>
部門信息公開目錄
>
縣直部門信息公開
>
農口係統
>
縣畜牧水產發展服務中心
>
資金信息
嶽陽縣2022年度整體支出績效自評報告(縣畜牧水產發展服務中心)
來源:嶽陽縣畜牧水產發展服務中心
2022-09-28
瀏覽量:
1
|
|
|
|
|