當前位置:
首頁
>
政府信息公開
>
部門信息公開目錄
>
縣直部門信息公開
>
農口係統
>
縣水利局
>
資金信息
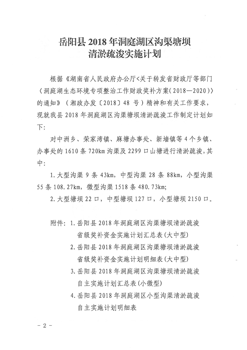
嶽陽縣2018年洞庭湖區溝渠塘壩清淤疏浚實施計劃
來源:嶽陽縣水務局
2018-09-30
瀏覽量:
1
|
|
|
|
|