當前位置:
首頁
>
政府信息公開
>
部門信息公開目錄
>
縣直部門信息公開
>
縣政府辦公室係統
>
嶽陽縣高新技術產業開發區管理委員會
>
信息公開年度報告
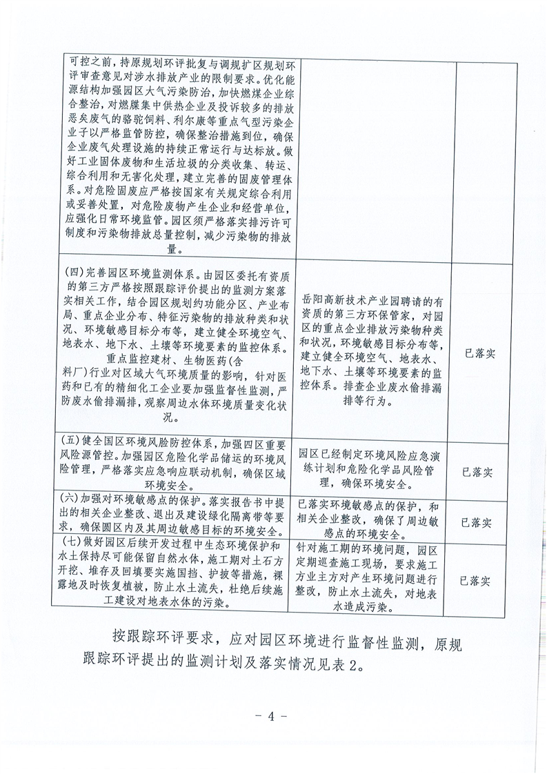
嶽陽高新技術產業園區生態環境管理2020年度自評估報告
來源:嶽陽高新技術產業園區管委會
2021-02-28
瀏覽量:
1
|
|
|
|
|