當前位置:
首頁
>
政府信息公開
>
部門信息公開目錄
>
縣直部門信息公開
>
縣政府辦公室係統
>
嶽陽縣高新技術產業開發區管理委員會
>
規劃計劃
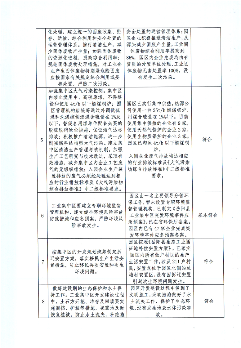
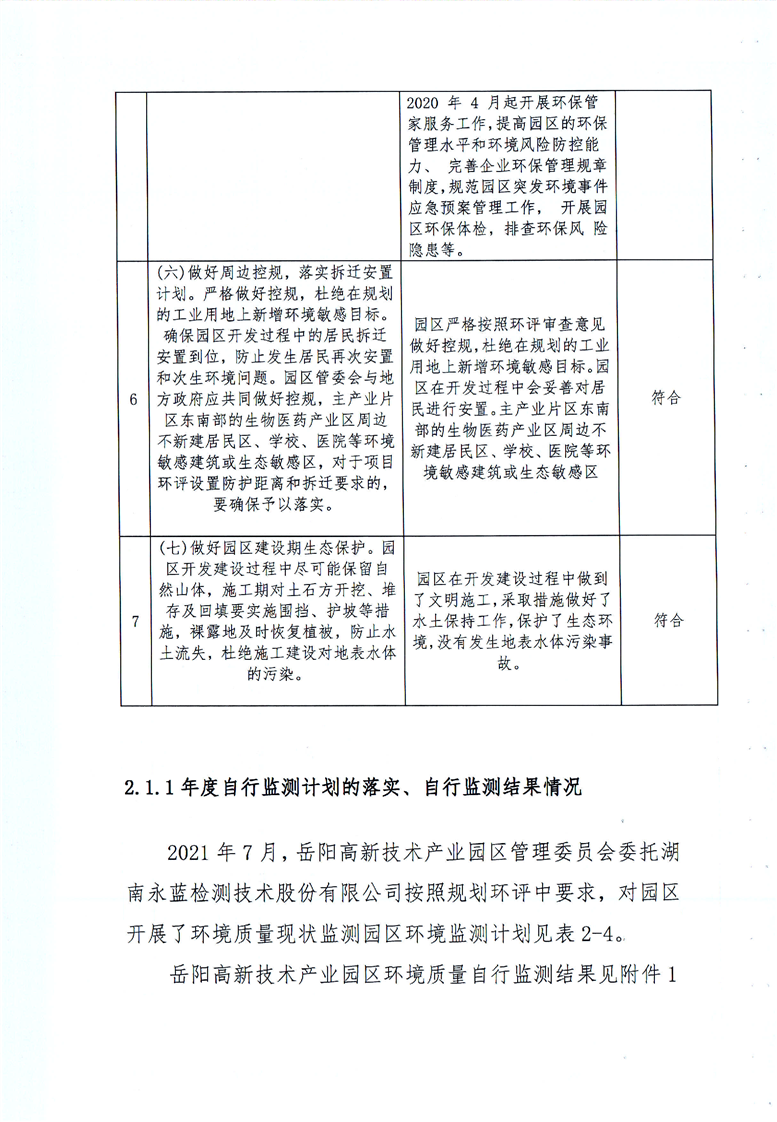
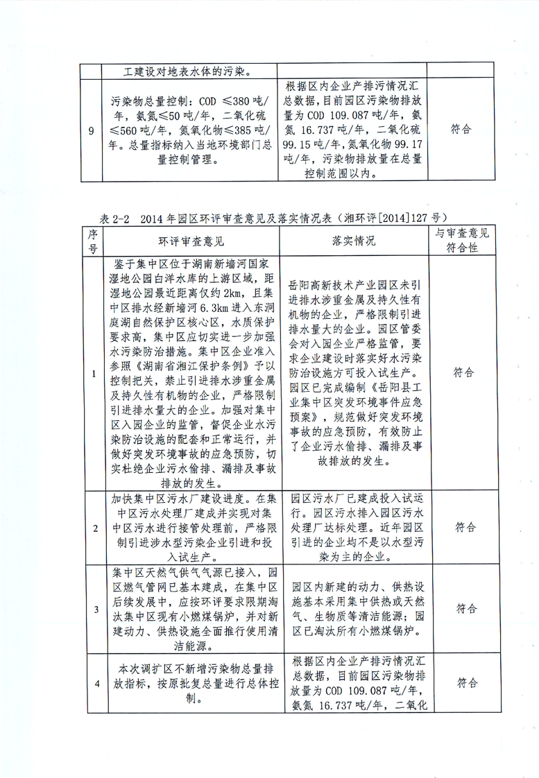
嶽陽高新技術產業園區2021年度生態環境管理現狀自評估報告
來源:嶽陽高新技術產業園區管委會
2022-01-27
瀏覽量:
1
|
|
|
|
|