當前位置:
首頁
>
政府信息公開
>
部門信息公開目錄
>
縣直部門信息公開
>
縣政府辦公室係統
>
縣應急管理局
>
應急管理
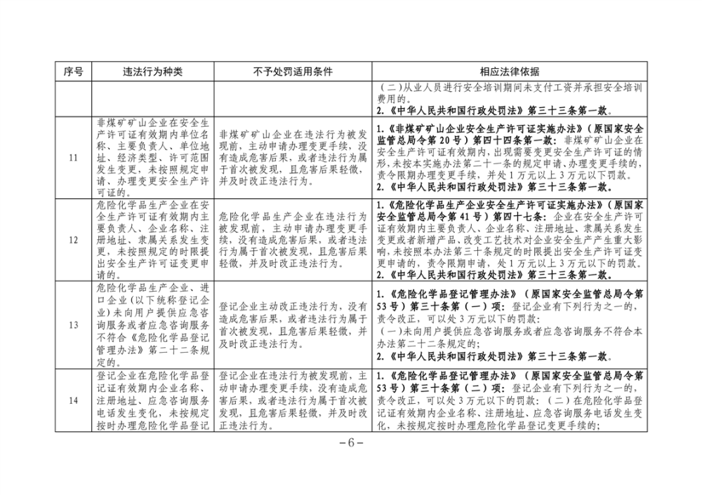
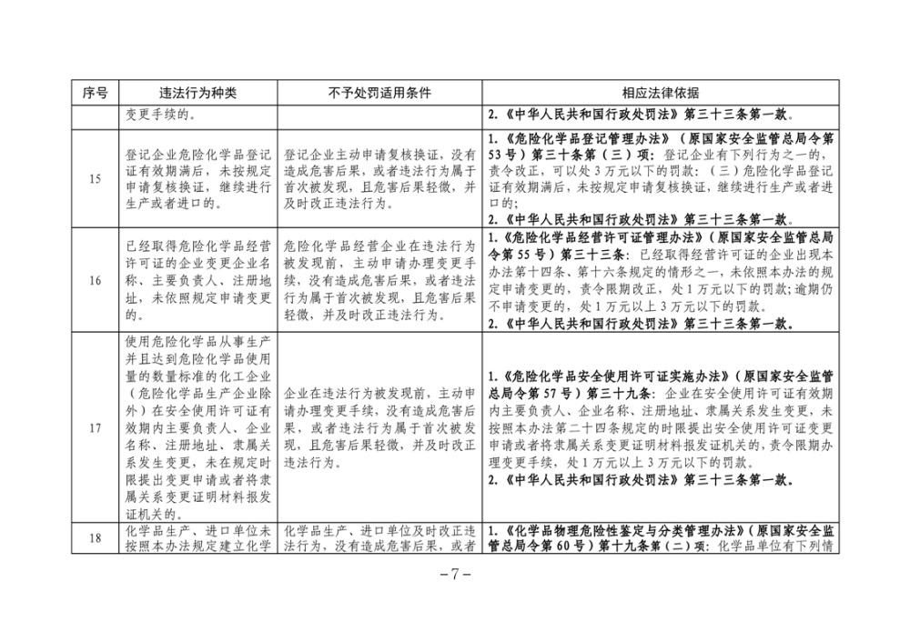
湖南省安全生產領域違法行為予行政處罰從輕行政處罰減輕行政處罰不予行政強製事項清單
來源:嶽陽縣應急管理局
2025-08-18
瀏覽量:
1
|
|
|
|
|