當前位置:
首頁
>
政府信息公開
>
部門信息公開目錄
>
縣直部門信息公開
>
縣政府辦公室係統
>
縣衛生健康局
>
業務事項
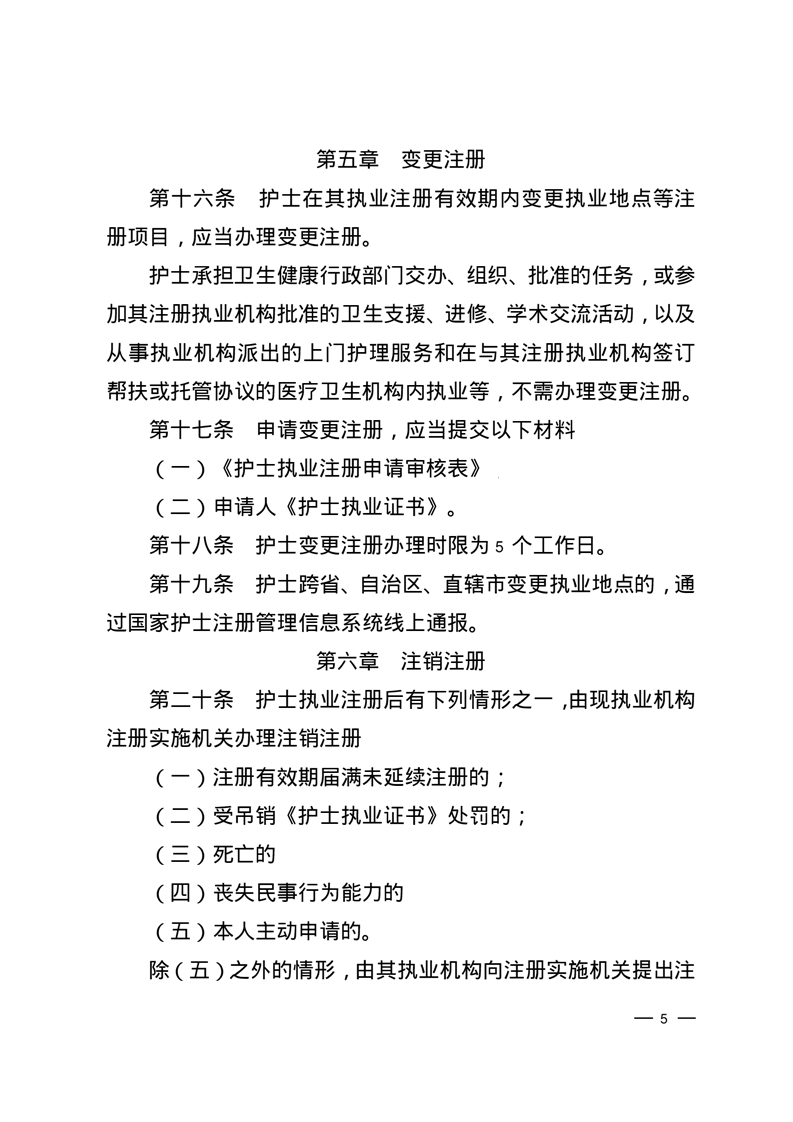
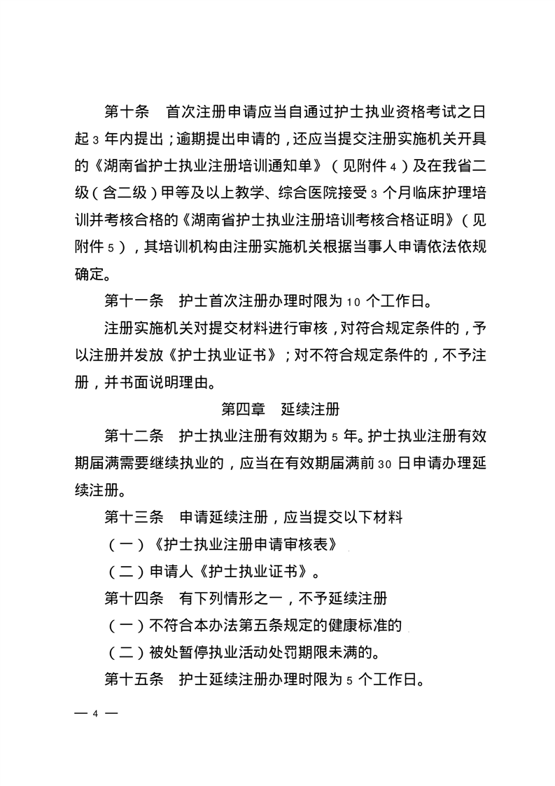
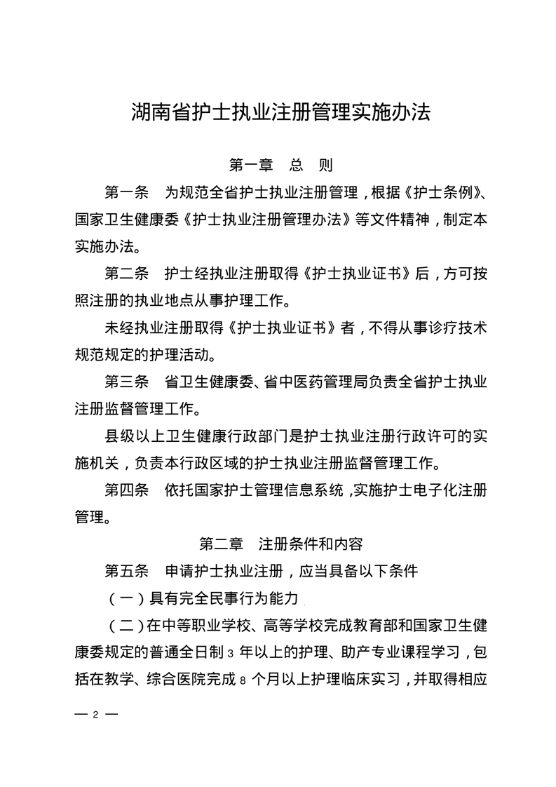
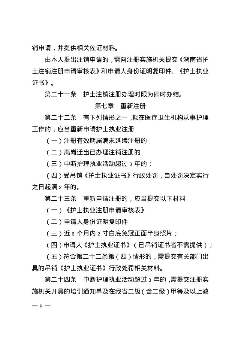
關於印發《湖南省護士執業注冊管理實施辦法》 的通知
來源:縣衛健局辦公室
2025-02-24
瀏覽量:
1
|
|
|
|
|