當前位置:
首頁
>
政府信息公開
>
部門信息公開目錄
>
縣直部門信息公開
>
縣政府辦公室係統
>
縣市場監督管理局
>
業務事項
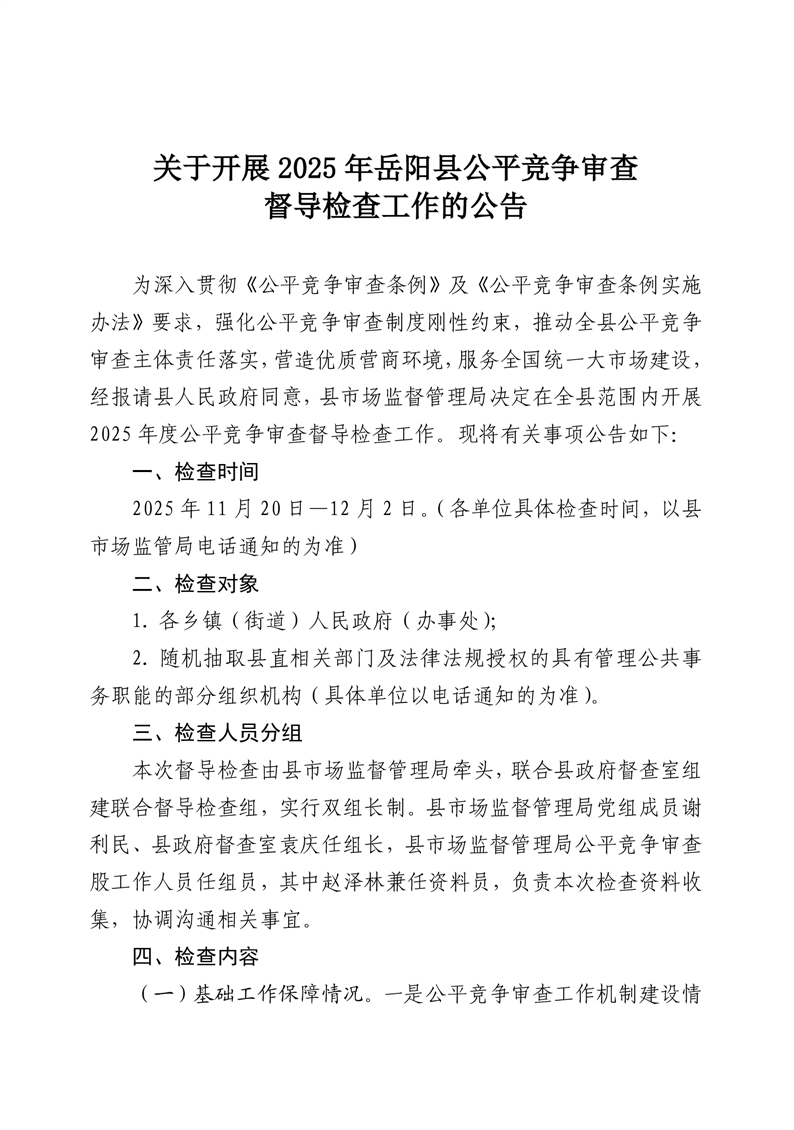
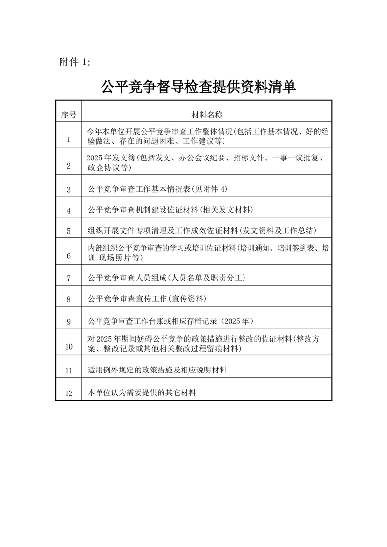
關於開展2025年嶽陽縣公平競爭審查督導檢查的公告
來源:嶽陽縣市場監督管理局
2025-11-03
瀏覽量:
1
|
|
|
|
|