各省、自治區、直轄市教育廳(教委),新疆生產建設兵團教育局:
為落實《國家中長期教育改革和發展規劃綱要(2010—2020-)》要求,進一步完善教師隊伍建設標準體係,引領特殊教育教師專業成長,促進特殊教育內涵發展,我部研究製定了《特殊教育教師專業標準(試行)》,現印發給你們,請結合實際認真貫徹執行。
教育部
2015-8-21
特殊教育教師專業標準(試行)
為促進特殊教育教師專業發展,建設高素質特殊教育教師隊伍,根據《中華人民共和國義務教育法》《中華人民共和國教師法》《中華人民共和國殘疾人保障法》《殘疾人教育條例》,特製定本標準。
特殊教育教師是指在特殊教育學校、普通中小學幼兒園及其他機構中專門對殘疾學生履行教育教學職責的專業人員,要經過嚴格的培養與培訓,具有良好的職業道德,掌握係統的專業知識和專業技能。本標準是國家對合格特殊教育教師的基本專業要求,是特殊教育教師實施教育教學行為的基本規範,是引領特殊教育教師專業發展的基本準則,是特殊教育教師培養、準入、培訓、考核等工作的重要依據。
一、基本理念
(一)師德為先
熱愛特殊教育事業,具有職業理想,踐行社會主義核心價值觀,履行教師職業道德規範,依法執教。具有人道主義精神,關愛殘疾學生(以下簡稱學生),尊重學生人格,富有愛心、責任心、耐心、細心和恒心;為人師表,教書育人,自尊自律,公平公正,以人格魅力和學識魅力教育感染學生,做學生健康成長的指導者和引路人。
(二)學生為本
尊重學生權益,以學生為主體,充分調動和發揮學生的主動性;遵循學生的身心發展特點和特殊教育教學規律,為每一位學生提供合適的教育,最大限度地開發潛能、補償缺陷,促進學生全麵發展,為學生更好地適應社會和融入社會奠定基礎。
(三)能力為重
將學科知識、特殊教育理論與實踐有機結合,突出特殊教育實踐能力;研究學生,遵循學生成長規律,因材施教,提升特殊教育教學的專業化水平;堅持實踐、反思、再實踐、再反思,不斷提高專業能力。
(四)終身學習
學習先進的教育理論,了解國內外特殊教育改革與發展的經驗和做法;優化知識結構,提高文化素養;具有終身學習與持續發展的意識和能力,做終身學習的典範。
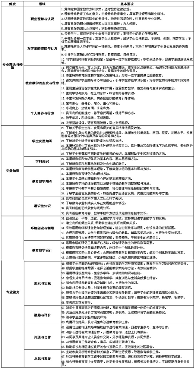
二、基本內容

三、實施意見
(一)各級教育行政部門要將本標準作為特殊教育教師隊伍建設的基本依據。根據特殊教育改革發展的需要,充分發揮本標準的引領和導向作用,深化教師教育改革,建立教師教育質量保障體係,不斷提高特殊教育教師培養培訓質量。製定特殊教育教師專業證書製度和準入標準,嚴把教師入口關;製定特殊教育教師聘任(聘用)、考核、退出等管理製度,保障教師合法權益,形成科學有效的特殊教育教師隊伍管理和督導機製。
(二)開展特殊教育教師教育的院校要將本標準作為特殊教育教師培養培訓的主要依據。重視特殊教育教師職業特點,加強特殊教育學科和專業建設。完善特殊教育教師培養培訓方案,科學設置教師教育課程,改革教育教學方式;重視特殊教育教師職業道德教育,重視社會實踐和教育實習;加強特殊教育師資隊伍建設,建立科學的質量評價製度。
(三)實施特殊教育的學校(機構)要將本標準作為教師管理的重要依據。製訂特殊教育教師專業發展規劃,注重教師職業理想與職業道德教育,增強教師教書育人的責任感與使命感;開展校本研修,促進教師專業發展;完善教師崗位職責和考核評價製度,健全特殊教育教師績效管理機製。
(四)特殊教育教師要將本標準作為自身專業發展的基本依據。製定自我專業發展規劃,愛崗敬業,增強專業發展自覺性;大膽開展教育教學實踐,不斷創新;積極進行自我評價,主動參加教師培訓和自主研修,逐步提升專業發展水平。