歸檔時間:2024-03-19
當前位置:
首頁
>
專題專欄
>
嶽陽縣打好“發展六仗”專欄
>
政策文件
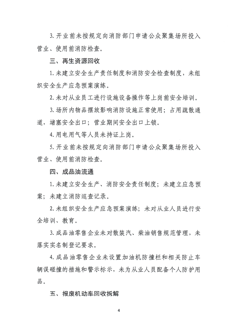
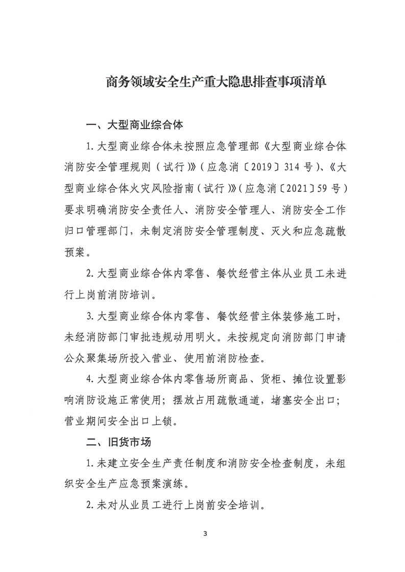
商務領域安全生產重大隱患排查事項清單
來源:嶽陽縣應急管理局
2023-12-13
瀏覽量:
1
|
|
|
|