當前位置:
首頁
>
專題專欄
>
法治政府建設
>
行政執法監督
>
行政執法公示
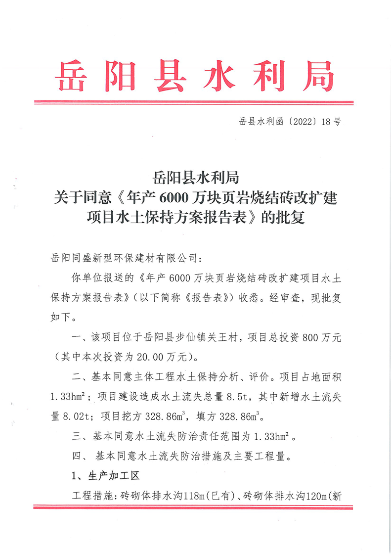
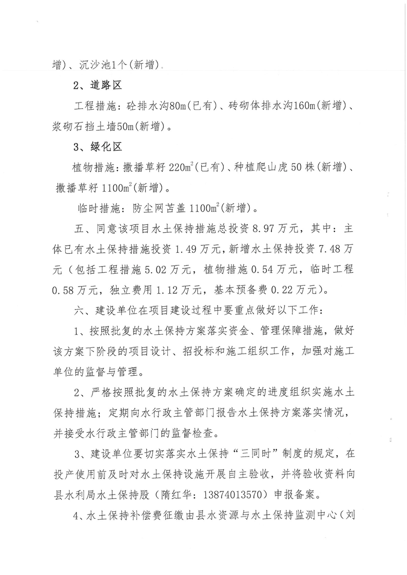
嶽陽縣水利局關於同意《年產6000萬塊頁岩燒結磚改擴建項目水土保持方案報告表》的批複
來源:水利局
2022-04-12 11:32
瀏覽量:
1
|
|
|
|