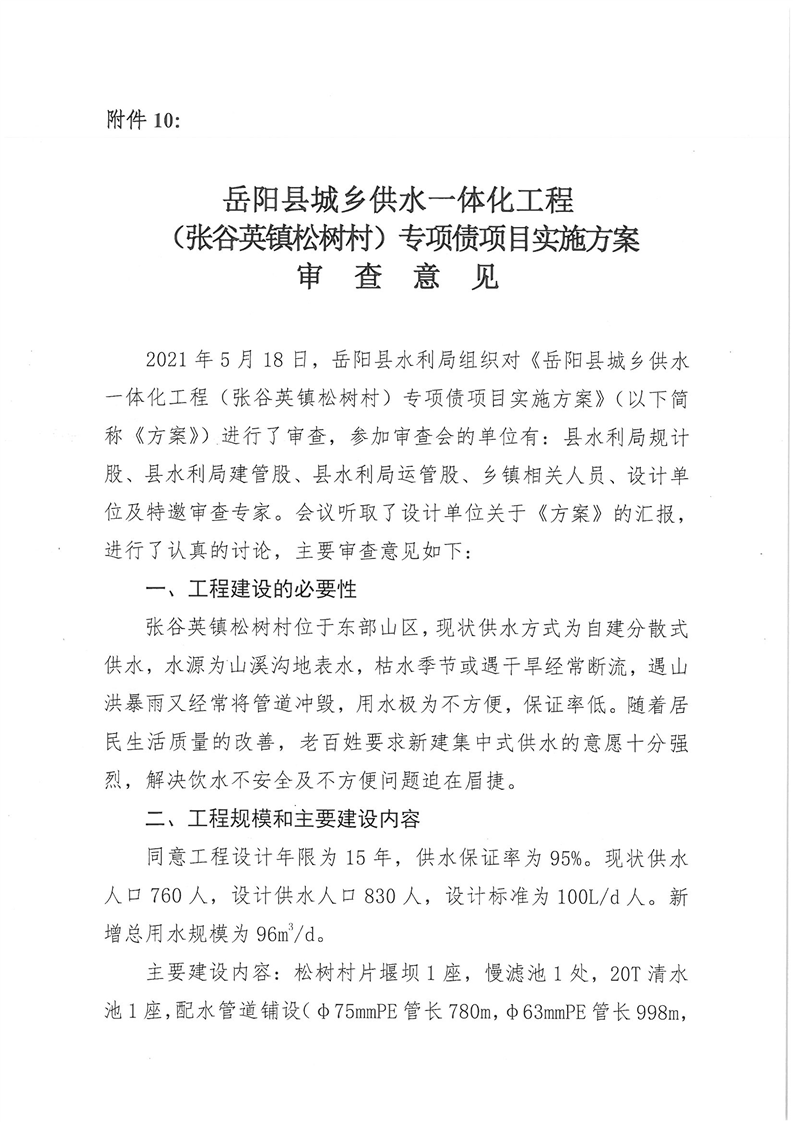
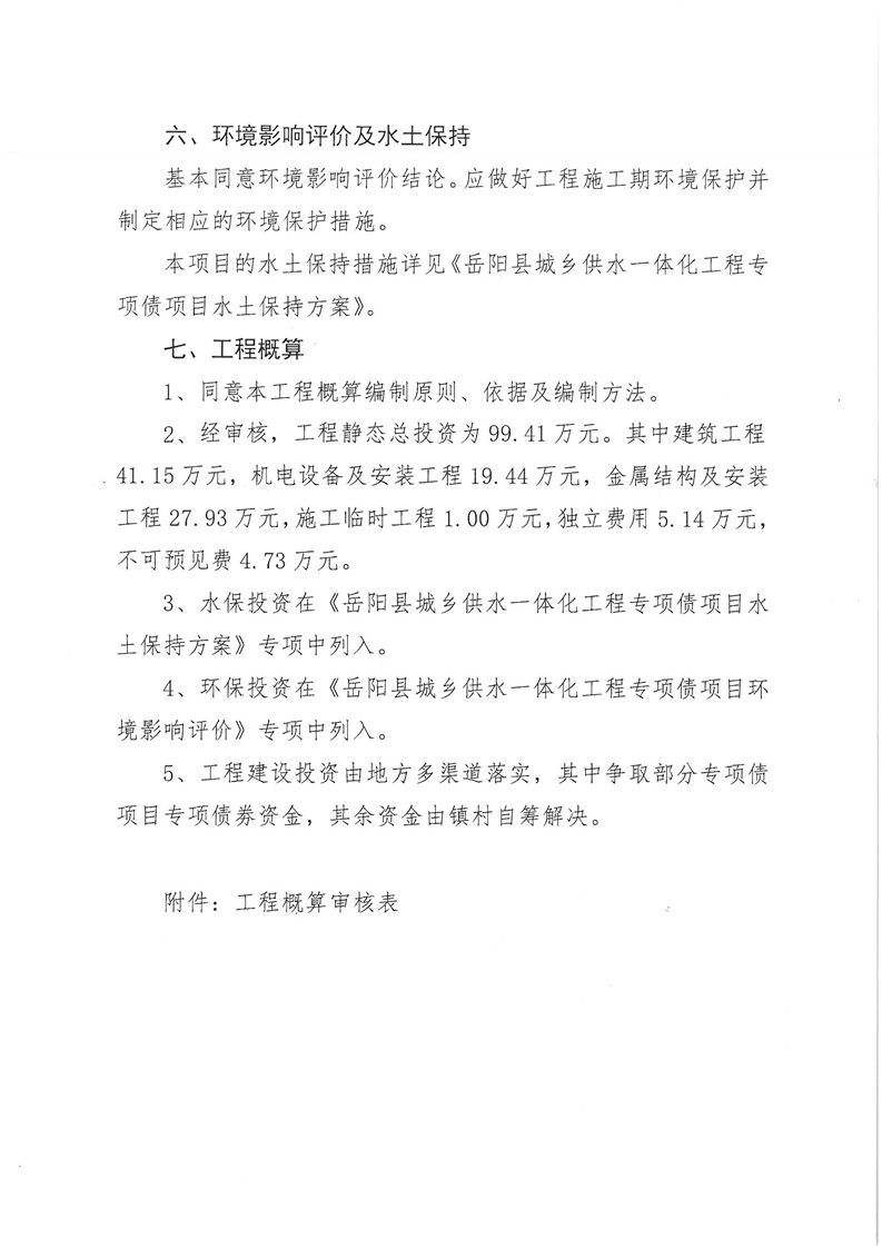
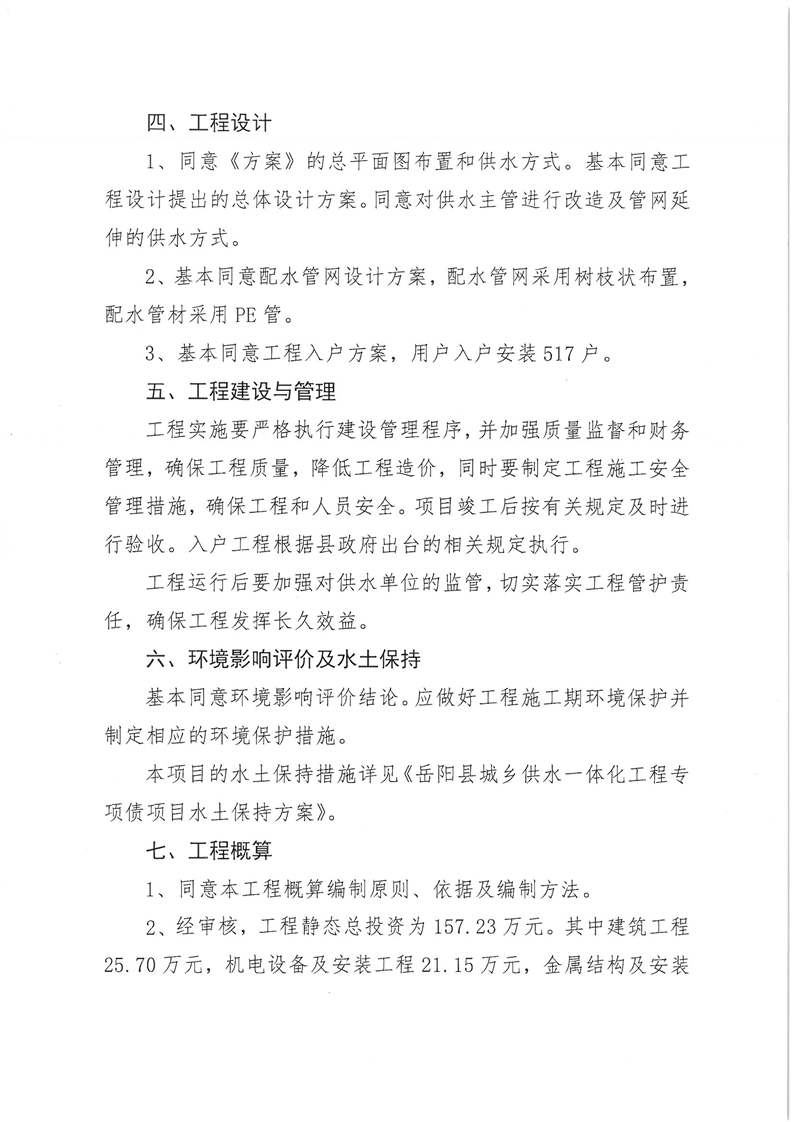
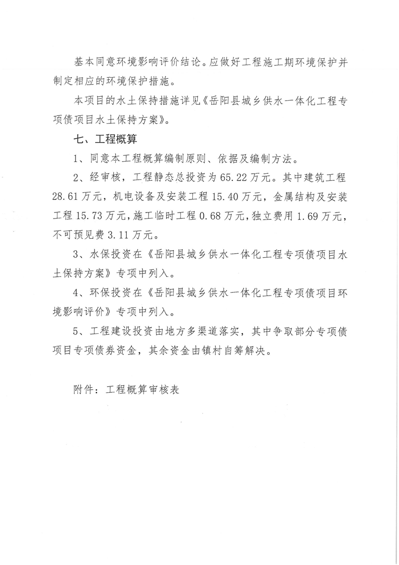
當前位置:
首頁
>
專題專欄
>
法治政府建設
>
行政執法監督
>
行政執法公示
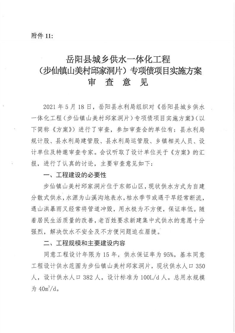
嶽陽縣水利局關於嶽陽縣城鄉供水一體化工程(月田鎮鐵山湖村灣頭片)專項債項目等12處單村工程實施方案的批複
來源:水利局
2021-07-01 10:40
瀏覽量:
1
|
|
|
|