當前位置:
首頁
>
專題專欄
>
法治政府建設
>
行政執法監督
>
政策製度
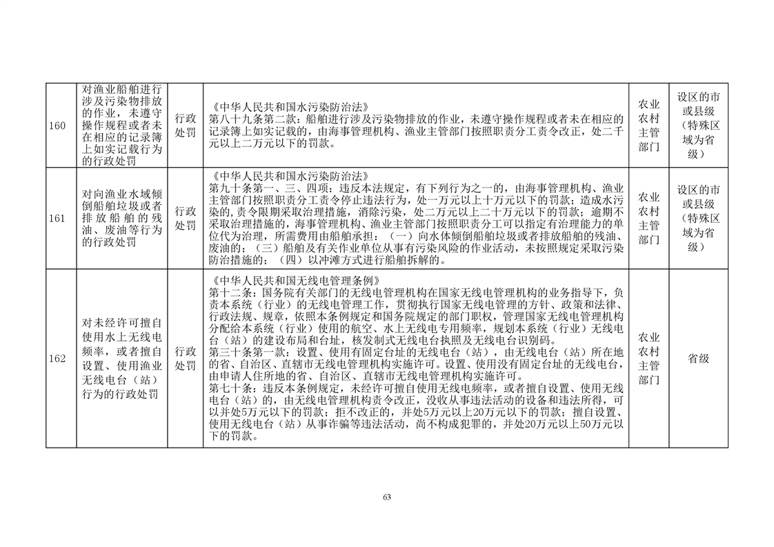
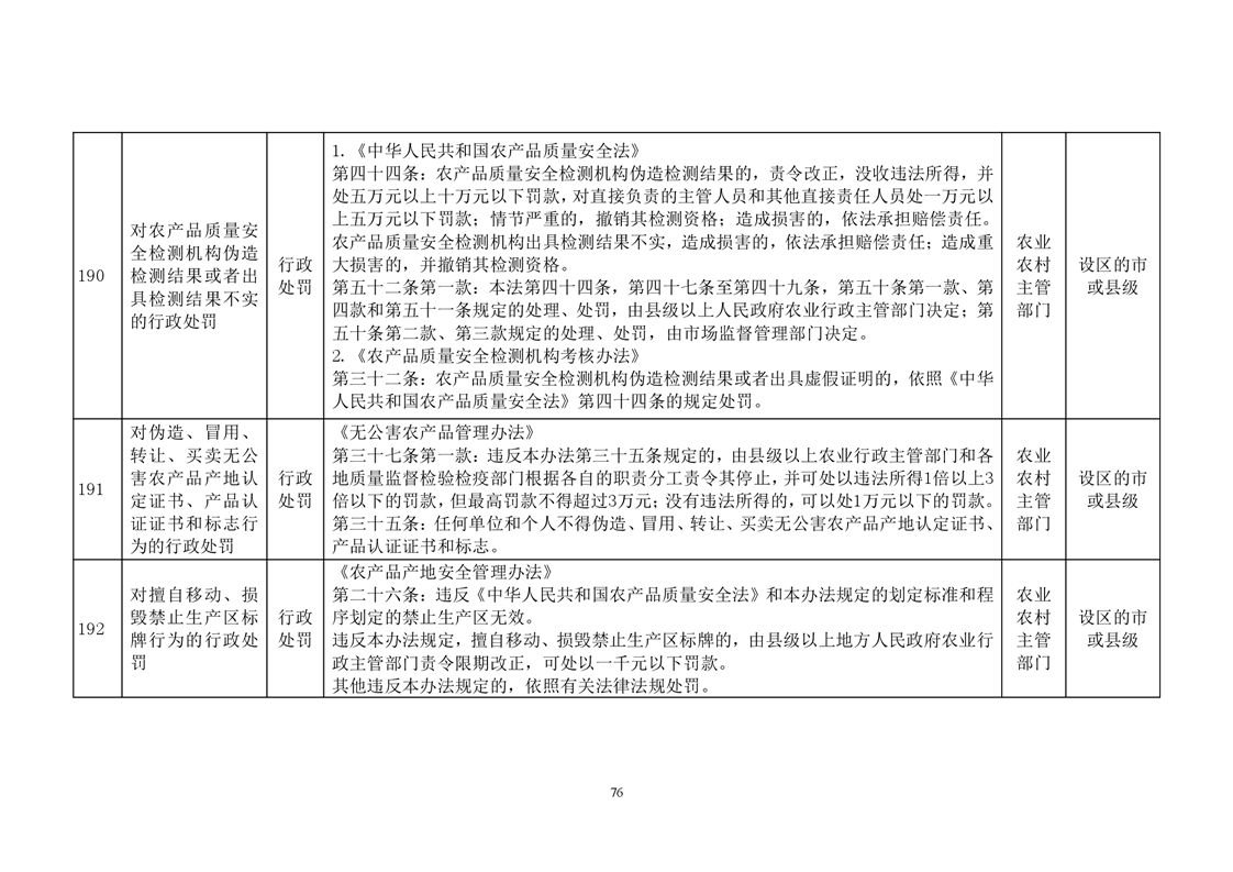
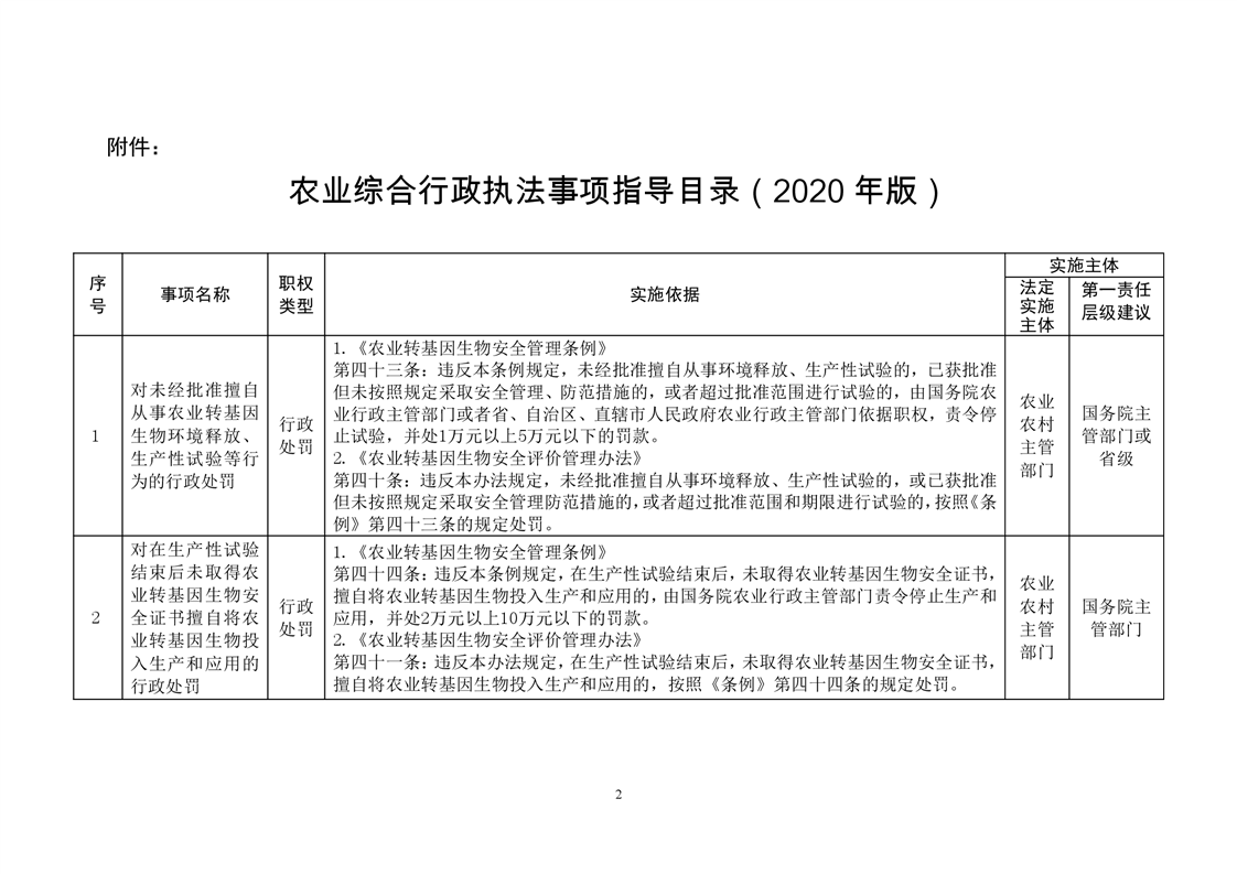
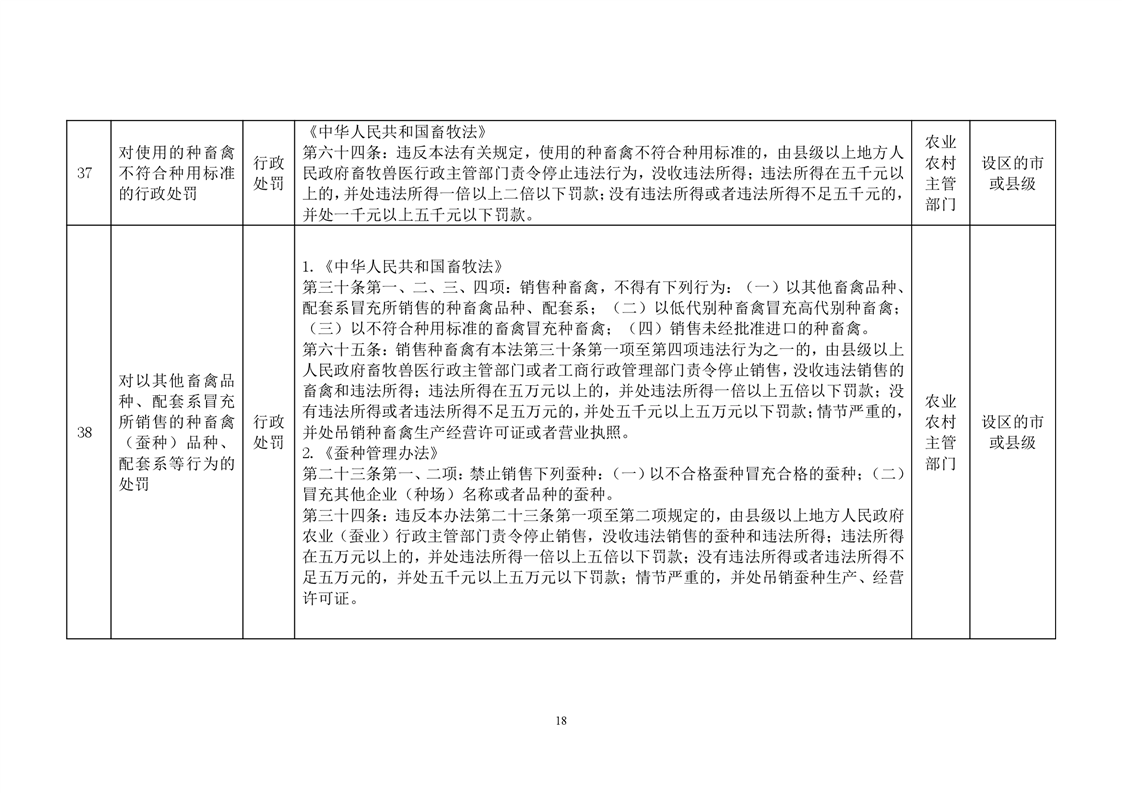
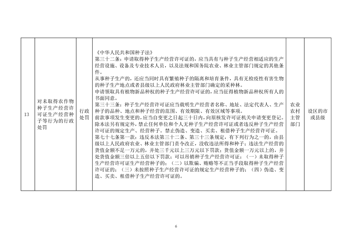
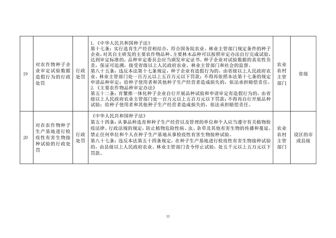
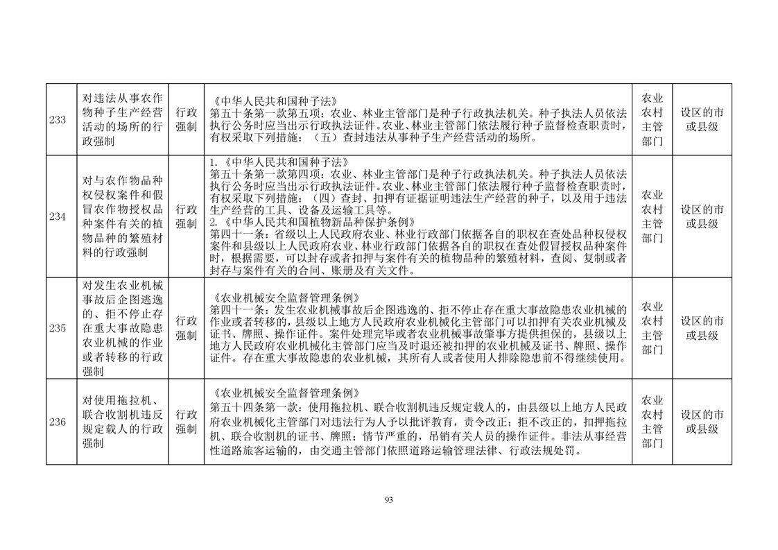
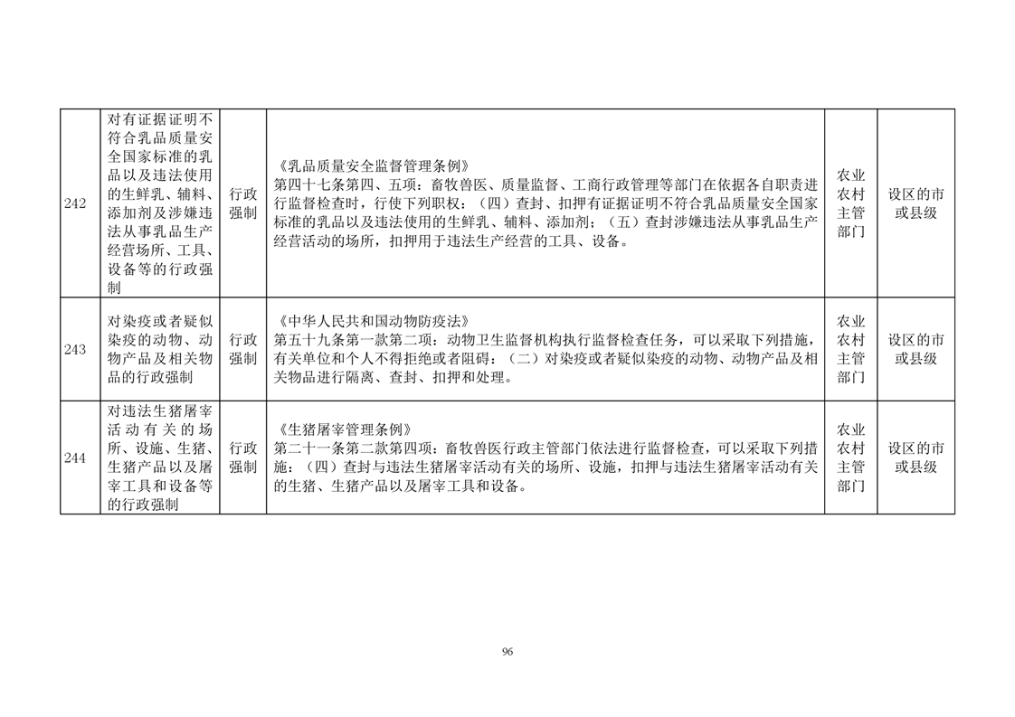
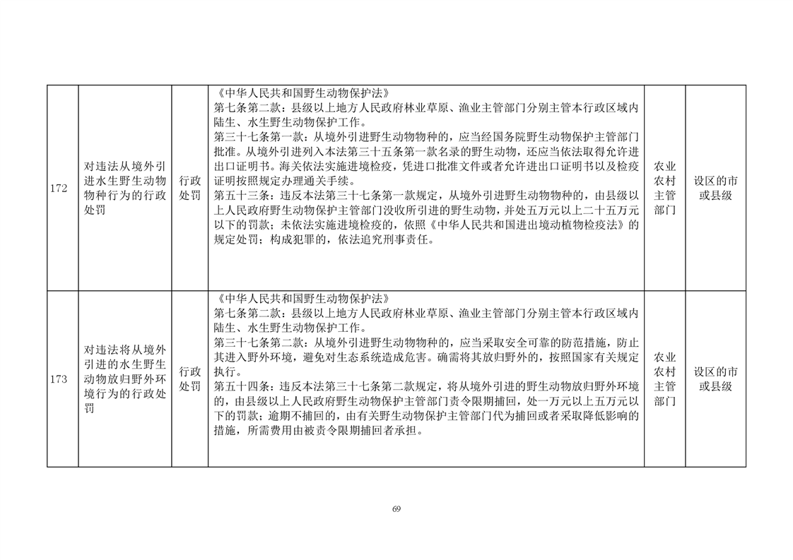
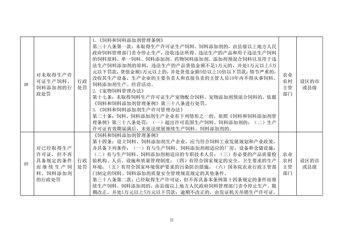
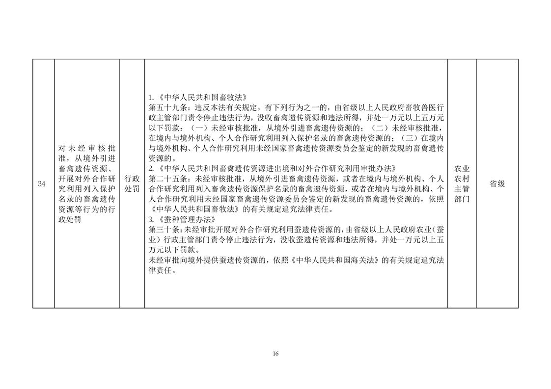
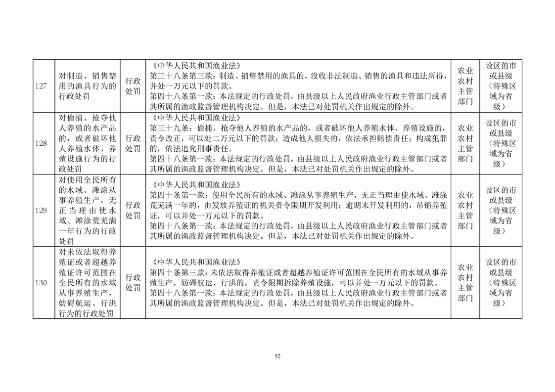
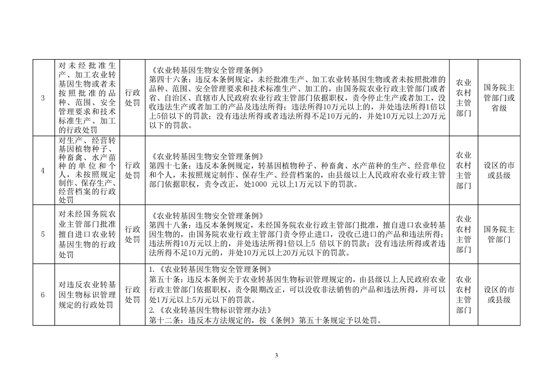
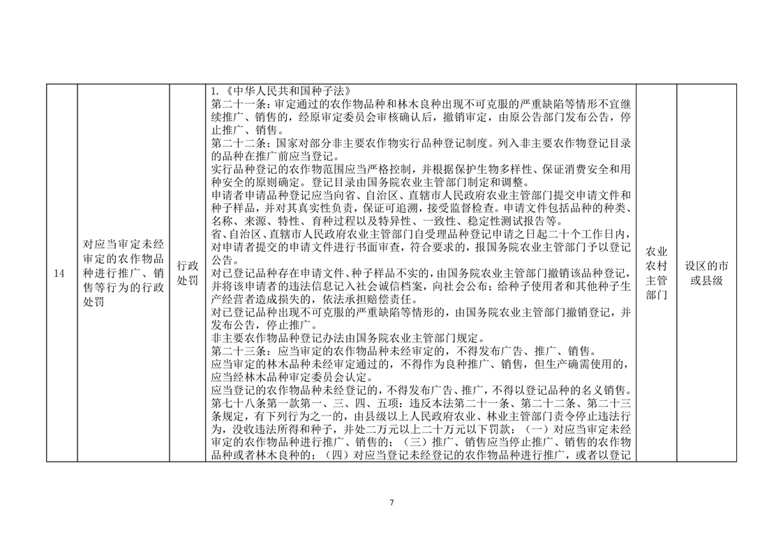
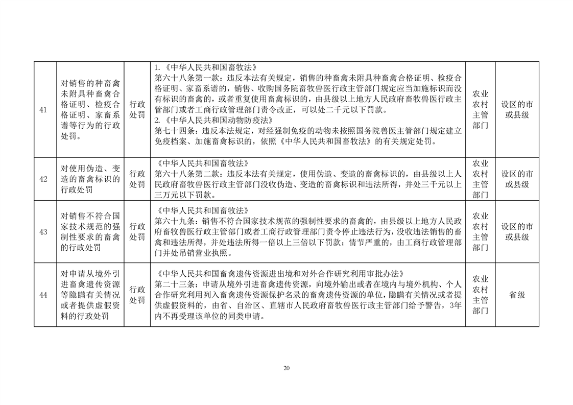
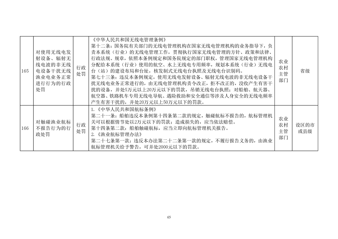
嶽陽縣農業農村局:農業綜合行政執法事項目錄
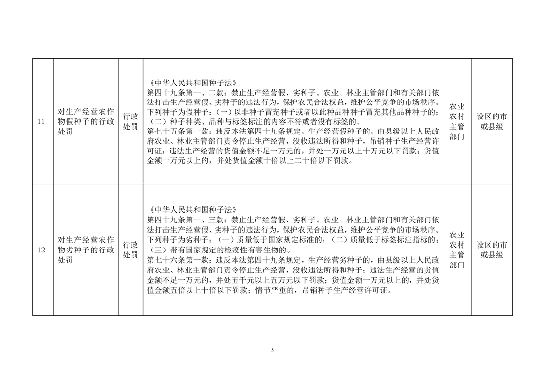
來源:嶽陽縣農業農村局
2020-03-02 15:27
瀏覽量:
1
|
|
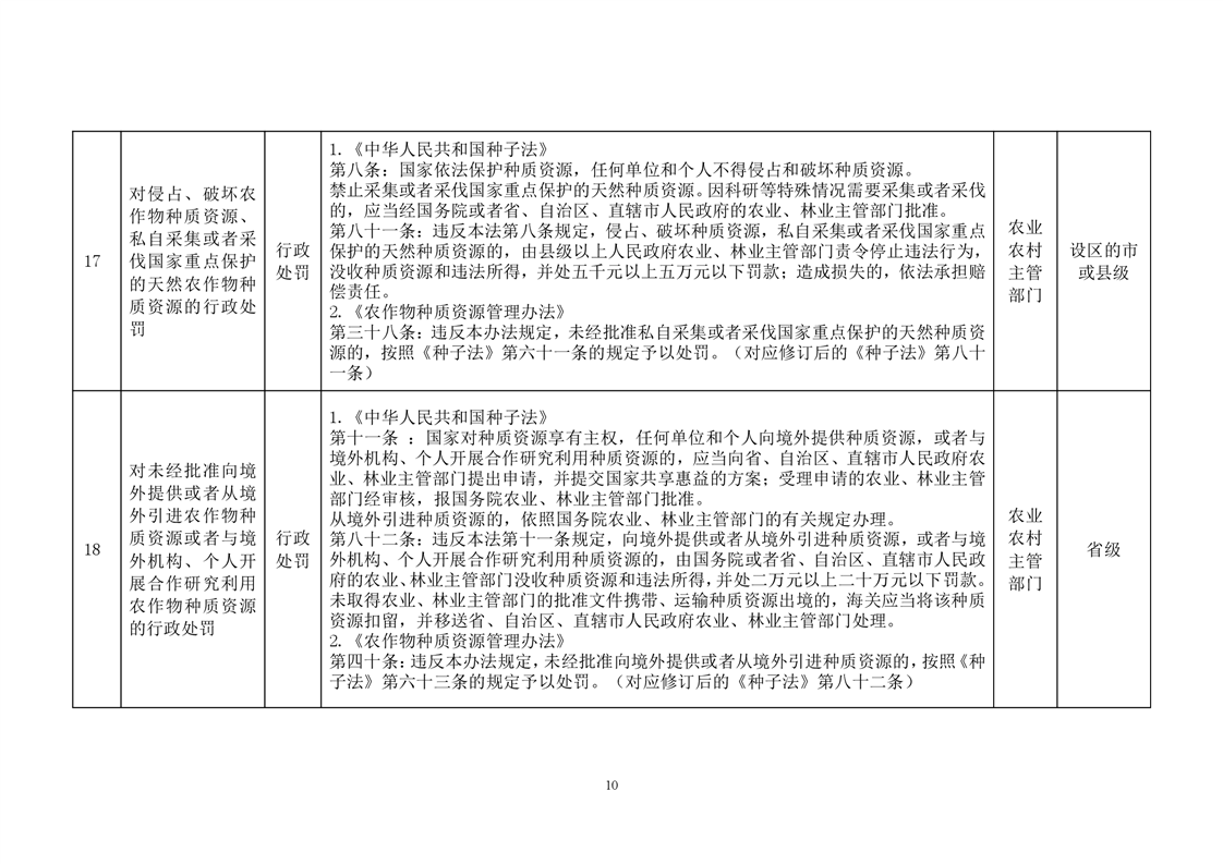
|
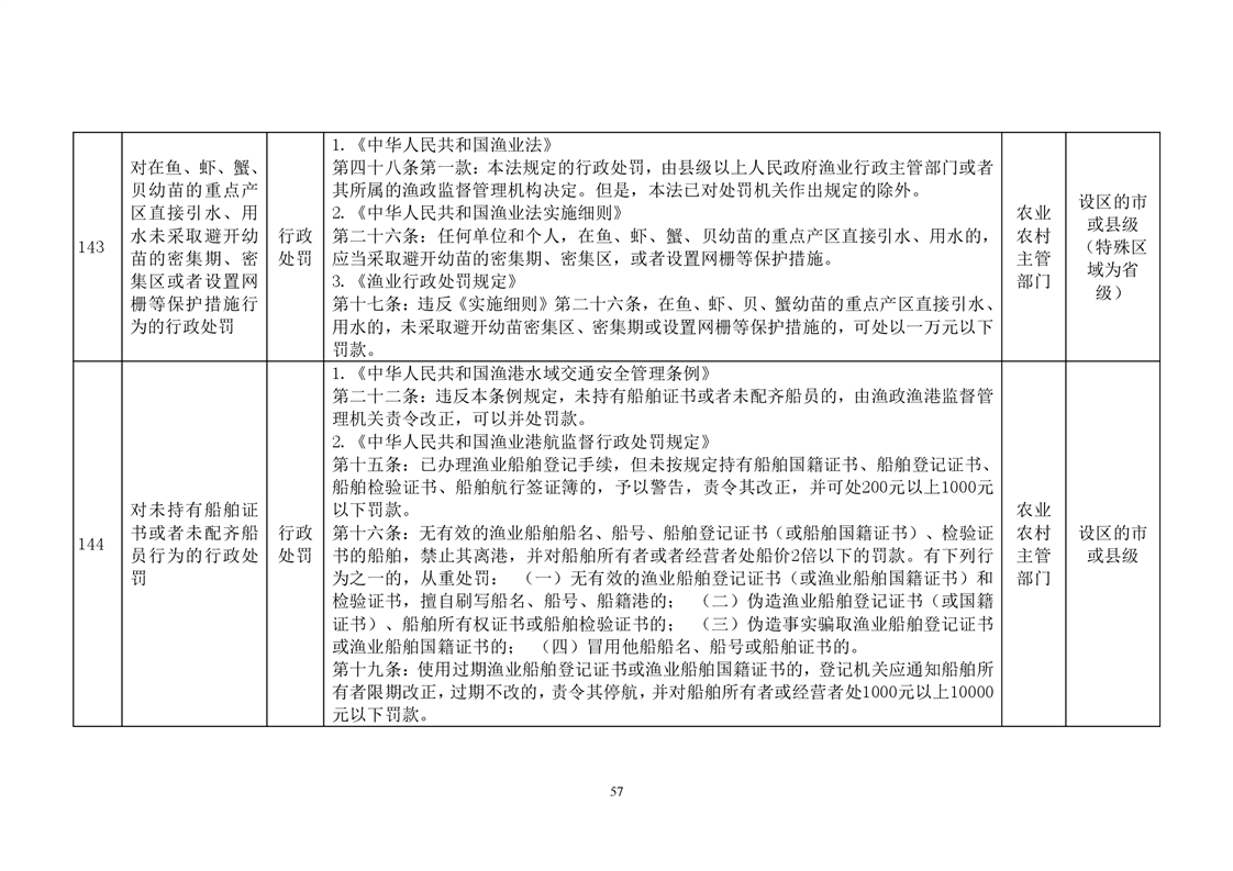
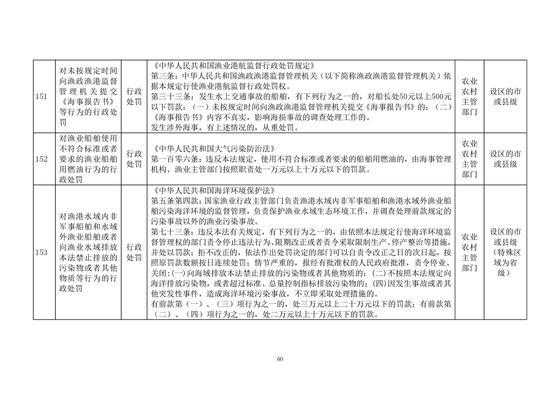
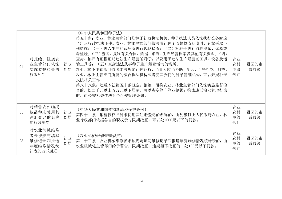
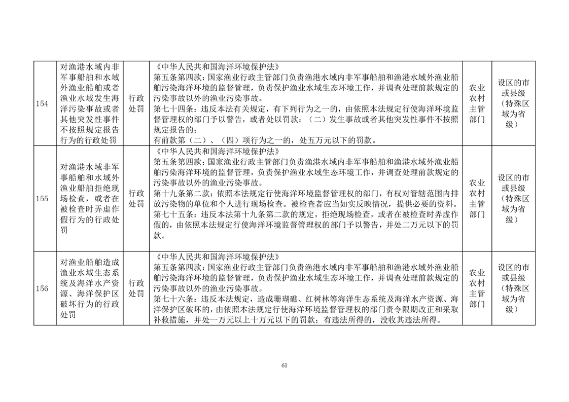
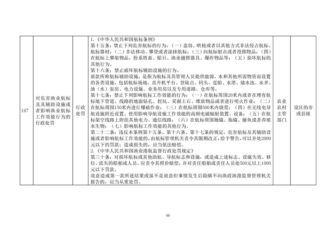
|