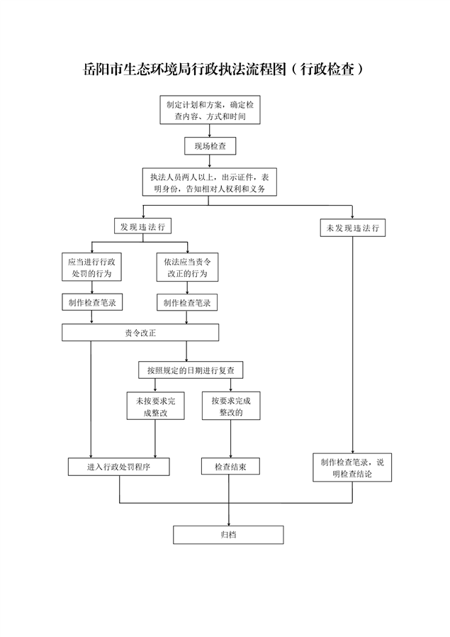
嶽陽市生態環境局行政執法流程圖
來源:嶽陽市生態環境局嶽陽縣分局   2022-03-01 09:57
瀏覽量:1 | | | |