YYDR-2023-02001
嶽陽縣發展和改革局
嶽陽縣住房和城鄉建設局
嶽陽縣市場監督管理局
關於進一步規範嶽陽縣物業服務收費管理的通知
嶽縣發改〔2023〕146號
全縣各物業服務企業、房地產開發企業及相關單位:
為進一步加強我縣普通住宅物業服務收費管理,規範物業服務收費行為,維護業主、物業使用人和物業服務人的合法權益,根據《湖南省物業管理條例》及《湖南省發展和改革委員會關於印發〈湖南省定價目錄〉的通知》(湘發改價調規〔2023〕125號)、《湖南省物業服務收費管理辦法》(湘發改價費規〔2022〕271號)等規定,結合我縣實際,現就進一步加強我縣物業服務收費管理有關問題通知如下:
一、我縣範圍內保障性住房、業主大會成立之前的普通商品住宅物業服務費收取標準(包括已購車位物業服務費、裝修服務費和裝修垃圾清運費)實行政府指導價。普通商品住宅前期物業服務費指的是業主大會成立之前的普通商品住宅物業服務費。前期物業服務費具體收費標準由縣發展和改革部門會同縣住房和城鄉建設部門根據物業服務質量等級標準、服務內容等因素製定基準價及浮動幅度向社會公布(詳見附件1、2)。
我縣範圍內別墅(專指帶室外庭院獨立成棟的商品住宅和聯排商品住宅)、其他非住宅,以及業主大會成立之後的普通商品住宅物業服務費收取標準(包括已購車位物業服務費、裝修服務費和裝修垃圾清運費)實行市場調節價。
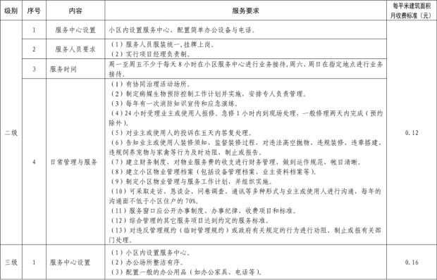
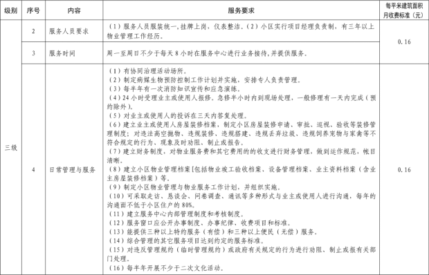
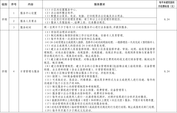
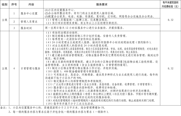
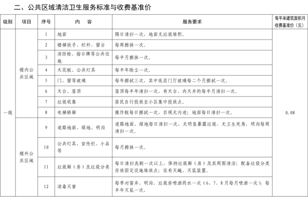
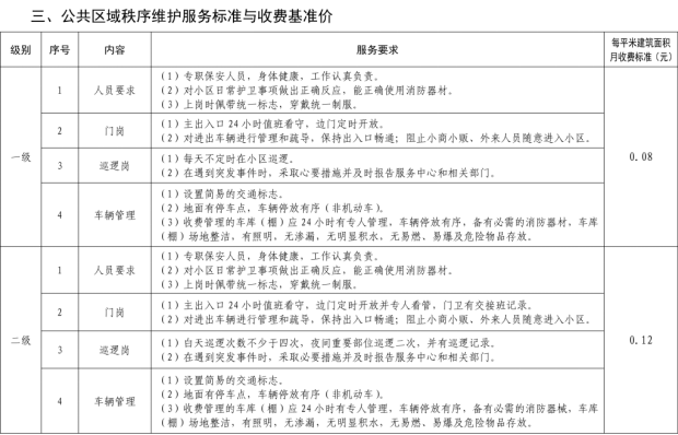
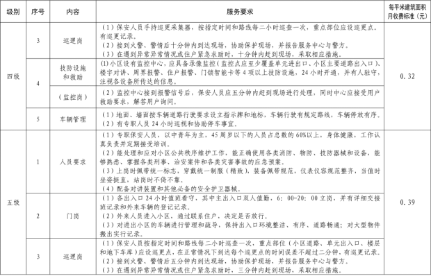
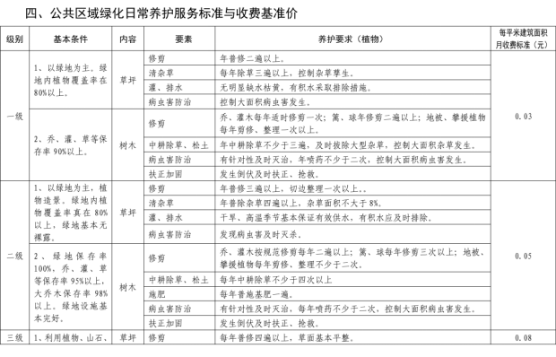
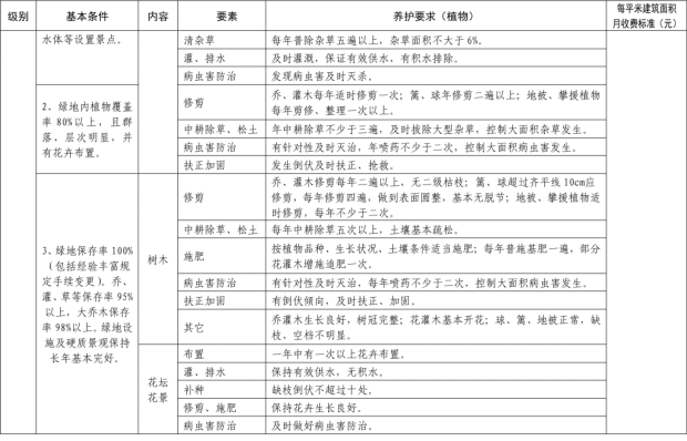
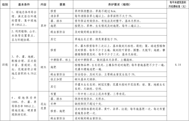
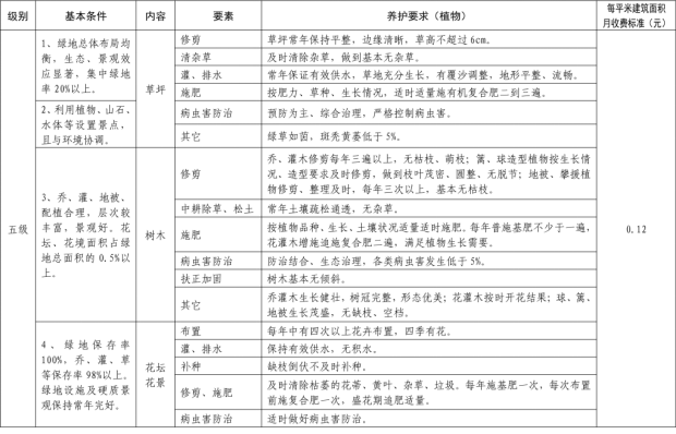
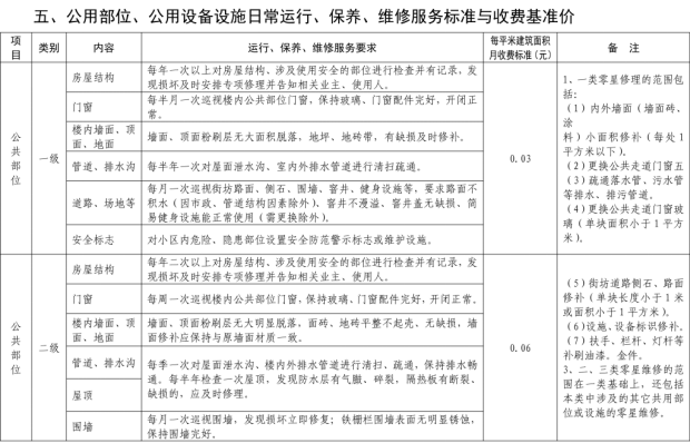
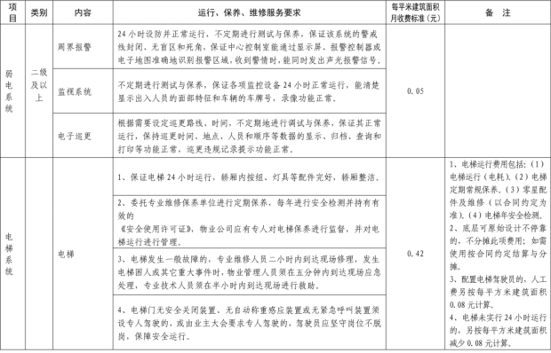
二、我縣範圍普通住宅物業服務等級分為一、二、三、四、五級,最低等級為一級,最高等級為五級。住宅公共性物業服務項目包括:綜合管理服務,公共區域清潔衛生服務,公共區域秩序維護服務,公共區域綠化養護服務,以及共用部位、共用設施設備的日常運行、保養及維護服務等五項。實行指導價的公共性物業服務收費可以基準價為基礎上下浮動15%。(具體細則詳見附件1)。
業主大會成立之前實行政府指導價的普通商品住宅前期物業服務費收取標準,由建設單位在商品房開始預售前根據物業特點和服務要求,選擇服務項目、服務等級,在政府指導價基準價及浮動幅度內擬定,在商品房買賣合同中與買受人予以約定,且必
需明確告知物業買受人及在商品房買賣合同中載明;物業服務收費的最終標準由物業服務人按照法律法規和價格管理政策的規定向縣發展和改革部門申報備案,經審查通過後執行。保障性住房公共性物業服務收費,具體標準由業主單位在指導價範圍內,根據物業服務實際情況確定,並向縣發展和改革部門和縣住建部門報備。
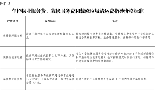
業主大會成立之前的已購車位物業服務費、裝修服務費和裝修垃圾清運費收費標準按附件2執行。
三、實行政府指導價的普通商品住宅前期物業服務人在與建設單位完成物業承接查驗移交手續後的三十日內,持前期物業服務合同、臨時管理規約、物業承接查驗協議、建設單位移交資料清單、查驗記錄、交接記錄及《嶽陽縣住宅前期物業服務收費備案登記表》(附件3)(一式三份)等相關資料到縣住建部門辦理備案手續。
前期物業服務人與物業買受人簽訂的物業服務合同中應明確約定物業服務質量等級、物業服務內容及通過審查備案的物業服務收費標準。涉及物業買受人共同利益的約定應當一致。同一物業管理區域內相同服務內容和服務等級在相同的物業服務合同期內的住宅項目,其物業服務收費標準應當保持一致。
四、業主大會成立前,普通商品住宅物業服務收費標準因服務成本變化或政府指導價標準變動需要調整的,物業服務人應在街道辦事處(鄉鎮人民政府)組織、指導與監督下,公開真實、完整、有效的相關信息,向業主征詢意見,按照《中華人民共和國民法典》第二百七十八條的規定,在政府指導價範圍內實施調整並通過簽訂新的物業服務合同約定執行。
五、實行市場調節價的物業服務收費標準,在未成立業主大會前,由建設單位與物業服務人在前期物業服務合同中約定,建設單位與物業買受人簽訂的商品房買賣合同應當包含前期物業服務合同約定的內容;在成立業主大會後,由業主大會根據物業特點和服務要求,通過法定程序,選擇服務項目、服務質量等級,費用收取標準及符合要求的物業服務人,按照《中華人民共和國民法典》《湖南省物業管理條例》等相關法律法規規定的程序進行確定,並通過簽訂物業服務合同約定。
所在地街道辦事處(鄉鎮人民政府)、居(村)民委員會應當全過程參與指導協商。
六、物業服務收費中有關問題的具體規定
(一)實行政府指導價的物業服務收費采取包幹製形式,實行市場調節價的物業服務收費可以采取包幹製或酬金製等形式,具體由物業服務合同約定;
(二)前期物業服務合同簽訂之日至房屋交付買受人之日的當月物業服務費,由建設單位交納;
(三)房屋交付買受人之日的次月及以後的物業服務費,由業主交納;但是建設單位向業主承諾減免的物業服務費以及尚未出售的房屋的物業服務費,由建設單位交納;
(四)建設單位應按照房屋購買合同約定的時間和約定的通知方式及時通知買受人驗收交付房屋。買受人在房屋購買合同中載明的通訊地址和通訊方式發生變化的應在按照房屋購買合同約定的驗收交付房屋時間前告知建設單位。買受人接到建設單位通知驗收交付房屋的應及時進行驗房辦理交付手續。買受人在查驗收房時存在不符合法律法規或者購房合同約定的質量要求的,整改期間的物業服務費由建設單位交納。物業買受人無正當理由拖延辦理交付手續的,物業服務費從建設單位書麵通知買受人辦理交付手續的次月開始計收,由物業買受人交納,但首先由建設單位墊付並負責追繳。建設單位與物業買受人另有約定的,從其約定;
(五)業主將其房屋出租、出借給承租人、借用人使用,且約定由承租人、借用人交納物業服務費的,從其約定,業主依法承擔連帶責任;
(六)業主按照物業服務合同約定時間,為已辦理房屋交付手續但未入住或未使用的空置房交納物業服務費時,物業服務費按80%交納。所稱空置房具體是指買受人辦理了已購商品房交付手續但還未入住或未使用的毛坯房,以及業主已辦理房屋交付手續、經報告物業服務企業(報告內容包括房屋水、電、燃氣等使用記錄)登記確認尚未入往或未使用的直接從建設單位購買的精裝房。
(七)業主出租法定不計建築麵積的部分建築物,承租人依法用於居住用途的,按照普通商品住宅的標準交納物業服務費,承租人依法用於其他非居住用途的,按照非住宅的標準交納物業服務費;承租人依法用於停車用途的,按照已購車位物業服務的標準交納物業服務費。物業服務費按月計收,業主具體交費時長也可遵循自願原則按照季或者是按照年交納。經業主同意後雙方約定預收的,最長預收期限不得超過十二個月;
(八)建設單位應當按照建設項目規劃設計條件和配建標準建設停車庫(位),優先滿足業主停車需求。商品房銷售前,應當製定車庫(位)租售方案,明確車庫(位)的權屬及數量、租賃價格、銷售價格、有效期等,並按規定報住房和城鄉建設部門備案。
建設單位應當在銷售場所醒目位置公示已備案的車庫(位)租售方案,在有效期內不得以高於備案價格進行租售,不得與商品住房等捆綁租售車庫(位)。
物業管理區域內的機動車停放服務收費按照《湖南省機動車停放服務收費管理辦法》有關規定執行。已收取機動車停放服務費的,不得重複收取車位物業服務費。建設單位用於出租的地下停車位,車位物業服務費由建設單位交納。對進入住宅小區停放的外來車輛1小時內免收停車服務費;
(九)加快二次加壓調蓄供水設施改造,鼓勵依法依規移交給供水企業實行專業運行維護。由供水企業負責運行管理的二次加壓調蓄供水設施,其運行維護、修理更新成本計入供水價格,不得另行收費。二次加壓調蓄供水設施暫未移交供水企業運行管理的,可根據實際加壓電費計算加價標準,報縣發展和改革部門備案後執行。二次供水加壓電費實行限價管理,分別按有屋頂水箱不超過0.6元/噸和無屋頂水箱不超過0.95元/噸收取。二次供水加壓電費的計算方法為:單位加壓電費=(加壓設施功率×加壓設施運行時間)×用電單價/加壓水量,或(單位加壓電費=月平均加壓電費/月平均加壓水量)。
物業管理區域內的電、氣等其他價格按照價格主管部門有關規定執行。供水、供電、供氣、供熱、通訊、有線電視等單位應當向終端用戶收取有關費用。物業服務人接受委托代收上述費用的,不得向業主收取手續費等額外費用,物業服務人不得采取停止供電、供水、供熱、供氣等方式催交物業服務費。
七、物業服務收費實行明碼標價。物業服務人應當在物業管理區域內的顯著位置公示物業服務企業名稱、服務項目、服務質量等級、計費方式、收費標準、收費依據、優惠政策以及市場監督管理部門的投訴舉報電話,接受業主監督,不得向業主收取任何未予標明和公示的費用。物業服務人應當於每年第一季度公示上一年度物業服務合同履行情況、物業服務項目收支情況、利用公共部位公共設施設備進行經營等收入和使用情況,本年度物業服務項目收支預算,並應在醒目位置以書麵公告的方式告知業主,物業服務人應當及時答複業主提出的質詢。
八、縣發展和改革部門會同縣住房和城鄉建設部門負責本縣範圍實行政府指導價的物業服務收費標準的製定。縣住房和城鄉建設部門負責本縣範圍物業服務質量的監督管理,督促物業服務人提供質價相符的物業服務。縣市場監督管理部門負責對違反相關法律法規和價格管理政策的行為進行監督檢查和處罰。
九、縣發展和改革部門應當會同住建部門和市場監管部門建立物業服務質量評價動態調整機製,引導督促物業服務企業嚴格執行物業服務合同中明確約定的物業服務質量等級、物業服務內容及通過審查備案的物業服務收費標準。對服務不到位、投訴率高、問題反映集中、達不到合同約定服務質量的物業服務企業責令限期整改,逾期拒不改正的降低其物業服務等級和收費標準,並記入企業不良經營信用檔案。
十、物業服務人有下列行為之一的,由縣市場監督管理部門依法予以處罰:
(一)違反本辦法規定,不遵守政府指導價管理擅自製定或上調收費標準並收取物業服務費的;
(二)超過政府指導價標準收費的;
(三)擅自設立強製性收費項目的;
(四)不實行明碼標價或不按規定明碼標價,價外加價的;
(五)其他違反價格法律、法規等規定的。
十一、凡本通知未予具體規定的,均按《湖南省物業服務收費管理辦法》(湘發改價費規〔2022〕271號)等相關規定執行。
十二、本通知自2023年7月1日起施行,有效期5年。之前有關物業服務收費政策與本通知規定不一致的,以本通知為準。
附件:1.嶽陽縣住宅前期物業服務等級基準價標準
2.車位物業服務費、裝修服務費和裝修垃圾清運費指導價格標準
3.嶽陽縣住宅前期物業服務收費備案登記表
嶽陽縣發展和改革局
嶽陽縣住房和城鄉建設局
嶽陽縣市場監督管理局
2023年6月16日



























