當前位置:
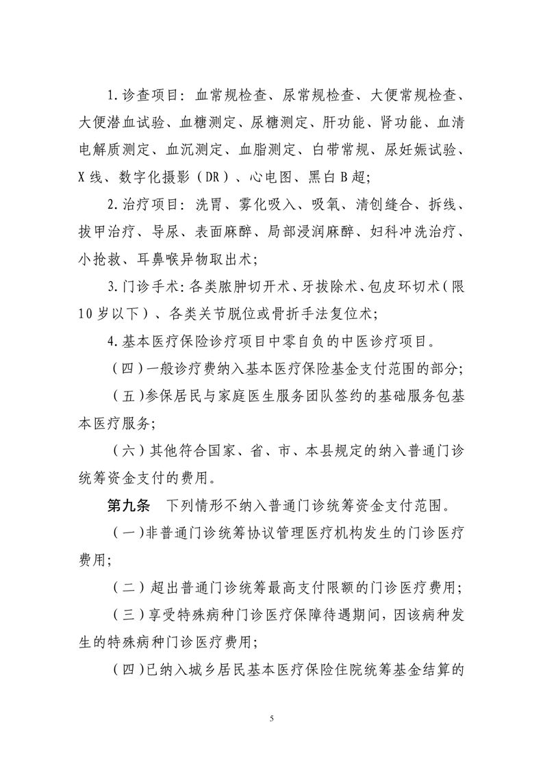
首頁
>
專題專欄
>
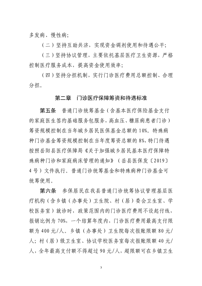
法治政府建設
>
規範性文件管理
>
政府規範性文件
索引號:52154/2022-2016807
統一登記號:-
發布機構:縣醫療保障局
信息狀態:
生效日期:2022-01-01
信息時效期:
2026-12-31
公開方式:政府網站
公開範圍:全部公開
文號:嶽縣醫保發〔2022〕4號
縣醫保局:關於印發《嶽陽縣城鄉居民基本醫療保險門診統籌實施細則》的通知
來源:縣醫保局
2022-03-21 15:23
瀏覽量:
1
|
|
|
|