當前位置:
首頁
>
專題專欄
>
法治政府建設
>
履行職能
>
其他清單管理
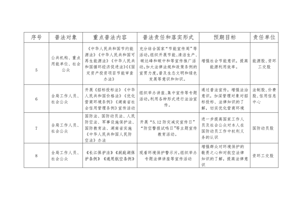
關於印發《嶽陽縣發展和改革局普法責任清單(2024年)》的通知
來源:縣發展和改革局
2024-06-28 17:20
瀏覽量:
1
|
|
|
|