一、受理條件:
1.企業提出申請。
三、辦理窗口:
嶽陽縣政務公開中心C區21號綜合受理窗口
四、申報材料
|
材料名稱 |
材料類型 |
份數 |
來源渠道 |
材料說明 |
|
擬從事直銷地區的服務網點具體設置方案 |
原件 |
1份 |
申請人自備 |
詳情 |
|
辦理人的身份證複印件 |
複印件 |
1份 |
申請人自備 |
詳情 |
|
擬從事直銷企業法人代表授權辦理服務網點的授權書原件 |
原件 |
1份 |
申請人自備 |
詳情 |
|
所有服務網點的營業執照複印件 |
複印件 |
1份 |
申請人自備 |
詳情 |
|
所有服務網點的不動產登記證複印件 |
複印件 |
1份 |
申請人自備 |
|
|
所有服務網點的房屋租賃合同複印件 |
複印件 |
1份 |
申請人自備 |
詳情 |
|
辦理環節 |
辦理時限 |
審核標準 |
|
受理 |
1個小時 |
符合直銷行業服務網點設立的相關要求。 |
|
審核 |
6個小時 |
符合直銷行業服務網點設立的相關要求。 |
|
辦結 |
1個小時 |
出具書麵認可函,報省商務廳 |
六、辦理時限:
法定辦結時限:15個工作日。 承諾辦結時限:1個工作日
七、收費依據及標準:
本事項不收費
八、谘詢監督電話:
谘詢電話:0730-7640918 監督電話:12345 0730-7620479
結果樣本:
附件 1:關於XX(申請直銷企業名稱)服務網點認可函
XX省/直轄市/自治區商務主管部門名稱:
經研究,XX(由報直銷企業名稱)在本縣/市/區設立的服務網點方案可便於並滿足本縣/市/區消費者、直銷員了解 XX(申報直銷企業名稱)產品性能、價格和退換貨的要求,且服務網點未設在居民住宅、學校、醫院、部隊、政府機關等場所。
附:XX(申報直銷企業名稱)申報的服務網點方案
縣/市/區商務主管部門(蓋章)
年 月 日
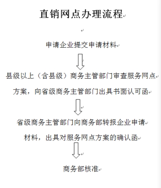
流程圖:
