一、受理條件:
二手車交易市場:1.依法設立,企業名稱中使用“二手車交易市場”、“二手車交易市場”作為其行業特征,營業範圍明確“經營二手車交易市場”等信息;2.固定的交易場所(店鋪和辦公室),設置車輛展示交易區、交易服務大廳、客戶休息區並具備相應服務功能,場地麵積不低於5000平方米,交易大廳麵積不低於300平米。車輛展示銷售區麵積不低於3000平方米;3.有土地使用證、房屋產權證或與產權所有人簽訂2年以上租賃協議,且用地性質為商業用地;4.按照有關規定設置防火、防盜、監控等安全設施,並有專人使用和維護;5.企業製度健全,管理規範;6.具備為客戶提供辦理二手車鑒定評估、轉移登記、保險、納稅等手續的條件;7.與10家以上二手車經銷企業簽訂入駐協議。
二手車經銷企業:1.依法登記,企業名稱中使用“二手車經銷”等表述其行業特征,經營範圍明確表述“二手車經銷”等內容;2.有固定的經營場所,經銷場地麵積不低於500平方米;有房屋產權證(或)房屋租賃協議;3.具有3名以上的專業管理人員;4.規章製度健全。
三、辦理窗口:
嶽陽縣長風路政務服務中心c區21號窗口
|
材料名稱 |
材料類型 |
份數 |
提交方式 |
來源渠道 |
材料說明 |
|
營業執照 |
複印件 |
1份 |
現場提交 |
申請人自備 |
詳情 |
|
經營場所產權證明材料 |
複印件 |
1份 |
現場提交 |
申請人自備 |
詳情 |
|
資料 |
複印件 |
1份 |
現場提交 |
申請人自備 |
詳情 |
|
所屬地商務主管部門意見 |
原件 |
1份 |
網上現場都可提交 |
政府部門核發 |
詳情 |
|
二手車交易市場或二手車經營主體備案登記申請報告 |
原件和複印件 |
1份 |
網上現場都可提交 |
申請人自備 |
詳情 |
|
消防設施清單和縣級以上消防行政主管部門出具的《消防安全驗收報告》或《消防竣工驗收備案》 |
複印件 |
1份 |
網上現場都可提交 |
申請人自備 |
詳情 |
|
合作協議 |
複印件 |
8份 |
網上現場都可提交 |
申請人自備 |
詳情 |
|
市場結構平麵圖 |
複印件 |
1份 |
網上現場都可提交 |
申請人自備 |
詳情 |
|
《二手車市場交易經營者和二手車經營主體備案申請表》 |
原件 |
1份 |
網上現場都可提交 |
申請人自備 |
詳情 |
|
辦理環節 |
辦理時限 |
審核標準 |
|
受理 |
1個小時 |
是否具有有效的工商營業執照。 |
|
審核 |
6個小時 |
對初審材料進行審核,對於符合條件的,根據執照信息錄入商務部業務係統統一平台(全國汽車流通信息管理) |
|
辦結 |
1個小時 |
完成備案並告知申請人 |
六、收費依據及標準:
本事項不收費
七、辦理時限:
法定辦結時限:7個工作日 承諾辦結時限:1個工作日
谘詢電話: 0730-7628016 監督電話:12345 0730-7620479
結果樣本:
二手車經營主體和二手車市場交易經營者備案登記表
|
企業名稱 |
|
|||
|
外商投資企業進出口企業代碼* |
|
|||
|
營業執照號 |
|
|||
|
拍賣經營批準證書編碼(僅拍賣企業) |
|
|||
|
鑒定評估專業證書編碼(僅鑒定評估企業) |
|
|||
|
法定代表人 |
|
|||
|
注冊地址 |
|
|||
|
注冊資本 |
|
|||
|
外商投資企業股份構成 |
中方 |
|
外方 |
|
|
企業經營範圍 |
|
|||
|
專業人員數量 |
|
|||
|
成立日期 |
|
|||
|
營業期限 |
|
|||
|
聯係地址 |
|
|||
|
郵政編碼 |
|
|||
|
聯係人 |
|
|||
|
電話 |
|
|||
|
傳真 |
|
|||
|
電子郵箱 |
|
|||
|
備案機關意見: 年 月 日 |
||||
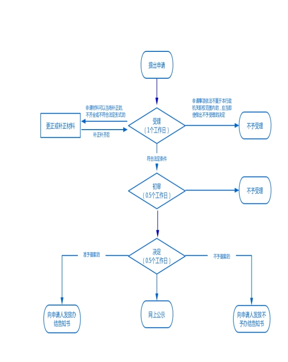
流程圖:
