(商務部令2006年第23號)第三十一條:“省級人民政府商務主管部門應當依據本辦法,每年組織有關部門對從事成品油經營的企業進行成品油經營資格年度檢查,並將檢查結果報商務部。”(湘商運〔2014〕10號):“成品油零售經營企業的年檢,按照屬地化原則,由省商務廳委托各市、省直管縣商務局負責。”
三、辦理窗口;
嶽陽縣政務公開中心C區21號綜合受理窗口
|
材料名稱 |
材料類型 |
份數 |
來源渠道 |
材料說明 |
|
湖南省成品油零售企業年檢登記表 |
原件 |
1份 |
申請人自備 |
詳情 |
|
《成品油零售經營批準證書》 |
原件 |
1份 |
政府部門核發 |
詳情 |
|
營業執照 |
複印件 |
1份 |
政府部門核發 |
詳情 |
|
危險化學品經營許可證 |
複印件 |
1份 |
申請人自備 |
詳情 |
|
加油機計量合格《檢定證書》 |
複印件 |
1份 |
申請人自備 |
詳情 |
|
加油站及配套設施所有權證明材料 |
複印件 |
1份 |
申請人自備 |
詳情 |
|
專業技術人員培訓合格或從業資格證明材料 |
複印件 |
1份 |
申請人自備 |
詳情 |
|
成品油經營企業暫時歇業/注銷申請表 |
複印件 |
1份 |
申請人自備 |
詳情 |
|
有關部門檢查情況 |
複印件 |
1份 |
申請人自備 |
詳情 |
|
中華人民共和國外商投資企業批準證書 |
複印件 |
1份 |
申請人自備 |
詳情 |
|
辦理環節 |
辦理時限 |
審核標準 |
|
受理 |
1個小時 |
對申請人提交的登記申請,根據下列情況分別作出是否受理的決定: 1、申請材料齊全、符合法定形式的,應當決定予以受理。 2、申請材料存在可以當場更正的錯誤的,應當允許有權更正人當場予以更正,由更正人在更正處簽名或者蓋章、注明更正日期;經確認申請材料齊全,符合法定形式的,應當決定予以受理。 4、申請材料不齊全或者不符合法定形式的,應當當場一次告知申請人需要補正的全部內容。告知時,將申請材料退回申請人。 5、不屬於成品油零售經營資格年檢範疇或者不屬於本機關年檢管轄範圍的事項,應當即時決定不予受理,並告知申請人向有關行政機關申請。 |
|
審核 |
6個小時 |
材料是否齊全 |
|
辦結 |
1個小時 |
作出準予年檢的決定,並將年檢結果報送省商務廳 |
六、辦理時限:
法定辦結時限:15個工作日 承諾辦結時限:1個工作日
七、收費依據及標準:
本事項不收費
八、谘詢監督電話:
谘詢電話:0730-7659021 監督電話:12345 0730-7620479
湖南省成品油零售企業年檢登記表
填表日期: 年 月 日 填報人: 聯係電話:
|
企業名稱(蓋章) |
|
經營批準證書號碼 |
|
|||
|
經營類型 |
加油站/岸基加油點/配送企業/加油船/管理公司 |
|||||
|
詳細地址與郵編 |
|
總占地麵積(m2) |
|
|||
|
法定代表人 與聯係電話 |
|
工商營業 執照號碼 |
|
|||
|
經濟類型 |
中石化全資/中石化控股/中石油全資/中石油控股/社會/外資 |
危險化學品經營許可證編號及發證日期 |
|
|||
|
經營形式 |
中石化特許/中油特許/中石化租賃/中油租賃/其它 |
上一年度 銷售總量(噸) |
汽油 |
|
||
|
柴油 |
|
|||||
|
煤油 |
|
|||||
|
部 門 檢查意見 |
蓋 章 年 月 日 |
|||||
注: 地址應寫明市(縣、區)、村、街道名、門牌號和(國、省、縣)道××線×公裏+××米處。
成品油經營批準證書號___________________
單位名稱(蓋章)_____________________
商務部監製
|
企業名稱 |
|
企業經營類型 |
|
|
經營批準 證書編號 |
|
發證時間 |
|
|
經濟類型 |
□國有企業 □國有參股企業 □民營企業 □外商獨資 □合資中方控股 □合資外方控股 |
||
|
聯係人 |
|
聯係電話 |
|
|
申請事項 |
以下供選擇: 一、自______年_____月起暫時歇業______個月。 二、終止經營,申請注銷。 |
||
|
申請原因 |
法定代表人 (負責人)簽字 單位蓋章 年 月 日 |
||
|
縣市區級/地市級商務主管部門審查意見 |
單位蓋章 經辦人 負責人(簽字) 年 月 日 |
||

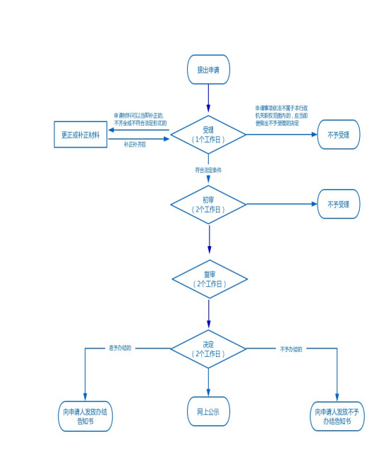
流程圖
