關於印發《湖南省工程建設領域市政公用報裝接入辦事指南(第二版)的通知
來源:嶽陽縣工程建設項目審批製度改革工作領導小組辦公室   2022-04-11
瀏覽量:1 | | | |
湖南省工程建設項目審批製度改革工作領導小組辦公室

湖南省通信管理局

湖南省廣播電視局

國網湖南省電力有限公司

文件

湘工改辦〔2022〕1號

湖南省工程建設項目審批製度改革工作領導小組辦公室湖南省通信管理局 湖南省廣播電視局 國網湖南省電力有限公司關於印發《湖南省工程建設領域市政公用服務

報裝接入辦事指南(第二版)》的通知

各市州人民政府,省政府各廳委、各直屬機構:

為貫徹落實《國務院辦公廳關於全麵開展工程建設項目審批

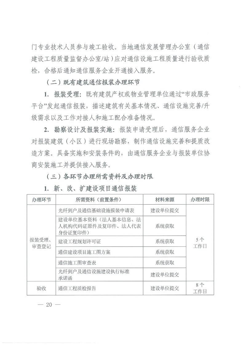
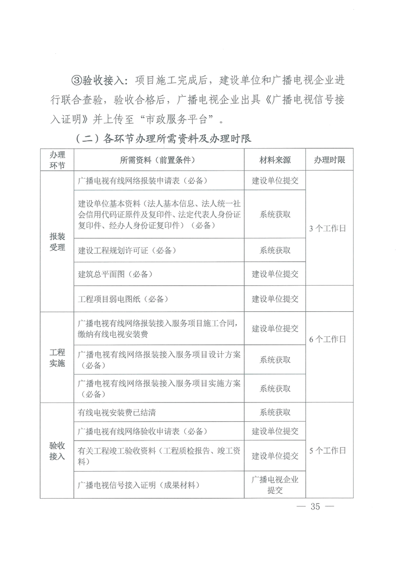
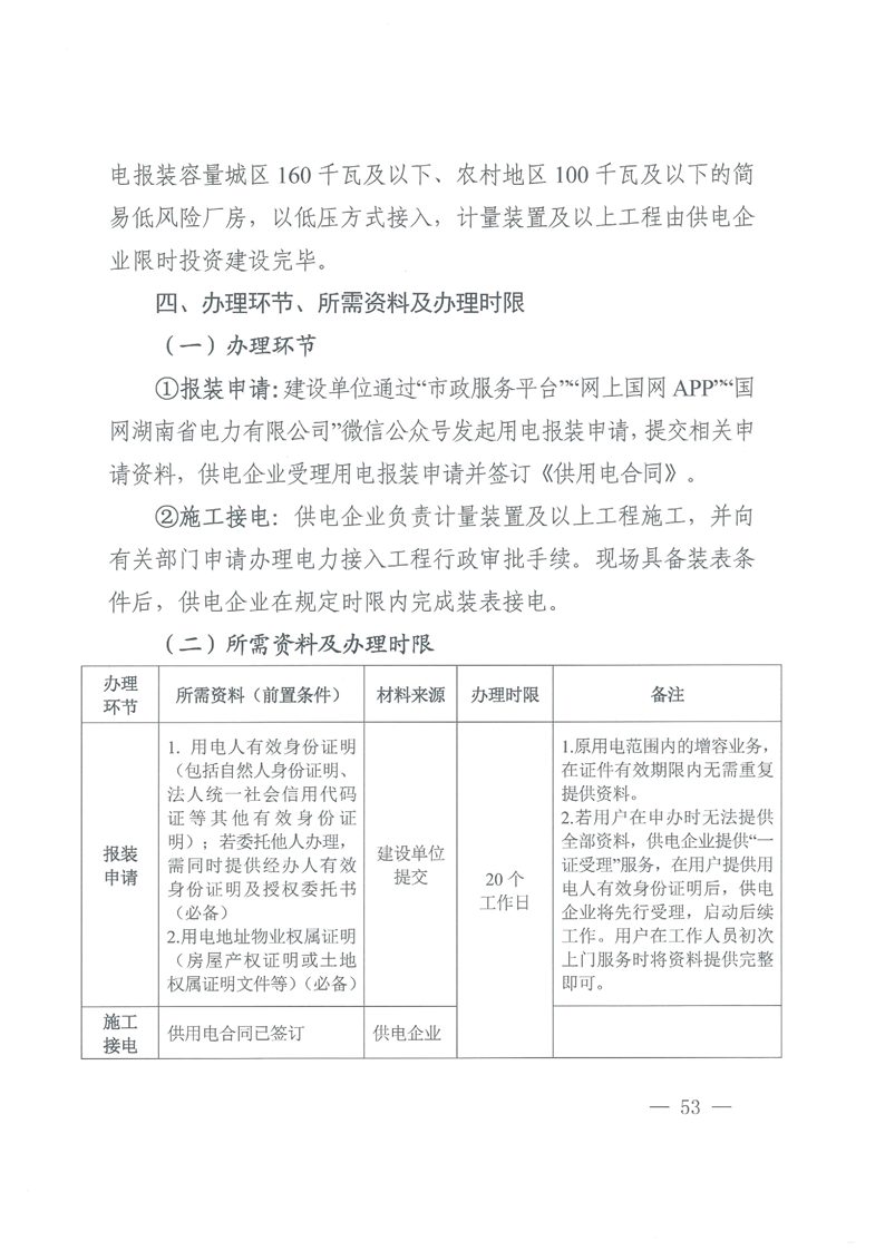
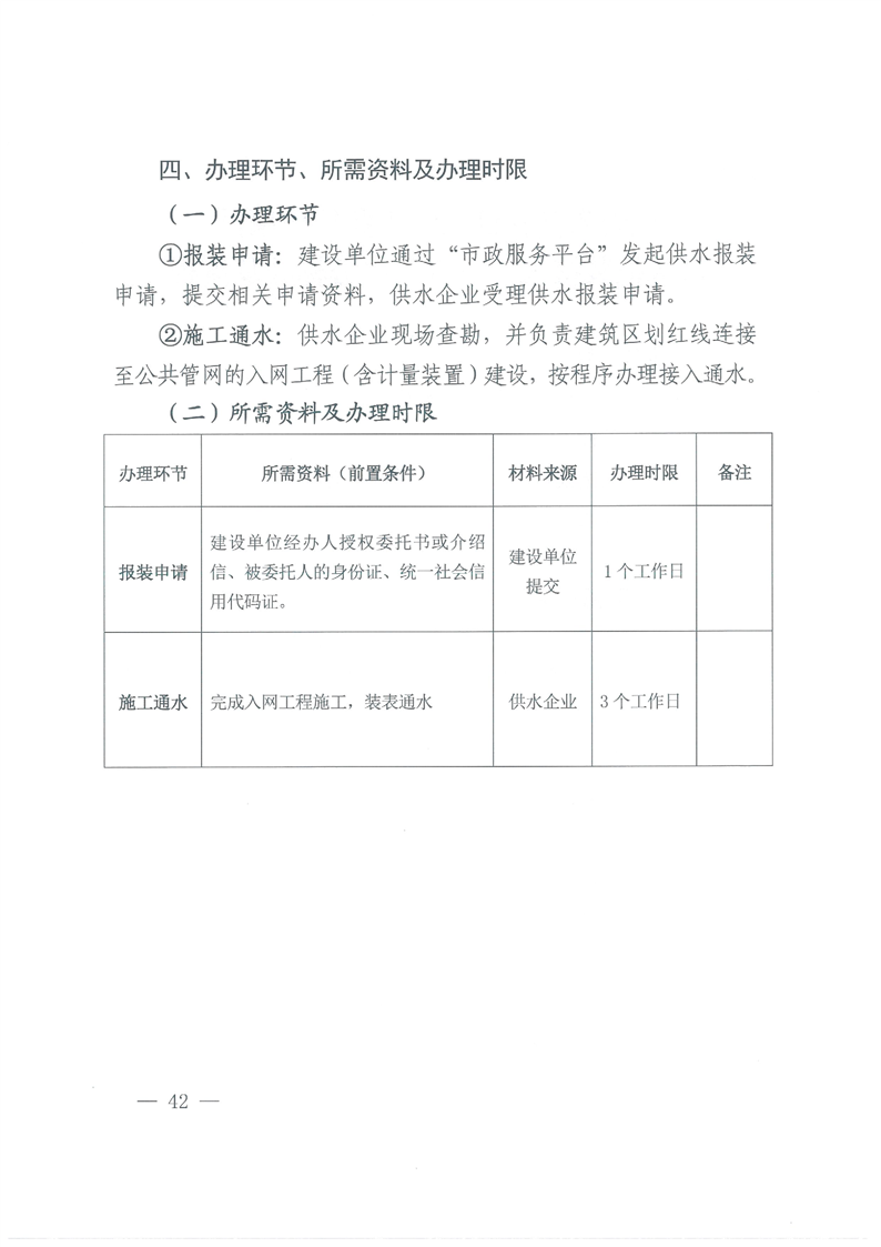
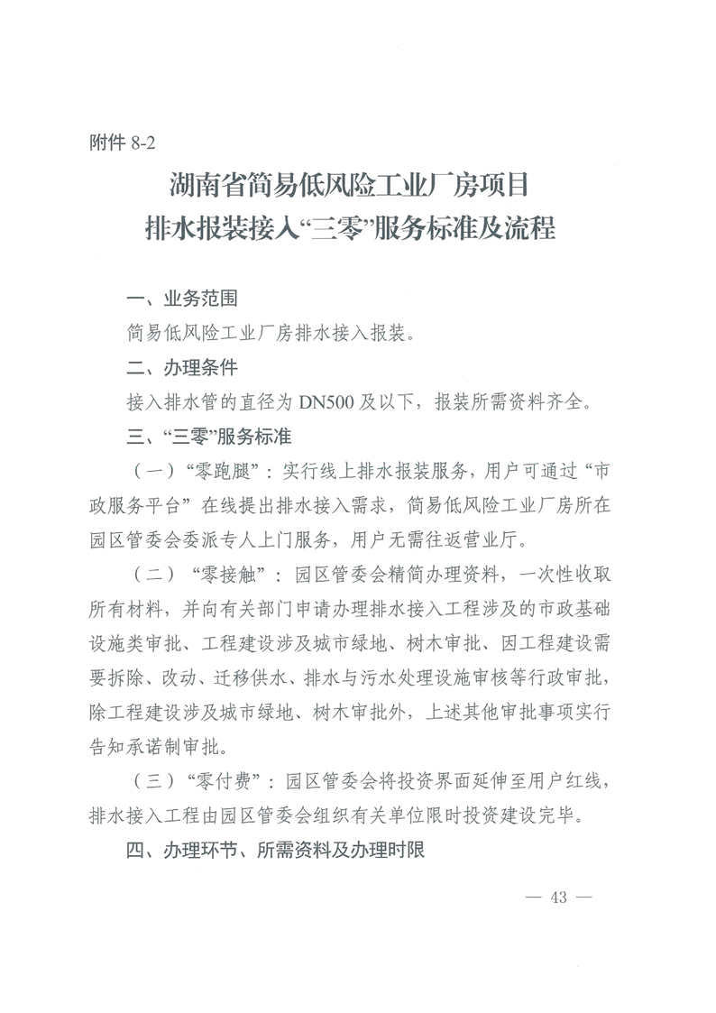
製度改革的實施意見》(國辦發〔2019〕11號)、《湖南省人民政府辦公廳關於推動工程建設項目審批製度改革的指導意見》(相政辦發〔2018〕76號)、《湖南省人民政府辦公廳關於印發<工程建設項目審批製度深化改革實施方案>的通知》(湘政辦發〔2019]24號)、《湖南省人民政府辦公廳關於印發<湖南省優化營商環境攻堅行動方案>的通知》(湘政辦發〔2021〕18號)、《湖南省工程建設項目審批製度改革工作領導小組辦公室關於印發<湖南省工程建設項目審批製度改革2.0版重點任務>的通知》(湘工改辦〔2021)4號)要求,進一步簡化優化供水、排水、供氣、通信、供電、廣播電視等市政公用服務報裝接入辦理流程,規範服務標準,关键词2製定了《湖南省工程建設領域市政公用服務報裝接入辦事指南(第二版)》。現印發給你們,請遵照執行。本通知自2022年4月1日起實施。

湖南省工程建設項目審批製度改革工作領導小組辦公室
                                   湖南省通信管理局
湖南省廣播電視局
國網湖南省電力有限公司