當前位置:
首頁
>
專題專欄
>
工程建設審批改革專欄
>
政策文件
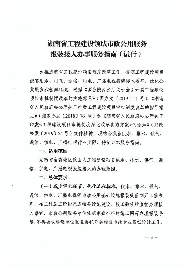
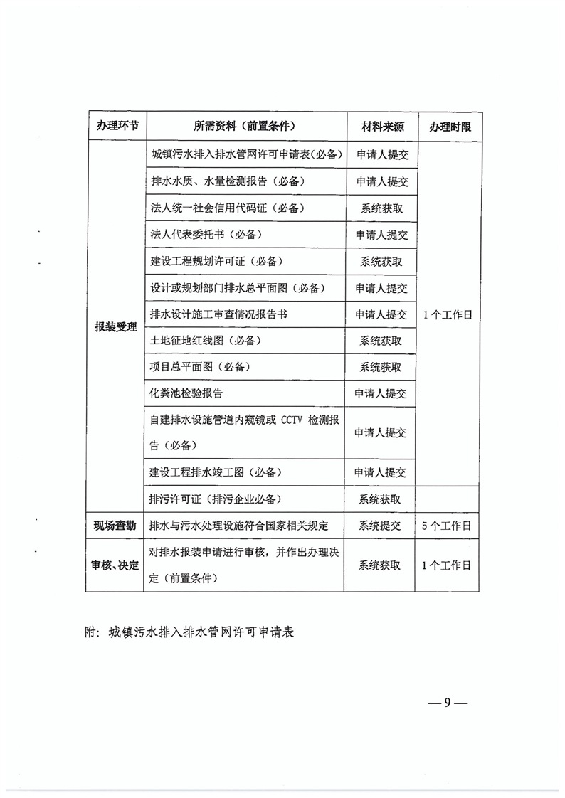
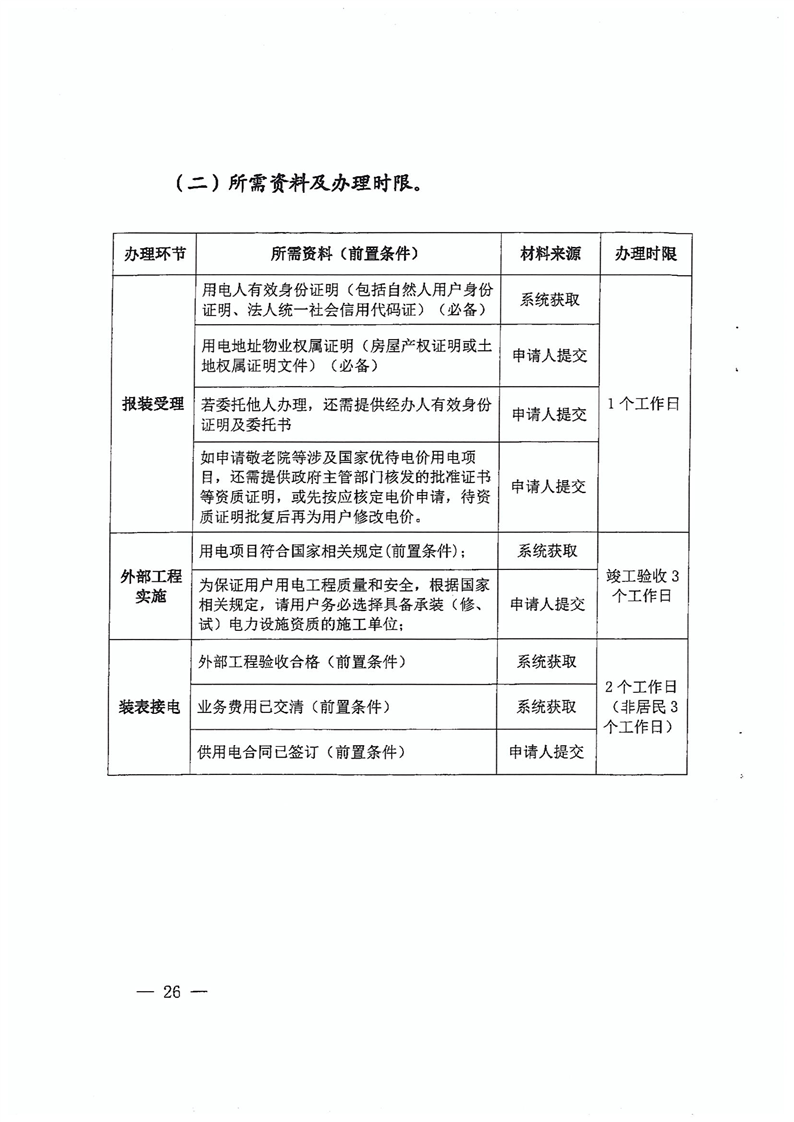
湖南廣播電視局國網湖南省電力有限公司關於印發《湖南省工程建設領域市政公用服務報裝接入辦事指南(試行)》的通知
來源:嶽陽縣工程建設項目審批製度改革工作領導小組辦公室
2021-10-29
瀏覽量:
1
|
|
|
|