當前位置:
首頁
>
專題專欄
>
政務公開工作要點
>
突發事件
>
應急預案
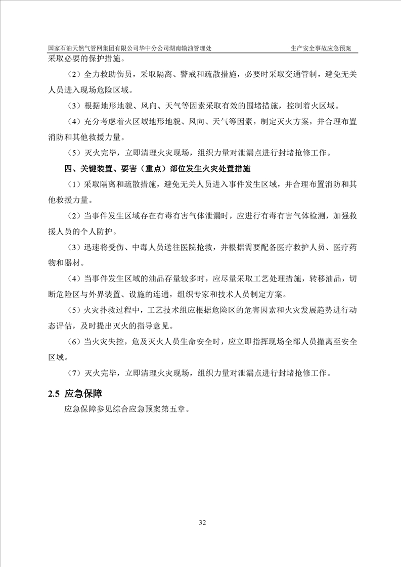
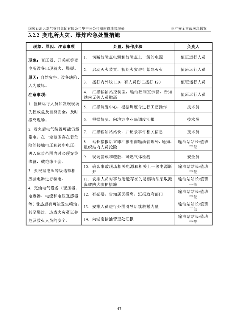
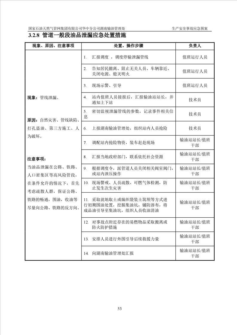
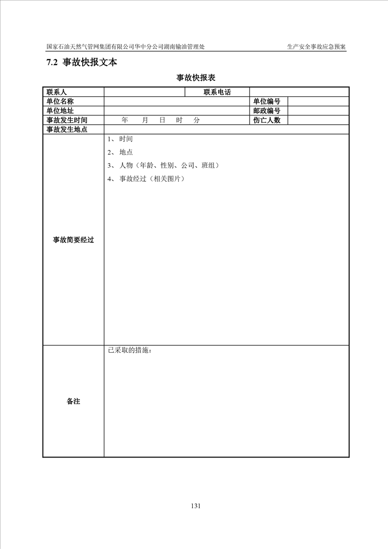
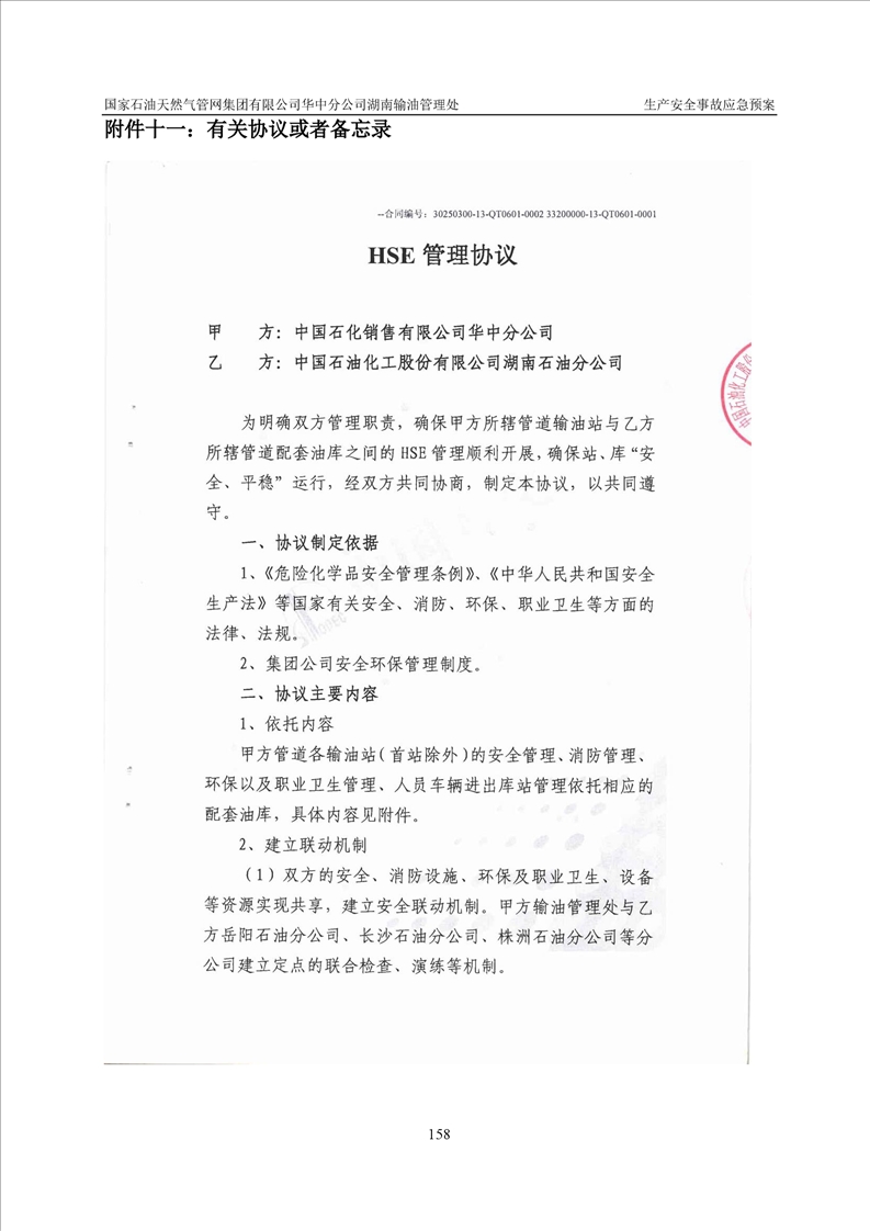
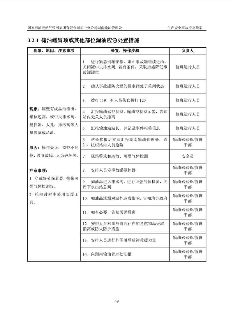
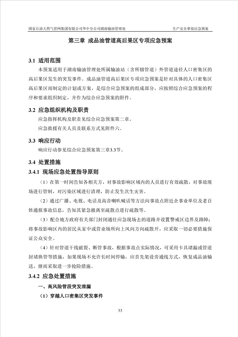
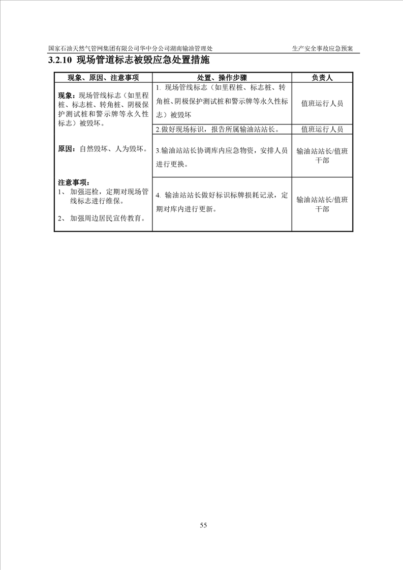
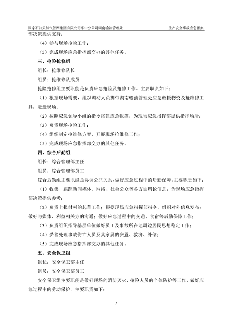
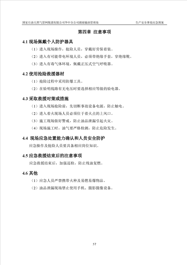
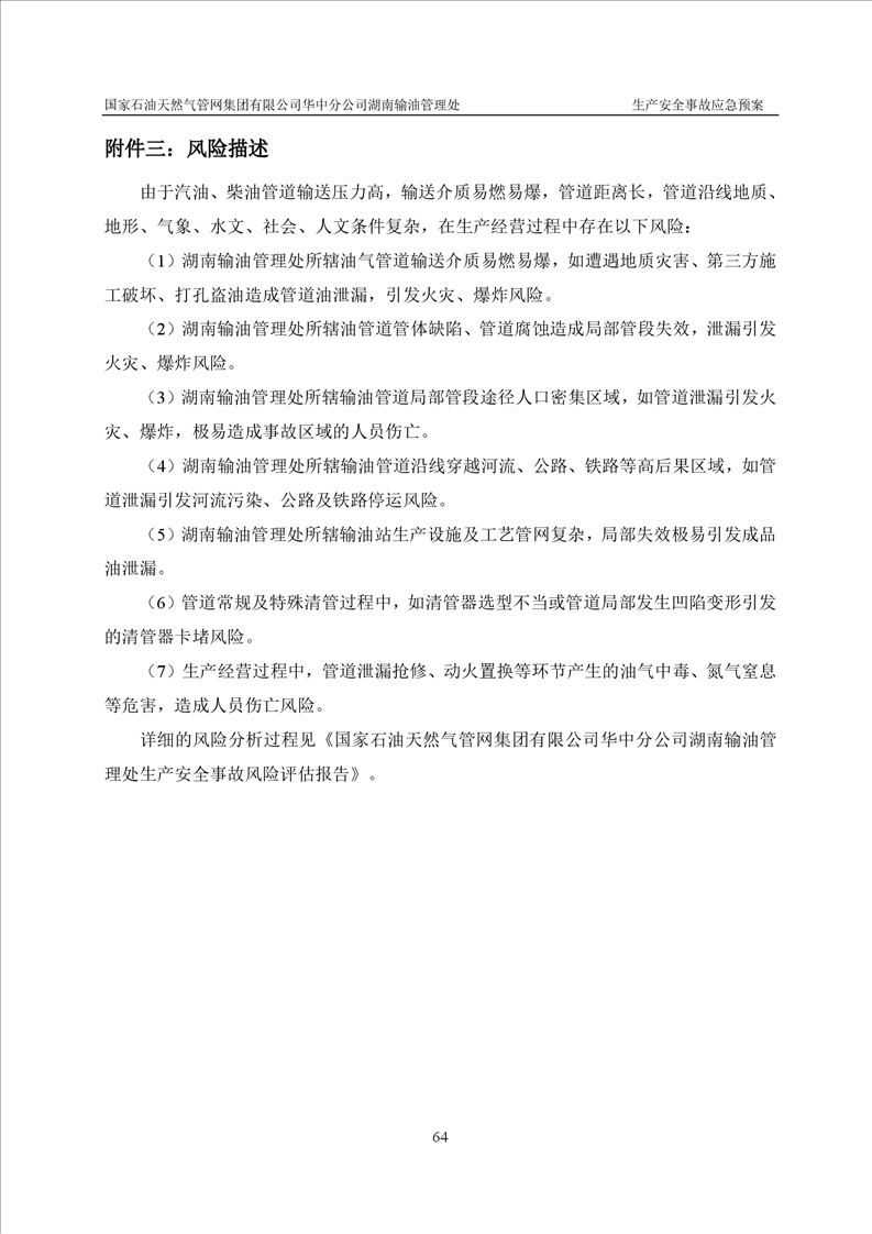
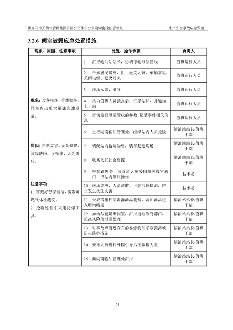
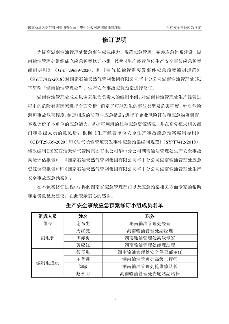
國家石油天然氣管網集團有限公司華中分公司湖南輸油管理處生產安全事故應急預案
來源:嶽陽縣應急管理局
2021-07-06
瀏覽量:
1
|
|
|
|