湖南省人民政府辦公廳關於印發《湖南省“十四五”人力資源和社會保障事業發展規劃》的通知
來源:湖南省政府門戶網站   2021-10-15
瀏覽量:1 | | | |

湘政辦發〔2021〕60號

HNPR—2021—01040

各市州、縣市區人民政府,省政府各廳委、各直屬機構:

《湖南省“十四五”人力資源和社會保障事業發展規劃》已經省委、省人民政府同意,現印發給你們,請結合實際認真組織實施。

湖南省人民政府辦公廳   

2021年9月27日  

湖南省“十四五”人力資源和社會保障事業發展規劃

2021年9月

目  錄

一、發展基礎

二、指導思想和主要目標

(一)指導思想

(二)基本原則

(三)主要目標

三、主要指標

四、重點任務

(一)實施就業優先政策,實現更加充分更高質量就業

1.強化就業優先政策

2.壯大新動能培育新的就業增長點

3.完善重點群體就業支持體係

4.加強創業帶動就業

5.健全公共就業服務體係

6.加強就業失業統計與失業風險防範管理

7.大規模開展職業技能培訓

8.推動人力資源服務業高質量發展

(二)深化社會保障製度改革,完善覆蓋全民的社會保障體係

1.完善養老保險製度

2.完善失業、工傷保險製度

3.擴大社會保險覆蓋麵

4.健全社會保險待遇調整機製

5.加強社會保障經辦服務體係建設

6.做好基金風險防控

(三)完善人才發展體製機製,促進人力資源強省建設

1.加快建立集聚人才的體製機製

2.加強專業技術人才隊伍建設

3.加強技能人才隊伍建設

4.建立健全事業單位人事製度

5.創新人才評價機製

6.健全人事考試製度

(四)深化企事業工資收入分配製度改革,促進收入分配規範有序

1.深化企業工資決定機製改革

2.加強企業工資收入分配宏觀調控和指導

3.深化國有企業工資收入分配製度改革

4.完善事業單位工資收入分配製度

(五)推動體製機製創新,構建和諧勞動關係

1.健全勞動關係協調機製

2.加強勞動人事爭議處理效能建設

3.提高勞動保障監察執法效能

4.鞏固農民工工作機製,保障農民工合法權益

(六)完善省直單位績效評估、重點民生實事和表彰獎勵製度,發揮激勵導向作用

1.推動省直績效評估更加科學

2.推進民生實事辦理更有溫度

3.促進評比達標表彰更為規範

(七)加強係統行風建設,提高基本公共服務能力和質量

1.厚植係統行風文化基礎

2.推進基本公共服務均等化

3.推進基本公共服務標準化信息化

4.鞏固拓展人社脫貧攻堅成果,服務鄉村振興

五、強化措施保障,全麵完成目標任務

(一)加強組織領導

(二)加大資金投入

(三)強化法治保障

(四)加強隊伍建設

(五)做好宣傳引導

湖南省“十四五”人力資源和

社會保障事業發展規劃

“十四五”時期是我國全麵建成小康社會實現第一個百年奮鬥目標之後,乘勢而上開啟全麵建設社會主義現代化國家新征程,向第二個百年奮鬥目標進軍的第一個五年。為著力建設民生福祉全麵增進的現代化新湖南,促進我省人力資源和社會保障事業全麵協調可持續發展,根據人力資源和社會保障部印發的《人力資源和社會保障事業發展“十四五”規劃綱要》和《湖南省國民經濟和社會發展第十四個五年規劃和二○三五年遠景目標綱要》編製本規劃。規劃期為2021年至2025年,遠期展望至2035年。

一、發展基礎

“十三五”時期是我國人力資源和社會保障事業發展不平凡的五年。五年來,全省人力資源和社會保障部門深入學習貫徹習近平新時代中國特色社會主義思想和黨的十九大及十九屆二中、三中、四中、五中全會精神,全麵貫徹黨中央、國務院和省委、省政府決策部署,聚焦決勝全麵建成小康社會主要目標任務,堅持以人民為中心的發展思想,攻堅克難、穩中求進,全麵完成了“十三五”人力資源和社會保障事業發展規劃各項目標任務。穩就業工作成效顯著,就業局勢保持穩定,就業規模不斷擴大,就業結構持續優化,就業質量逐步提升,重點群體就業平穩。全省城鎮累計新增就業385萬人,累計新增農村勞動力轉移就業233.9萬人,轉移就業總規模達1600萬人以上,城鎮登記失業率控製在4.5%目標範圍內。社會保障製度改革持續深化,覆蓋範圍不斷擴大,保障水平不斷提高。在全國首批實現企業職工基本養老保險省級統籌,機關事業單位養老保險製度改革全麵落地,職業年金穩妥入市運營,全民參保登記工作和全省人力資源基礎信息庫建設如期完成。基金監管風險防控進一步加強,社會保險管理服務水平不斷提高。全省基本養老保險參保5195.87萬人,失業保險參保640.87萬人,工傷保險實現省級統籌,參保820.64萬人;養老金按時足額發放率始終保持100%,失業保險金標準提高到最低工資標準的90%。人事製度改革穩步推進,高素質人才隊伍建設持續加強,高層次專業技術人才服務及基層人才引聚成效顯著。全省專技人才總量355萬人,技能人才總量516萬人,其中高技能人才150.1萬人。實施終身職業技能培訓製度,在全國率先出台職業技能提升三年行動方案,累計完成職業技能鑒定220.56萬人次,完成補貼性職業技能培訓423.2萬人次。勞動關係更加和諧,勞動者權益得到有力維護,拖欠農民工工資問題得到有效治理,工資收入分配製度改革不斷深化。企業勞動合同簽訂率94.64%,勞動人事爭議調解仲裁結案率97%。勞動保障監察“兩網化”管理紮實推進,農民工工資支付長效機製基本健全,共為49.7萬名勞動者追發工資待遇44.2億元。行風建設持續改進,基本公共服務能力提質升級,推動“人社信息化”轉向“信息化人社”,基本實現數據與係統在省級集中。全省社會保障卡持卡人數5883.56萬人,簽發電子社會保障卡1215.74萬張,實現了全省範圍內跨地區跨銀行社會保障卡辦理“立等可取”。人社脫貧攻堅卓有成效。以鞏固就業扶貧成效專項行動為抓手,推動232.48萬貧困勞動力實現就業,446.58萬符合條件的貧困人員(不含失聯等特殊情況)基本養老保險參保率100%,實現了應保盡保。主動高效應對新冠肺炎疫情衝擊,展現良好人社風貌。2020年,先後出台應對疫情穩就業工作16條、穩企穩崗穩就業工作10條、高校畢業生就業創業工作10條、促進農民工就地就近就業8條、支持多渠道靈活就業等政策,在全國率先出台實施社會保險費“免減緩降”政策,養老、失業、工傷三項社會保險全年共為企業減負274億元。“十三五”時期人力資源和社會保障事業持續快速發展,為我省推進供給側結構性改革,實施創新引領開放崛起戰略,推進“五個強省”作出了積極貢獻,為“十四五”時期事業發展奠定了堅實基礎。

當今世界正經曆百年未有之大變局,外部環境日趨複雜,不穩定性不確定性明顯增加。新冠肺炎疫情影響廣泛,經濟全球化遭遇逆流。我國已進入高質量發展階段,製度優勢顯著,治理效能提升,經濟長期向好,繼續發展具有多方麵優勢和條件。“十三五”規劃目標任務圓滿完成,人民生活水平顯著提高,城鎮新增就業超過預期,社會保障體係規模持續擴大,社會保持和諧穩定,為“十四五”時期的人力資源和社會保障事業奠定了良好的基礎;國際國內戰略機遇將保障和改善民生工作擺在了更突出的位置;我省“三高四新”等重大戰略穩步推進,為我省激發人才創新活力創造了良好環境。同時,發展不平衡不充分問題仍然突出。重點領域關鍵環節改革任務仍然艱巨;就業總量壓力特別是青年就業壓力不容忽視,就業結構性矛盾突出;社會老齡化程度持續加深,社會保障製度的可持續發展麵臨挑戰;製約和影響人才發展的體製機製障礙尚未完全根除,事業單位人事製度改革的目標和方向有待進一步明確;國際貿易格局演變、產業轉型升級、新業態發展給構建和諧勞動關係提出了新挑戰;人社公共服務與人民群眾的期待尚有差距;創新能力不適應高質量發展要求;城鄉區域發展和收入分配差距較大,民生保障存在短板。

必須深刻認識我國社會主要矛盾變化帶來的新特征新要求,深刻認識錯綜複雜的國際環境帶來的新矛盾新挑戰,準確把握人力資源和社會保障體係建設麵臨的新形勢新常態。增強機遇意識和風險意識,保持戰略定力,認識並把握人力資源和社會保障事業發展規律,發揚鬥爭精神,樹立底線思維,準確識變、科學應變、主動求變。堅持以人民為中心發展思想,順應人民對美好生活的向往,積極發揮人力資源和社會保障部門職能作用,堅持實事求是,科學確定發展目標,聚焦人力資源和社會保障領域的突出短板和薄弱環節,抓住機遇、趨利避害,集中資源、精準投放,著力推進高質量發展,努力開創人力資源和社會保障事業新局麵,為奮力建設現代化新湖南作出積極貢獻。

二、指導思想和主要目標

(一)指導思想。

堅持以習近平新時代中國特色社會主義思想為指導,深入貫徹黨的十九大和十九屆二中、三中、四中、五中全會精神,全麵貫徹黨的基本理論、基本路線、基本方略,認真落實習近平總書記關於人力資源和社會保障工作的重要論述和對湖南工作的重要講話指示精神。立足新發展階段,貫徹新發展理念,構建新發展格局,推動高質量發展,聚焦“三高四新”戰略,強化就業優先政策,健全多層次社會保障體係,實行更積極更開放的人才政策,健全勞動關係協調機製,提供更均衡更優質的人力資源和社會保障公共服務,努力滿足人民日益增長的美好生活需要,努力實現人力資源和社會保障事業高質量發展,為奮力建設現代化新湖南貢獻力量。

(二)基本原則。

1.黨建引領,服務大局。堅持把黨的集中統一領導作為推進人力資源和社會保障事業發展的根本保證,增強“四個意識”,堅定“四個自信”,做到“兩個維護”。準確把握中華民族偉大複興戰略全局和世界百年未有之大變局,從國情、省情出發,把新發展理念貫穿到人力資源和社會保障事業發展的全過程,充分發揮人力資源和社會保障事業在構建新發展格局中的支撐保障作用,為實現人力資源和社會保障事業更高質量、更有效率、更加公平、更可持續、更為安全的發展提供保證。

2.民生為本,人才優先。堅持以人民為中心,堅持共同富裕方向,促進社會公平,增進民生福祉,在發展中進一步保障和改善民生,提高為民服務水平,不斷實現人民對美好生活的向往。堅持高端引領、創新驅動,優先開發人才資源,優先調整人才結構,優先保證人才投資,推動人才發展體製機製創新取得突破性進展,加快建設規模宏大、結構合理的高素質專業技術人才隊伍、高技能人才隊伍,最大限度激發創新創業活力。

3.夯實基礎,深化改革。堅持係統觀念,加強前瞻性思考、全局性謀劃、戰略性布局、整體性推進,堅持全省一盤棋,更好發揮係統積極性,著力固根基、揚優勢、補短板、強弱項,注重防範化解重大風險挑戰,實現發展質量、結構、規模、效益、安全相統一。按照推進國家治理體係和治理能力現代化的總目標,深化人力資源和社會保障領域製度改革,破除製約高質量發展、高品質生活的體製機製障礙,持續增強發展動力和活力。

4.依法行政,促進公平。貫徹落實全麵依法治國基本方略,深入推進全麵依法行政,有效維護勞動者合法權益,推動人力資源和社會保障工作全麵納入法治軌道。建立更加公平的社會保險製度,合理調節工資收入分配,推進基本公共服務均等化,合理調節各方麵利益關係,促進社會公正和諧。

(三)主要目標。

二○三五年遠景目標:到2035年,我國將基本實現社會主義現代化,我省人力資源和社會保障製度體係將更加科學完善。就業質量顯著提升,保持較低的失業水平,勞動關係更加和諧穩定,滿足勞動者對美好生活的向往。實現多層次社會保障體係高質量可持續發展,形成社會保障全民共建共享的發展局麵。人才政策更加積極開放,各類人才的創新活力競相迸發。工資收入分配更加公平合理,中等收入群體顯著擴大,促進人民共同富裕取得更為明顯的實質性進展。基本公共服務實現均等化,城鄉一體、均等可及的人力資源和社會保障基本公共服務體係更加高效優質。

“十四五”時期主要目標:充分發揮各方麵的積極性和創造力,在發展經濟的過程中持續改善民生,助力民生福祉達到新水平,推進實現“勞有樂業,才有優用,技有專長,老有頤養”,使人力資源和社會保障事業邁向更高台階。

1.實現更加充分更高質量就業。全麵強化就業優先政策,健全有利於更加充分更高質量就業的促進機製,大力推進充分就業社區(村)建設,健全促進創業帶動就業、多渠道靈活就業機製,強化全方位公共就業服務體係和終身職業技能培訓製度,勞動者技能素質不斷提升,就業容量不斷擴大,就業質量穩步提升,就業創業環境不斷優化,重點群體就業基本穩定。“十四五”時期城鎮新增就業325萬人以上,城鎮調查失業率控製在5.5%以內。

2.多層次社會保障體係更加健全。城鎮職工基本養老保險和城鄉居民基本養老保險製度不斷完善,機關事業單位養老保險製度改革持續深化,社會保障待遇水平穩步提高。按照國家部署實施企業職工基本養老保險全國統籌,完善企業年金和職業年金製度。不斷完善工傷保險製度體係,不斷擴大工傷保險(職業傷害保障)參保人群,不斷提升工傷保險經辦能力。實現失業保險省級統籌。基金安全平穩運行,確保社會保險事業健康持續發展。基本養老保險參保率達到95%。補充養老保險覆蓋麵不斷擴大,補充養老保險基金規模達到1000億元。

3.技術技能人才隊伍素質不斷提升。人才發展體製機製改革深入推進,人才創新活力進一步迸發,人才隊伍不斷壯大,人才結構更加合理。推動構建人力資源與實體經濟、科技創新協同發展的產業體係。培養和引進一批國內外享有較高知名度的學術技術帶頭人和創新團隊,形成一支與我省經濟社會發展水平相適應的專業技術人才隊伍。加快技能人才隊伍建設,推動建設技工強省,為加快建設現代化新湖南提供強大支撐。新增取得專業技術人員職業資格證書人數40萬人;新增取得職業資格證書或職業技能等級證書人數50萬人,其中,新增高技能人才10萬人。“十四五”期末,我省高技能人才總量達到160萬人以上。

4.工資收入分配製度更加完善。企業工資分配製度更加健全,勞動報酬在初次分配中的比重逐步提升,在經濟增長的同時實現居民收入同步增長,在勞動生產率提高的同時實現勞動報酬同步提高。以增加知識價值為導向的收入分配製度更加完善,符合事業單位特點的工資分配製度基本建立。

5.中國特色符合省情的和諧勞動關係體製機製基本健全。勞動關係治理能力明顯提高,勞動關係協調機製進一步完善,勞動關係總體和諧穩定。鞏固完善“湘融湘愛”農民工服務保障體係。勞動保障監察執法體係進一步完善,勞動保障監察基層隊伍力量明顯增強,根治欠薪成果更加鞏固。“雙隨機、一公開”執法監察體係基本構建,聯合懲戒機製作用有效發揮。

6.省直單位績效評估和表彰獎勵更加科學規範。省直單位績效評估指標設置更加聚焦重點,評估過程更加公開透明,評估結果更加公平公正,績效評估在促進落實省委省政府重大決策部署中的導向性作用更加突出。重點民生實事更加突出群眾導向,項目選定為了人民,項目建設依靠人民,項目成效惠及人民,通過實事辦理,解決一批群眾急難愁盼的問題。表彰獎勵項目管理更加規範,評審程序嚴格執行,評選對象更具典型性、代表性,表彰獎勵的精神引領和典型示範作用得到更好發揮。

7.人力資源和社會保障公共服務體係更加完善。人力資源和社會保障公共服務製度和標準體係全麵建立,智慧服務能力顯著提高,社會保障卡發行應用全覆蓋,基層公共服務條件進一步完善,基本公共服務可及性、均等化顯著增強,實現公共服務一體化,服務渠道多元化,信息服務智能化。

三、主要指標

四、重點任務

(一)實施就業優先政策,實現更加充分更高質量就業。

千方百計穩定和擴大就業,堅持經濟發展就業導向,擴大就業容量,提升就業質量促進充分就業,更加注重緩解結構性就業矛盾,加快提升勞動者技術技能素質,有效防範化解失業風險,確保就業局勢總體穩定。

1.強化就業優先政策。根據經濟形勢和就業形勢變化,圍繞“三高四新”戰略實施,加快構建更加成熟定型的就業政策體係,鼓勵各類市場主體吸納就業,支持勞動者自謀職業、自主創業。強化就業優先。推動將就業工作列入各級黨委、政府中心工作,列入人大立法執法檢查、政協建言獻策重要選項,將更加充分更高質量就業作為經濟社會發展的優先目標,將穩定和擴大就業作為宏觀調控的下限,將城鎮新增就業、城鎮調查失業率作為宏觀調控重要指標。加強宏觀政策協調聯動。健全財政、金融、產業、投資、消費等政策與就業政策協同和傳導落實機製,強化就業影響評估,出台重大財政、金融、產業、投資等政策及實施重大項目、重大工程時,統籌評估對就業崗位、就業環境、失業風險帶來的影響,支持投資崗位創造多的項目,支持發展吸納就業能力強的行業產業,實現經濟增長與就業擴大良性互動。支持吸納就業能力強的服務業、中小微企業和勞動密集型企業發展,穩定拓展社區服務崗位。壓實就業工作屬地責任和部門責任。健全縣級以上地方政府就業工作組織領導機製,完善市縣政府就業資金剛性投入機製,建立跨層級、跨部門、跨區域的重大就業風險協同應對機製,持續開展促進就業真抓實幹督查激勵考核。

2.壯大新動能培育新的就業增長點。堅持市場引領和政府引導並重、放開搞活和規範有序並舉,加快構建適應新產業新業態發展規律、滿足新動能集聚需要的就業政策和製度環境,大力發展新產業新業態,打造新的就業增長點。持續推動多渠道靈活就業,鼓勵個體經營,增加非全日製就業機會,支持發展新就業形態。清理取消不合理限製靈活就業的規定。推進新就業形態技能提升和就業促進項目。強化對靈活就業人員的就業服務,加快完善相關勞動保障製度,明確平台企業在勞動者權益保障方麵的相應責任,探索適應跨平台、多雇主間靈活就業的權益保障、社會保障等政策,保障勞動者的基本報酬權、休息權和職業安全。進一步降低個體經營者創業就業成本,提供多樣化的就業機會。推動家庭服務業發展,完善政策體係和監管措施,促進從業人員數量顯著增加,基本形成惠及城鄉居民的家庭服務體係。支持微商電商、網絡直播等多樣化的自主就業、分時就業,鼓勵發展基於知識傳播、經驗分享的創新平台。鼓勵商業銀行推廣線上線下融合的信貸服務,合理降低個體工商戶融資成本。引導互聯網平台企業降低個體經營者使用互聯網平台交易涉及的服務費,吸引更多個體經營者線上經營創業。結合創業孵化基地建設,支持建立靈活就業、“共享用工”服務平台,提供線上職業培訓、靈活就業供需對接等就業服務。

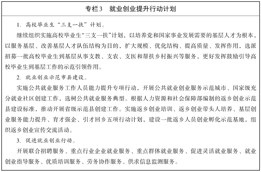
3.完善重點群體就業支持體係。突出做好高校畢業生、農民工、脫貧人口、退捕漁民、退役軍人、就業困難人員等重點群體就業工作。堅持把高校畢業生就業作為重中之重,結合重大戰略布局、現代產業體係建設、中小企業創新發展,創造更多有利於發揮高校畢業生專長和智力優勢的知識技術型就業崗位。圍繞鄉村振興戰略,服務鄉村建設行動和基層治理,擴大基層教育、醫療衛生、社區服務、農業技術等領域就業空間。統籌實施“三支一扶”計劃等基層服務項目,暢通基層成長發展通道,引導更多畢業生到艱苦邊遠地區、新興產業、中小微企業就業。為有意願、有能力的高校畢業生創新創業提供資金、場地和技術等多層次支持。強化不斷線就業服務,多渠道搭建職業指導、職業培訓、就業見習、創業實踐平台,對困難畢業生和長期失業青年實施就業幫扶。組織“春風行動”“就業援助月”“高校畢業生就業服務周”“民營企業招聘月”等公共就業服務專項活動,對高校組織的校園招聘活動給予校園招聘活動補助。落實鄉村振興戰略,深化勞務協作組織化程度,促進勞動力供需有效對接,推動農民工有序外出就業。加大農民工創業扶持力度,暢通外出務工人員返鄉創業就業渠道,擴大返鄉留鄉農民工就地就近就業規模。建立促進農村脫貧人口就業增收的長效機製,優先幫扶脫貧人口穩崗就業。加大退捕漁民轉產就業幫扶力度,確保有就業意願未就業退捕漁民保持動態清零。落實退役軍人就業優待政策,將退役軍人按規定納入現有就業服務、職業培訓等政策覆蓋範圍。加強就業援助,把解決失業人員再就業問題擺在突出位置,暢通失業人員求助渠道,健全失業登記、職業介紹、職業培訓、職業指導、生活保障聯動機製,促進失業人員盡快實現就業,保障基本生活。動態調整就業困難人員認定標準,健全就業困難人員就業援助機製,對城鄉就業困難人員建立台賬、動態管理,提供優先扶持和重點幫助。對通過市場渠道難以實現就業的就業困難人員,合理開發公益性崗位托底安置,確保零就業家庭動態清零。開展高質量就業幫扶服務活動,對各類重點群體分類幫扶、精準援助和跟蹤服務。積極開發老齡人力資源,發展銀發經濟。

4.加強創業帶動就業。深入推進大眾創業、萬眾創新。持續推進“雙創、眾創、眾籌、眾扶”等新型創業模式,充分利用互聯網、大數據和雲計算等新技術搭建創新創業共享平台,加大初創實體支持力度,提供場地支持、租金減免、稅收優惠,堅持“創業擔保貸款、創業孵化基地、創業培訓、創業補貼”四創聯動,落實一次性創業補貼等優惠政策,全麵落實創業擔保貸款貼息政策,降低反擔保門檻,完善創業扶持政策,支持建設一批高質量創業孵化載體和創業園區,進一步優化創新創業環境,加速釋放創新創業帶動就業活力。積極組織開展“中國創翼”創新創業大賽,不斷激發大眾創業、萬眾創新的熱情。大力推進國家雙創示範基地建設,積極推進創業孵化基地、農民工返鄉創業園等載體建設,加快構建覆蓋院校、園區、社區的創業公共服務體係,做好創業孵化基地認定管理工作,加大創業孵化基地資金扶持力度,依托湖南“三個高地”建設,用好用活創新創業各類要素資源,根據創業孵化效果和帶動就業成效,按政策給予適當獎補。加強創新創業培訓,擴大創業培訓規模。鼓勵支持社會力量開發適用於不同創業群體、不同創業階段的創業培訓課程和教材,經省人力資源和社會保障廳認定後將其納入政府補貼的創業培訓課程。加快培育創業主體,在開展SYB創業培訓的基礎上,鼓勵和支持新業態培訓,將“直播帶貨”納入網絡創業培訓課程,加大師資培訓力度,鼓勵優秀創業導師成立創業指導工作室,重點推廣網絡創業培訓、創業模擬實訓和鄉村領雁創業培訓項目。加強創業載體之間對接合作,實現資源共享、優勢互補。

5.健全公共就業服務體係。繼續實施《基層公共就業服務平台能力提升行動計劃(2020—2024年)》,構建覆蓋全民、貫穿全程、輻射全域、便捷高效的公共就業服務體係和有效運行的長效機製。加快公共就業智慧化信息係統建設,全麵推進“互聯網+公共就業服務”,建設完善全省統一的公共就業服務信息管理平台。推進就業實名製,構建精準識別、精細分類、專業指導的公共就業服務模式,為服務對象提供個性化服務。打造“湖南就業地圖”,加強就業失業登記、社會保險登記、勞動用工備案業務協同,推動實現跨地區、跨部門數據交換和動態管理,實現基本公共就業線上自助服務“應上盡上、全程在線”,推進公共就業服務數字化、智能化。加快建立健全政府主導、社會參與的多元化公共就業服務供給體係。深入實施“311”就業服務行動,著力滿足各類服務對象就業服務需求。推廣完善“湘就業”平台,逐步將“湘就業”打造成湖南省促就業穩就業、提高人力資源治理能力和治理體係現代化水平的綜合服務平台。健全重點企業公共就業服務聯係製度,加大就業崗位歸集發布力度,搭建人崗對接平台。落實城鄉統籌的公共就業服務製度,健全就業創業服務功能,保障城鄉各類勞動者和用人單位享受均等化公共就業服務。

6.加強就業失業統計與失業風險防範管理。紮實推進穩企業保就業措施,積極應對就業領域的風險挑戰。加強就業失業統計監測體係建設,多維度開展重點區域、重點群體、重點行業、重點企業就業監測,完善就業統計指標體係。緊盯城鎮新增就業、城鎮調查失業率、勞動力市場供求等關鍵指標,精準研判就業形勢及變化趨勢。創新統計調查方法,綜合運用常規調查、抽樣調查、定點監測等方式,提高統計數據的準確性和有效性。完善就業失業信息監測和失業預警製度,加強與移動通信、鐵路運輸、社保繳納等大數據比對分析,健全多方參與的就業失業形勢研判機製,對苗頭性、傾向性問題做到早發現、早處置。

7.大規模開展職業技能培訓。建立並推行覆蓋城鄉全體勞動者、貫穿勞動者生涯全過程、適應就業創業和人才成長需要以及經濟社會發展需求的終身職業技能培訓製度。加快推進公共實訓基地共建共享,強化職業技能培訓供需對接。實施技能培訓增效工程,著力打造“湘技湘能”職業技能培訓品牌。圍繞“現代農民培育計劃”,深入開展現代農民職業技能培訓;圍繞“農村實用人才帶頭人素質提升計劃”,加快高素質農村實用技能人才培養;圍繞人才一體化培養,推進農民培訓與職業教育銜接。大規模開展高質量職業技能培訓,不斷完善企業新型學徒製培訓製度,實現培訓對象廣覆蓋、培訓類型多樣化、培訓等級多層次、培訓載體多元化、培訓管理信息化,加大培訓資金投入,提高培訓質量,提升勞動者就業創業能力。

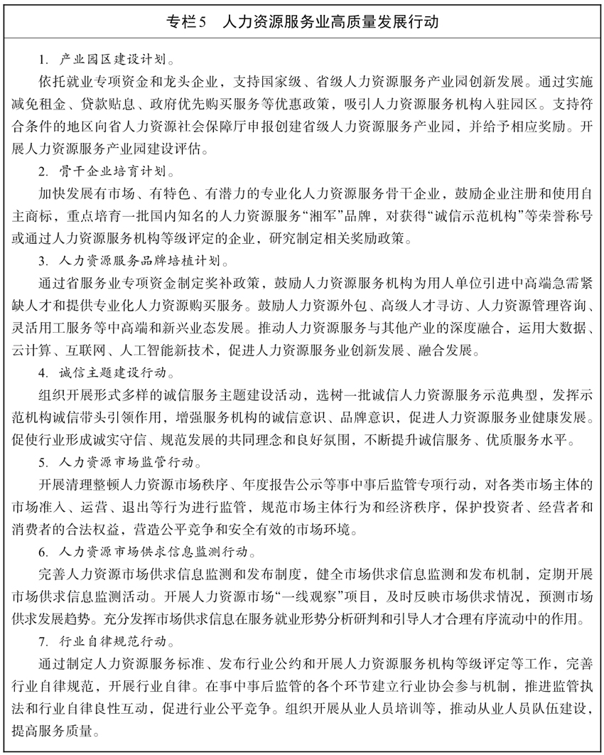
8.推動人力資源服務業高質量發展。規劃和推進人力資源服務產業園建設。根據相關規定,加大引才機構財政支持力度,製定獎補政策。鼓勵人力資源服務機構創新服務品牌、服務理念和經營模式,培育一批國內知名的人力資源服務“湘軍”品牌。製定促進我省人力資源服務業高質量發展的意見,建設統一開放、競爭有序的人力資源市場體係,逐步形成覆蓋市場運行發展全過程的法製體係。建立全省人力資源公共服務信息化平台,探索構建以信息共享為基礎、以信息公示為手段、以信用監管為核心的市場誠信體係。

(二)深化社會保障製度改革,完善覆蓋全民的社會保障體係。

健全覆蓋全民、統籌城鄉、公平統一、可持續的多層次社會保障體係,堅持權責清晰、保障適度、應保盡保的原則,形成社會保障全民共有共享共建共謀的發展局麵。

1.完善養老保險製度。完善城鎮職工基本養老保險製度,健全基本養老金合理調整機製。完善機關事業單位養老保險、城鄉居民養老保險政策,推動建立城鄉居民基本養老保險喪葬補助金製度。完善被征地農民參加基本養老保險政策。按照國家部署推進實施企業職工養老保險全國統籌。按照國家部署穩妥實施漸進式延遲法定退休年齡。推動發展多層次養老保險體係,加快發展企業年金和職業年金,探索建立個人養老金製度,積極發展補充養老保險。

2.完善失業、工傷保險製度。加快推進失業保險省級統籌,在全省範圍內統一服務標準、統一信息係統、統一經辦流程,健全數據共享機製。進一步完善失業人員兜底保障體係,為失業職工提供資金補助、醫療保障、技能培訓等多方位服務,充分發揮失業保險保障失業人員基本生活、預防失業、促進就業功能。建立多層次工傷保障製度體係。鞏固工傷保險省級統籌,完善配套政策措施,建立健全數據共享、省級集中的工傷保險信息係統。進一步完善預防、補償、康複“三位一體”的工傷保險製度,建立適合我省新業態用工特點的職業傷害保障模式,推進新就業形態人員職業傷害保障工作試點,探索超齡就業人員和職業院校頂崗實習學生參保辦法,落實國家《工傷預防五年行動計劃(2021—2025年)》,有序推進工傷預防和工傷康複工作。

3.擴大社會保險覆蓋麵。健全參保繳費激勵約束機製。實施全民參保計劃,積極促進有意願、有經濟能力的靈活就業人員和新就業形態從業人員等參加企業職工養老保險,實現有參保意願的人員應保盡保。加強失業保險參保擴麵工作,探索建立靈活就業人員參加失業保險新模式,做好中小微企業、農民工等重點群體參保工作,將參保的城鄉失業人員全部納入失業保障範圍。推進公務員和參照公務員法管理的事業單位工作人員參加工傷保險。積極促進城鄉居民基本養老保險適齡參保人員應保盡保。

4.健全社會保險待遇調整機製。推進社會保險待遇水平與經濟社會發展的聯動調整。綜合考慮物價變動、職工平均工資增長、基金承受能力以及財力狀況等因素,完善城鎮職工基本養老保險、工傷保險待遇水平調整機製,確立適度的保障水平。全麵落實城鄉居民基本養老保險待遇確定和基礎養老金正常調整機製,逐步提高城鄉居民基礎養老金標準。建立失業保險待遇標準科學確定和正常調整機製,完善失業保險保障標準與物價上漲掛鉤聯動機製。穩健開展職業年金投資運營,優化完善運營管理製度機製,實現合理投資收益。按照人力資源社會保障部要求,進一步擴大城鄉居民基本養老保險基金委托投資資金規模。

5.加強社會保障經辦服務體係建設。建立統一的社會保險公共服務平台,實現全省人社政務服務“一網通辦”。完善社會保障經辦服務體係建設,建立與養老保險全國統籌相適應的經辦服務體係,推進社會保險關係轉移接續順暢便利。規範社會保險業務經辦,統一經辦服務標準,優化業務經辦流程,提升經辦標準化水平。推動經辦模式轉型升級,完善信息係統功能,推進網上業務經辦,實現“一次辦、馬上辦”。加強業務培訓,提升經辦能力和服務水平,大力推進服務下沉。加強業務係統數據與省部主要數據平台對接。構建事前預防控製、事中核驗比對、事後稽核監督的風險防控體係,強化“一事雙崗雙審”等防控措施,推進防控措施“進規程、進係統”,實現風險防控與業務係統的深度融合。

6.做好基金風險防控。構建黨政齊抓共管、部門協同聯動、社會共同監督、政策製度完善、係統互聯互通、數據實時共享的社會保險基金監管新格局,建立健全政策、經辦、信息、監督“四位一體”的基金管理風險防控製度體係。加強全省社保業務經辦係統統一建設,完善數據實時共享比對機製,將社會保險基金監管製度規則和監管係統嵌入社會保險信息管理係統,運用好大數據,進一步提升風險識別、監測、防控能力,提高監管效率,遏製社會保險基金大案要案發生,確保不發生係統性風險。繼續推動基本養老保險基金投資運營工作,實現社保基金保值增值。遵循謹慎、分散風險的原則,保障基金安全運營。加強職業年金投資運營風險防控製度和監管體係建設。

(三)完善人才發展體製機製,促進人力資源強省建設。

堅持黨管人才原則,持續推進人才體製機製改革和人才發展環境優化。聚焦高質量發展要求,突出“高精尖缺”導向,健全高質量人才培養鏈和供應鏈,加強高層次、高技能人才隊伍建設。對標“三高四新”等重大戰略,進一步創新人才發展體製機製,係統改革人才培養引進使用機製,注重質量,跟進崗位管理、分類管理,組織實施人才服務行動,打好人才人事工作組合拳,推動人才與經濟社會深度融合發展。

1.加快建立集聚人才的體製機製。創新人才引進、培養、評價、流動、服務、激勵機製,強化市場在人力資源配置中的決定性作用,更好地發揮政府宏觀調控和服務功能,形成有利於人才發展的法治環境。強化人才對經濟社會發展的引領支撐作用,優化流動人員人事檔案管理服務,推動人才項目和產業規劃高度融合,配合製定打造“三個高地”以及重大項目、重大科技工程等人才支持措施,加快形成政府投入引導、社會各界有序參與的人才開發和引進格局。

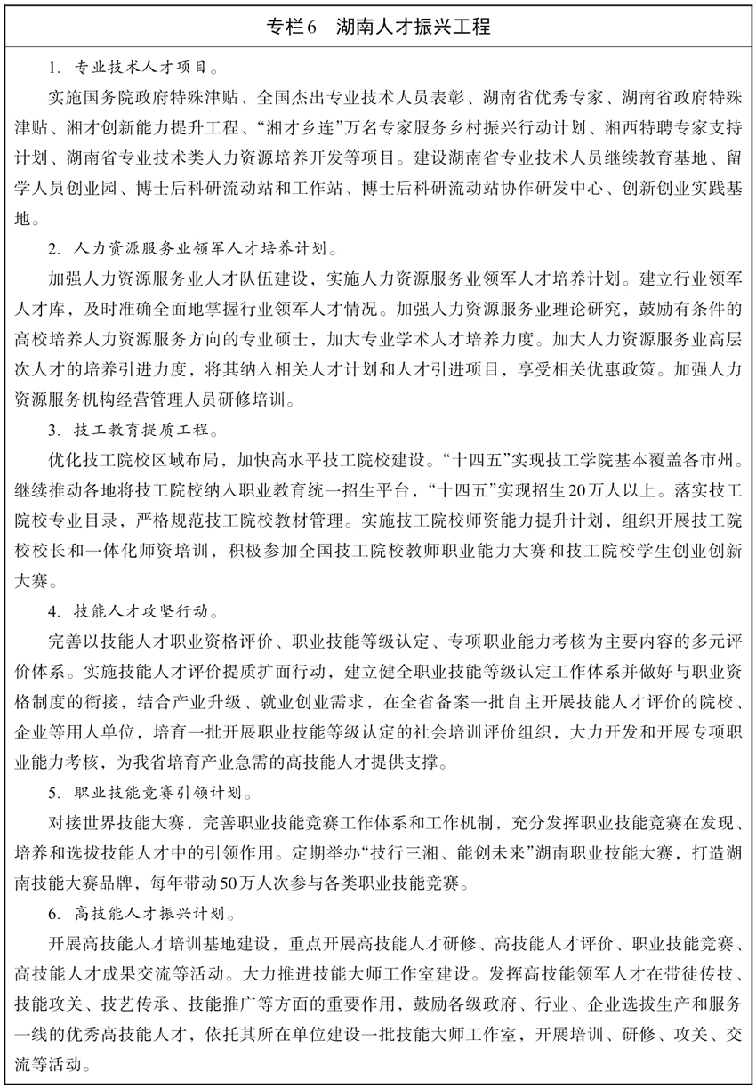
2.加強專業技術人才隊伍建設。實行更加開放的人才政策,構築集聚國內外優秀專業技術人才的創新創業高地。加快培養集聚一批引領支撐高質量發展的高層次專業技術人才。繼續實施“國務院特殊津貼製度”“博士後創新人才支持計劃”“博士後國際交流計劃”“專業技術人才知識更新工程”等國家專業技術人才支持計劃,推動實施“湖南省政府特殊津貼製度”“湖湘博士後創新人才項目”“‘湘才鄉連’萬名專家服務鄉村振興行動計劃”“湘才創新能力提升工程”等省級重大工程,完善專業技術人才相關政策。加快完善博士後製度,建立健全專業技術人員繼續教育體係。優化留學回湘人才工作服務。構建以頂尖人才引領、優秀青年科技創新人才為主體、基層一線專業技術人才數量充沛的高素質專業人才隊伍。

3.加強技能人才隊伍建設。持續實施湖南省高技能人才振興計劃,弘揚工匠精神,加快高技能人才培訓基地、技能大師工作室建設,大力培育“湖湘工匠”。大力發展技工教育,實施技工教育提質工程。優化技工院校區域布局,加快優質技工院校建設。穩定和擴大技工院校招生規模,大力推進技工院校改革創新,深化產教融合、校企合作。加強“雙師型”師資隊伍建設,全麵落實《湖南省職業教育改革實施方案》對師資隊伍建設的各項政策要求。建立與國家職業資格製度相銜接、與終身職業技能培訓製度相適應的職業技能等級認定製度。對接世界技能大賽標準,完善職業技能競賽工作體係和工作機製,加強技能競賽(集訓)基地建設,提升湖南技能大賽競賽整體水平,推動職業技能競賽成果轉化,打造“技行三湘、能創未來”全省職業技能競賽品牌。加強技能人才表彰激勵,定期開展湖南省技能大師、湖南省技術能手評選表彰活動。

4.建立健全事業單位人事製度。全麵落實《事業單位人事管理條例》,建立符合分類推進事業單位改革要求和人才成長規律的事業單位人事管理製度。建立健全崗位動態調整機製,全麵實現由固定用人向合同用人轉變,由國家用人向單位用人轉變,由身份管理向崗位管理轉變。逐步推行事業單位管理崗位職員等級晉升製度,推動高校、科研院所等事業單位科研人員創新創業。加強事業單位人員隊伍建設,開展事業單位工作人員培訓,進一步提高培訓工作科學化、製度化和規範化水平。完善事業單位工作人員考核辦法,以考核為抓手,提升事業單位日常管理水平。進一步規範省直事業單位人事管理審批、備案事項等業務流程管理,下放權限,精簡流程。加強對事業單位公開招聘的指導監督,不斷完善高層次人才公開招聘辦法,積極落實基層事業單位公開招聘“三放寬一允許”(放寬學曆、專業、年齡要求,允許限招本地戶籍人員)的優惠政策,引導人才到鄉村振興主戰場去。積極推廣應用事業單位人事管理信息係統,全麵推行事業單位人事管理業務“網上辦”,實現“讓人員少跑腿,讓數據多跑路”。

5.創新人才評價機製。加快推進人才評價機製改革,分類建立健全符合人才崗位特點的評價標準,堅持德才兼備,注重憑能力、實際和貢獻評價人才,克服唯論文、唯“帽子”、唯學曆、唯獎項、唯項目等傾向。健全以創新能力、質量、實效、貢獻為導向的科技人才評價體係。改革完善以職業能力為導向、以工作業績為重點、注重工匠精神培育和職業道德養成的技能人才評價體係,構建以職業資格評價、職業技能等級認定和專項職業能力考核為主要內容的技能人才評價機製。推動落實高技能人才與專業技術人才職業貫通,進一步擴大貫通規模。持續深化職稱製度改革,提高評審科學化水平。改進完善職稱管理服務,加強職稱評審事中事後監管,推進職稱評審信息化建設,提供職稱評審信息跨地區在線核驗和電子證書服務。完善專業技術類職業資格製度,實現職業資格與職稱製度有效銜接,加快推進證書發放、查驗便利化。

6.健全人事考試製度。加強人事考試科學管理,進一步完善考務組織和考試命題機製,推進信息化建設和考試基地建設。推進考點考場基地建設和考務指揮平台建設,加大人才測評新技術應用,提高考試保障能力。建立命題協作平台,加大題庫建設力度,提高命題核心能力。加強環境綜合治理,健全聯防聯控機製,加大防作弊新技術運用,提高安全風險防控能力。嚴厲打擊有組織的高科技作弊和涉考違法犯罪行為,確保人事考試更加規範,考風考紀更加嚴肅,考試結果公平、公正。

(四)深化企事業工資收入分配製度改革,促進收入分配規範有序。

堅持按勞分配為主體、多種分配方式並存,提高勞動報酬在初次分配中的比重。完善工資製度,健全工資合理增長機製,著力提高低收入群體收入,促進擴大中等收入群體,更加積極有為地促進共同富裕。不斷完善事業單位崗位績效工資製度,充分發揮績效工資對事業單位的正向引導和激勵作用。

1.深化企業工資決定機製改革。健全工資決定、合理增長和支付保障機製。積極推行工資集體協商製度,以非公有製企業為重點,提高工資集體協商的實效性,著力增加一線勞動者勞動報酬。完善按勞動、知識、技術、管理等生產要素由市場評價貢獻,按貢獻決定報酬的機製,鼓勵企業創新按要素貢獻參與分配的辦法,將工資分配與崗位價值、技能素質、實績貢獻、創新成果等因素掛鉤,探索協議工資、項目工資、崗位分紅權、項目收益分紅、股權激勵等多種分配形式。

2.加強企業工資收入分配宏觀調控和指導。完善最低工資製度,健全最低工資標準正常調整機製,保障低收入勞動者合理分享經濟社會發展成果。完善工資指導線形成機製和工資支付製度。健全技能人才薪酬分配製度。強化對不同行業、不同群體工資分配的事前指導,探索發布體現不同行業、不同群體特征的薪酬分配指引。完善企業薪酬調查和信息發布製度,探索建立工資收入分配大數據庫,定期發布製造業人工成本調查情況,為企業合理確定工資水平提供更具針對性的引導。

3.深化國有企業工資收入分配製度改革。持續推進國有企業薪酬製度改革,完善國有企業負責人薪酬和工資總額管理政策。開展國有企業職業經理人薪酬製度改革試點,建立國有企業職業經理人薪酬製度。深化國有企業工資內部分配製度改革,完善市場化薪酬分配機製,普遍實行全員績效管理。完善國有企業科技創新人才激勵政策,建立具有市場競爭優勢的核心關鍵人才薪酬製度,推動分配向作出突出貢獻人才和一線關鍵崗位傾斜。加強國有企業工資內外收入監督管理,定期開展國有企業工資內外收入監督檢查,確保國有企業工資收入分配合理有序。

4.完善事業單位工資收入分配製度。落實機關事業單位基本工資和艱苦邊遠地區津貼調整政策。逐步完善事業單位績效工資總量核定和動態調整機製。貫徹以增加知識價值為導向的收入分配政策,落實芙蓉人才計劃涉及到的有關事業單位人才激勵保障的政策措施,完善事業單位高層次人才工資激勵和科研人員職務科技成果轉化獎勵政策。深化公立醫院薪酬製度改革,推進高校、科研院所薪酬製度改革,優化其他事業單位績效工資管理辦法。按照國家統一部署,組織實施事業單位管理崗位職員等級工資製度。指導各地有序穩妥提高鄉鎮事業單位工作人員工資收入水平。關心關愛廣大基層教師,落實好各項工資政策,著力提高艱苦偏遠地區、少數民族地區教師待遇。落實消防員工資福利政策。落實事業單位工作人員福利政策和特殊崗位津貼補貼。進一步推進事業單位工資管理信息化建設。落實事業單位帶薪休假製度。

(五)推動體製機製創新,構建和諧勞動關係。

創新和完善構建中國特色和諧勞動關係體製機製,維護勞動者權益,促進企業發展。堅持勞動關係矛盾係統治理、依法治理、源頭治理和綜合治理,提升勞動關係治理能力。構建規範有序、公正合理、合作共贏、和諧穩定的勞動關係。

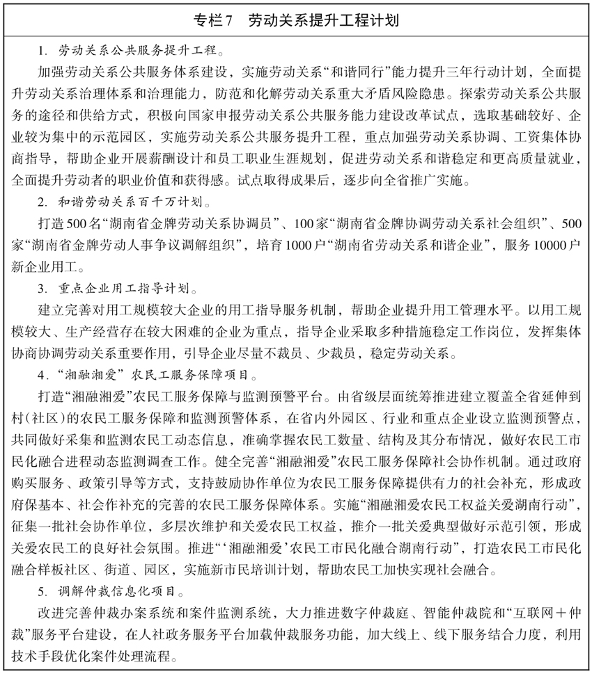
1.健全勞動關係協調機製。進一步健全和諧勞動關係工作體製。實施勞動關係“和諧同行”能力提升三年行動計劃。推進構建中國特色和諧勞動關係建設。加強協調勞動關係三方機製建設。完善工時製度、休息休假製度。完善勞動合同製度,加強勞務派遣監管,規範勞務派遣用工行為,保障勞動者同工同酬。開展對重點行業的突出用工問題治理,加強對國有企業勞動用工的指導和服務。探索建立新業態從業人員勞動權益保障機製,維護新就業形態勞動者權益。穩妥推進集體協商集體合同製度。完善勞動關係形勢分析製度,建立健全勞動關係風險監測預警製度。加強勞動關係工作基層基礎建設,提升勞動關係公共服務能力和水平。

2.加強勞動人事爭議處理效能建設。健全爭議多元處理機製。建立符合企事業單位特點的爭議預防調解機製,強化屬地化解機製,健全集體勞動人事爭議應急調解製度。發揮協商、調解在爭議處理中的基礎性作用。指導用人單位完善協商規則,建立內部申訴和協商回應製度。加強規範化建設,落實調解仲裁工作製度,定期公布專兼職仲裁員名單。建立調解組織和調解員名冊製度,推進鄉鎮(街道)調解組織規範化建設。完善仲裁準司法製度體係,創新辦案機製,加強辦案指導監督,提升仲裁終結率。加強標準化建設,建立符合調解仲裁機構特點的辦案管理體係和評價機製。推動勞動人事爭議調解與人民調解、行政調解、專業性行業性調解、司法調解的銜接聯動。加強調解、仲裁與訴訟銜接,逐步統一裁審受理範圍和法律適用標準。加強專業化建設。探索新的培訓方式,完善調解員仲裁員職業保障機製,提高調解仲裁隊伍專業化、職業化水平。加強隊伍培訓,強化調解仲裁員隊伍行風建設,充實一線專職調解員、仲裁員力量,完善“準司法”職業保障機製。加強信息化建設。開展“互聯網+調解仲裁”工作,大力推進數字仲裁庭、智能仲裁院建設,推進“互聯網+調解”服務。

3.提高勞動保障監察執法效能。推進勞動保障監察依法行政。落實“雙隨機、一公開”監管,進一步規範執法行為,完善行政處罰自由裁量權製度,做好典型案件發布和案件辦理指導,加強重大案件督辦。推進勞動保障監察“兩網化”平台建設,加強信息共享,提升勞動保障監察執法信息化水平。整合線上投訴舉報平台,利用移動終端,提升勞動保障監察執法效能。完善勞動保障監察行政執法體係,實施分級分類培訓,提升執法規範化、標準化、專業化水平。強化勞動監察基層隊伍建設,建立機構編製完備、人員配備到位、機構名稱規範、執法形象統一的基層勞動監察隊伍。推動《保障農民工工資支付條例》落實落地,健全完善農民工工資支付保障長效機製。開展工資支付專項執法行動。對惡意欠薪的犯罪行為進行聯動打擊。建立健全工資支付誠信體係,對失信的用人單位和相關責任人實施聯合懲戒。

4.鞏固農民工工作機製,保障農民工合法權益。強化農民工工作協調機製,加快信息化建設,建立統一的農民工綜合服務平台,完善統計監測製度,提高農民工基層服務能力。推動農民工依法參加城鎮職工社會保險,維護農民工勞動保障權益,推動農民工依法簽訂勞動合同,推動落實農民工與城鎮職工同工同酬的權利,推動從根本上解決拖欠農民工工資問題。發揮農民工在鄉村振興中的作用,鼓勵和引導更多農民工投身鄉村振興建設。實施農民工素質提升工程,多形式開展農民工培訓,不斷提高農民工綜合素質。做好農民工輿情監測、風險防控和應急處理,促進社會和諧穩定。

(六)完善省直單位績效評估、重點民生實事和表彰獎勵製度,發揮激勵導向作用。

堅持圍繞中心、服務大局,建機製、創品牌、強基礎,更好發揮省直單位績效評估導向作用、重點民生實事兜底作用和表彰獎勵激勵作用。

1.推動省直績效評估更加科學。聚焦全省工作大局,聚焦“三高四新”戰略,優化指標體係,突出重點任務,發揮省直單位績效評估的引領和導向作用。加強指標任務實施情況過程監控,強化動態管理,實時跟蹤、實時調度、實時反饋。改進評估方法,健全多元化評估體係,引入管理對象、服務對象、執法對象評價,探索建立第三方評估機製。改革計分辦法,突出差異化考核,推動大部分指標按比例進行等次評價,推動省直單位績效評估規範化、精細化。強化結果運用,建立按實績論獎懲的激勵機製。

2.推進民生實事辦理更有溫度。關注重點領域、重點工作、重點人群,緊緊抓住群眾急難愁盼的重點難點問題,采取網上征集、基層座談、項目論證、網絡投票等方式征集甄選項目,持續擴大覆蓋麵和實效。建立嚴格的責任體係、指標體係和考核體係,按月調度、按季通報,確保年度重點民生實事項目全麵完成。完善群眾參與機製,讓群眾參與到實事征集甄選、項目建設、質量監督、後續管理等各個環節。督促各地各部門建立健全後續管理長效機製,推進建管用一體化,使重點民生實事項目持久發揮效用。

3.促進評比達標表彰更為規範。強化表彰獎勵組織領導,健全工作協調機製,理順關係,建立健全工作配套保障製度。做好重大表彰項目評選推薦工作,選樹先進典型,發揮表彰獎勵的精神引領、典型示範作用,凝聚精氣神,弘揚正能量。依法依規按程序做好項目審核和管理工作,推動表彰獎勵項目由目錄管理向計劃管理轉變。強化監督管理,清理創建示範活動,規範各地各部門表彰活動,進一步樹立表彰獎勵工作的權威性和嚴肅性。建立功勳榮譽表彰獎勵獲得者信息數據庫,實施動態管理。落實功勳榮譽表彰獎勵獲得者政治待遇、生活待遇、工作待遇。廣泛宣傳功勳榮譽表彰獎勵獲得者卓越功績和先進事跡,推動形成向上向善的社會風尚。

(七)加強係統行風建設,提高基本公共服務能力和質量。

健全人力資源社會保障公共服務製度,增加公共服務供給,提升公共服務能力,構建覆蓋全民、均等可及、高效優質的人力資源和社會保障基本公共服務體係。

1.厚植係統行風文化基礎。持續加強係統行風建設,開展人力資源和社會保障行風建設提升行動。堅持以人民為中心,圍繞人力資源和社會保障服務高頻事項,以標準化促服務規範,以信息化促服務創新,以資源整合促服務效能提升。持續開展業務技能練兵比武活動。常態化開展調研暗訪和“廳局長走流程”活動。加強窗口單位隊伍能力建設,全麵推行“前台綜合受理、後台分類審批、綜合窗口出件”的窗口集成服務,加強對大廳服務情況管理調度,將省本級服務大廳人社係統窗口視頻全麵接入人社部監測指揮平台。深入實施“人社服務快辦行動”,持續開展“清減壓”,推行證明事項和涉企經營許可事項告知承諾製,推進關聯事項打包辦、高頻事項提速辦、所有事項簡便辦、異地事項“跨省通辦”、特殊情況上門辦、服務下沉就近辦,徹底打通為民服務“最先一公裏”和“最後一公裏”。持續開展行風建設問題專項整改,全麵開展人力資源和社會保障政務服務“好差評”,建立公眾滿意度測評指標體係,健全監督問責機製,切實增強人民群眾的獲得感幸福感。

2.推進基本公共服務均等化。建立健全全麵覆蓋、均衡發展的人力資源和社會保障公共服務機製。加強人力資源和社會保障公共服務設施建設,補齊農村和基層公共服務短板,實現城鄉就業創業與社會保險基本公共服務一體化,逐步縮小地區間基本公共服務差距,推進人力資源和社會保障公共服務一體化協同發展。建立市場化多元化應需化的人才服務體係,推進人才公共服務產品標準化管理。加強構建網格化管理、精細化服務、信息化支撐、開放共享的基層管理服務平台,推動就業社保便民服務場景有機集成和精準對接。加強流動人員人事檔案基本公共服務體係建設,滿足全省流動人員人事檔案管理服務需求。

3.推進基本公共服務標準化信息化。全麵實施人力資源和社會保障基本公共服務標準化管理。健全基本公共服務規範,完善服務流程、設施設備、人員配備等軟硬件標準。推動城鄉區域性人力資源和社會保障基本公共服務標準體係協同聯動、有效銜接。積極實施人力資源和社會保障信息化便民服務創新提升行動,全麵實施人力資源和社會保障信息化建設工程,建成全省集中統一的信息係統,實現縱向數據全省集中、橫向業務一體化。建設一體化人力資源和社會保障在線政務服務體係,實現“全服務上網”。建立以社會保障卡為載體的“一卡通”服務管理模式,基本實現社會保障卡全民持有,大力發展電子社會保障卡,實現“全業務用卡”。推動政務信息資源交換共享,實現“全數據共享”。落實等級保護製度,加強基礎安全防護、個人信息保護和數據安全管理,建立全方位的安全監控、審計和應急保障機製,提升信息網絡安全保障水平。

4.鞏固拓展人社脫貧攻堅成果,服務鄉村振興。聚焦脫貧人口、低收入人口、省內欠發達地區特別是鄉村振興重點幫扶縣,建立施策精準、機製靈活、服務高效的人力資源和社會保障幫扶機製。繼續堅持外出務工和就地就近就業兩大方向,依托對口支援、省內結對幫扶等地區協作機製,持續推進有意願的鄉村地區勞動者外出就業;加強返鄉創業載體建設,高質量建設農民工返鄉創業園,吸引農民工等自主創業。規範管理公益性崗位,促進弱勞力、半勞力就地就近解決就業。推廣以工代賑方式,帶動脫貧人口、農村低收入人口就地就近就業。努力實現鄉村有技能提升意願的勞動力職業技能培訓全覆蓋。對參加城鄉居民養老保險的低保對象、特困人員等低收入人口實施政府代繳養老保險費政策。完善人才向基層一線、艱苦邊遠地區流動激勵政策。建立健全鄉村振興督導評估製度,為鄉村振興提供強有力的組織和製度保障。

五、強化措施保障,全麵完成目標任務

“十四五”時期人力資源和社會保障事業改革發展任務艱巨,必須廣泛動員各方力量,完善保障措施,突出重點、統攬全局,努力實現本規劃確定的各項目標任務。

(一)加強組織領導。加強規劃實施的統籌協調、宏觀指導,創新對外合作模式,大力推進我省“三個高地”和新興優勢產業鏈人才示範區建設,探索人才引進、激勵與保留政策。建立統一管理、分工實施的項目管理體製機製,製定目標任務分解落實方案和重大項目實施管理辦法,科學確定項目建設規模和標準,建立規劃實施情況監測、評估、考核機製。各市州人民政府要依據本規劃,結合實際製定實施本地人力資源和社會保障事業發展規劃。

(二)加大資金投入。推動建立同人力資源社會保障事業發展相適應、同經濟發展水平相匹配的財政投入機製,加大人力資源社會保障公共服務管理必要經費的保障力度。強化各級政府公共財政對民生領域的投入責任,將人力資源和社會保障支出列入公共財政保障重點,支持人力資源和社會保障重大項目的實施。建立政府、企業、社會多渠道籌資機製,探索政府購買服務新辦法、新途徑。加大對欠發達地區開展基本公共服務的財政轉移支付力度,提高人力資源社會保障公共服務的供給水平和均等化水平。

(三)強化法治保障。推動科學立法,積極推進社會保險基金監督等方麵地方立法。健全依法決策機製,完善依法行政製度體係,做好規範性文件的立改廢釋工作。推進依法行政,深化行政審批製度改革,持續推進簡政放權、放管結合、優化服務。推進嚴格執法,全麵落實行政執法“三項製度”。完善執法監督,完善行政應訴工作製度、行政執法監督製度和法律顧問製度。深入法治宣傳,實施人力資源和社會保障“八五”普法規劃。推進人力資源和社會保障數字法治建設。

(四)加強隊伍建設。踐行“三表率一模範”機關建設總要求,落實省委加強和改進新時代機關黨的建設的決策部署,著力構建素質培養、知事識人、選拔任用、從嚴管理、正向激勵等幹部工作五大體係,以創建政治型、學習型、創新型、服務型、廉潔型機關,建設一流隊伍、爭創一流業績的“五型雙一流”機關創建活動為載體,加強全省人社係統幹部隊伍建設,以幹部隊伍的高素質保證事業發展的高質量。有針對性地建立健全各項預防措施,完善重要領域、關鍵環節工作機製和監督機製,持續營造風清氣正的政治生態。

(五)做好宣傳引導。堅持正確的宣傳輿論導向,加強人力資源和社會保障法律法規、政策宣傳,創新宣傳形式,加強輿情分析,建立網評隊伍,及時回應社會關切的問題,消除誤解誤讀。爭取社會各界支持,提高廣大人民群眾在推動人力資源和社會保障事業發展上的參與程度,構建全省人力資源和社會保障大宣傳工作格局,營造有利於事業發展的輿論氛圍。