當前位置:
首頁
>
專題專欄
>
優化營商環境
>
優化營商環境
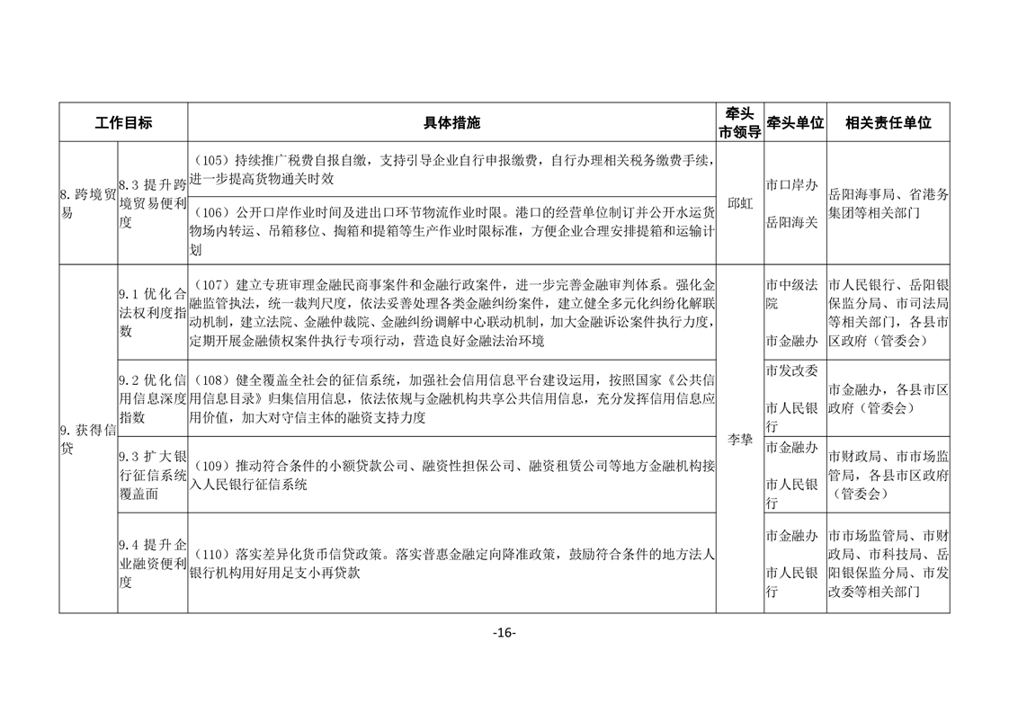
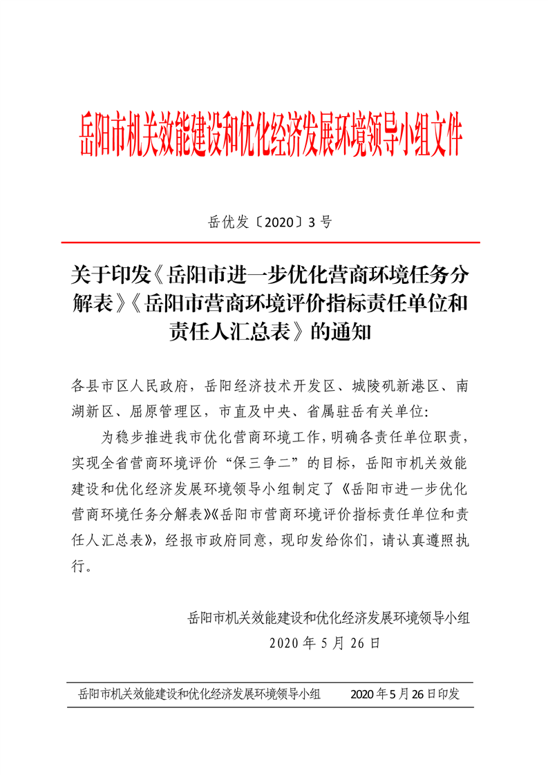
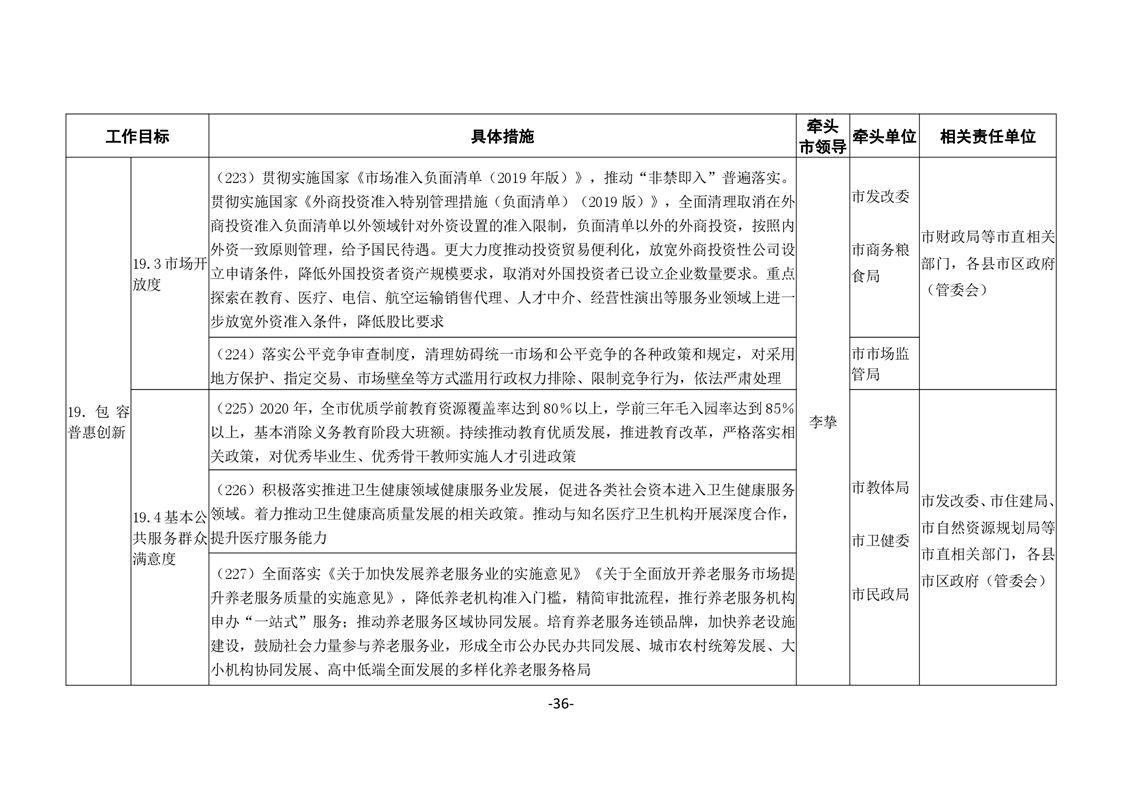
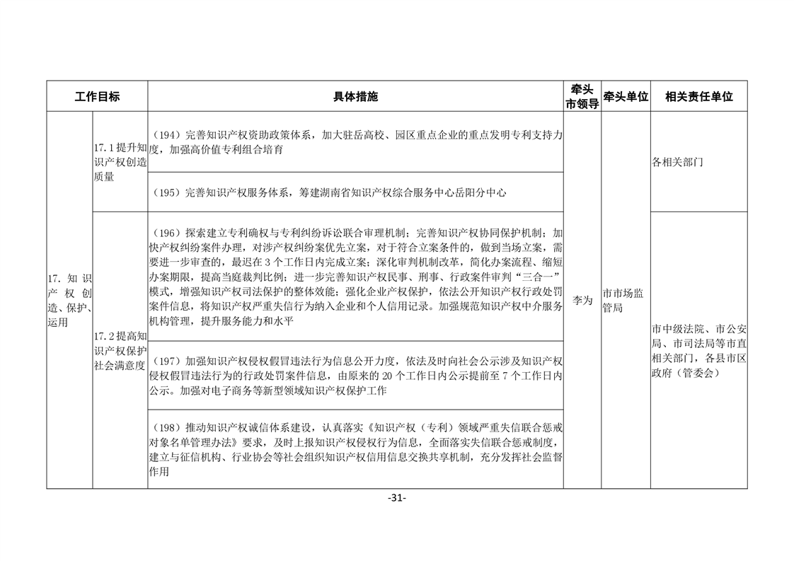
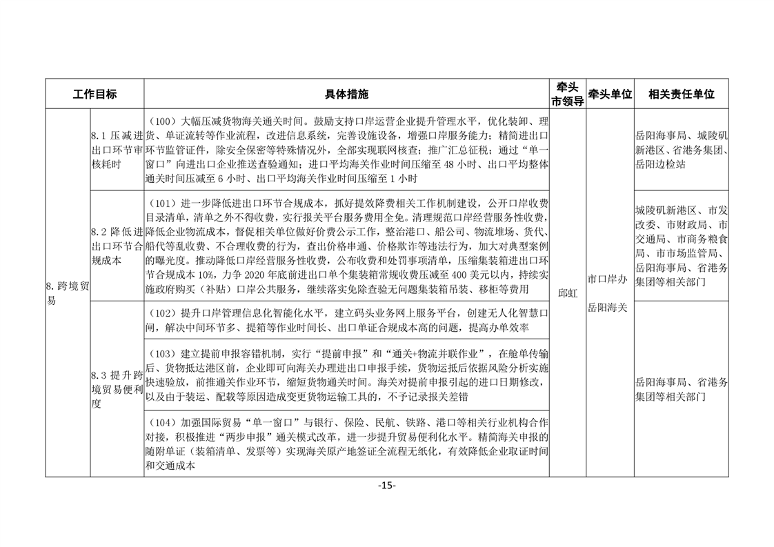
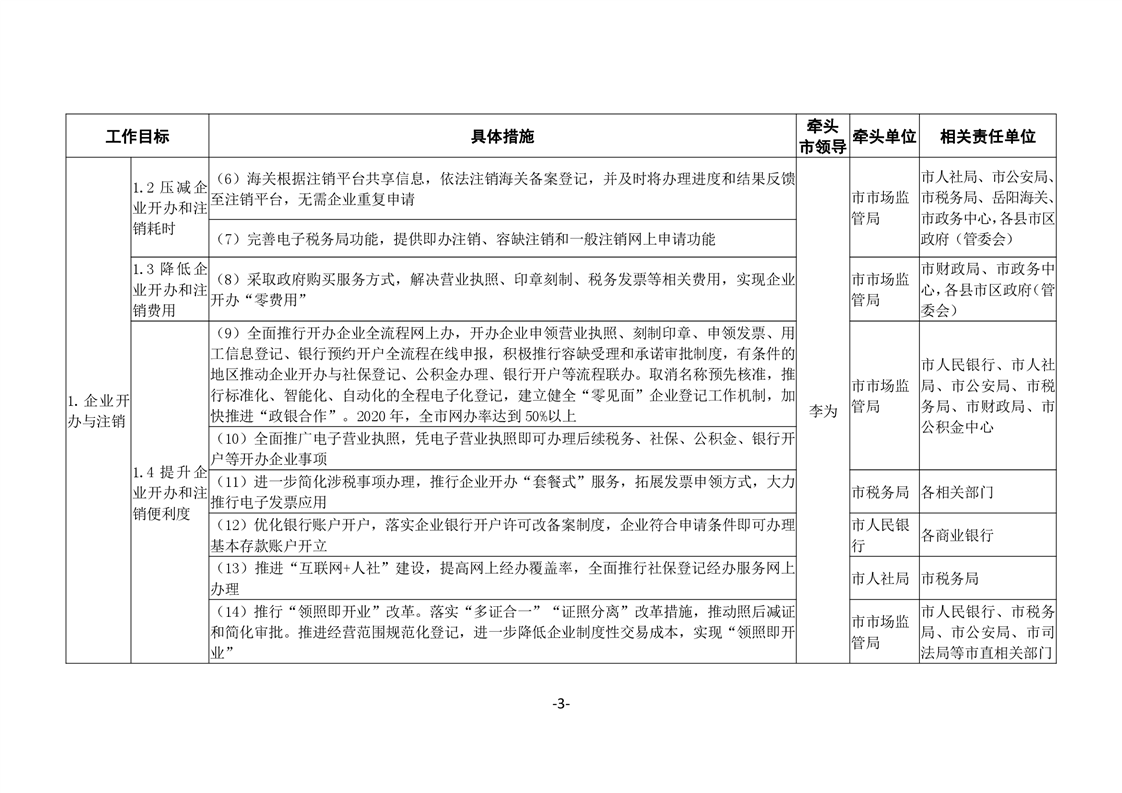
關於印發《嶽陽市進一步優化營商環境任務分解表》《嶽陽市營商環境評價指標責任單位和責任人匯總表》的通知(嶽優發〔2020〕3號)
來源:優化辦
2020-05-28
瀏覽量:
1
|
|
|
|