


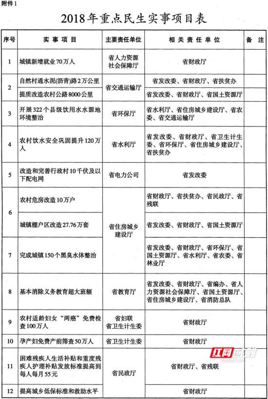
日前,湖南省委辦公廳、省政府辦公廳出台《2018 年重點民生實事項目實施意見》,明確2018 年全省共12 件重點民生實事。 實施意見要求,將12 件重點民生實事項目任務落實到有關省直責任單位,具體考核驗收標準由省績效辦、省統計局會同有關單位製定。19 個省直責任單位完成指標任務的數據由省統計局評估認定,省績效辦組織核驗。 同時,對14 個市州人民政府的考核指標。由各項目主要責任單位結合實際,將任務分解到市州。市州人民政府完成指標任務的數據,分別由各項目主要責任單位初評後,報省統計局評估認定,省績效辦組織核驗。 省重點民生實事項目指標直接納入2018 年市州黨委、政府和省直有關部門績效評估指標體係。