當前位置:
首頁
>
政務公開
>
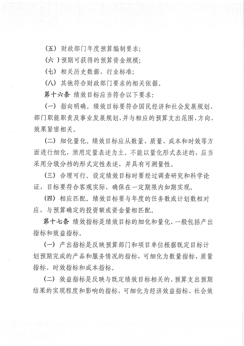
財政預決算公開
>
縣直部門預決算
>
財政局
嶽陽縣財政局關於印發《嶽陽縣預算績效目標管理辦法》的通知 (圖)
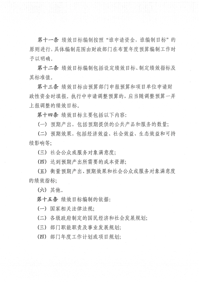
來源:縣財政局
2021-06-29
瀏覽量:
1
|
|
|
|
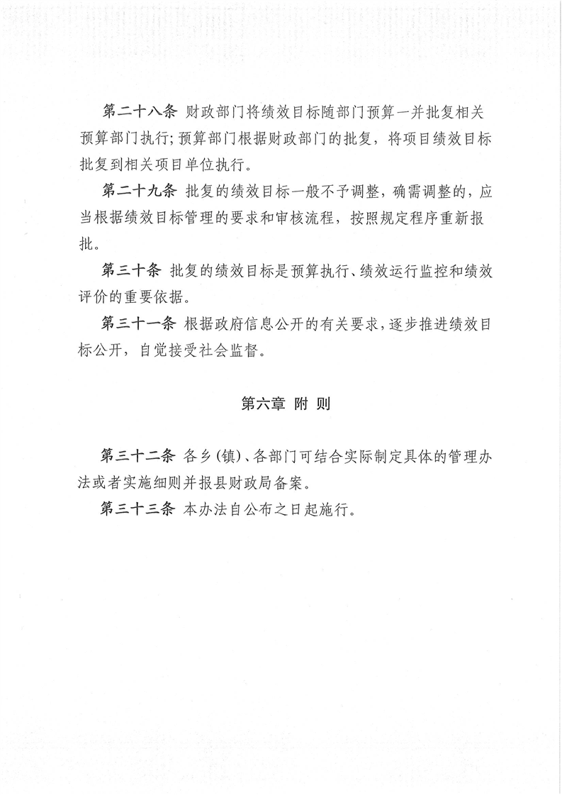
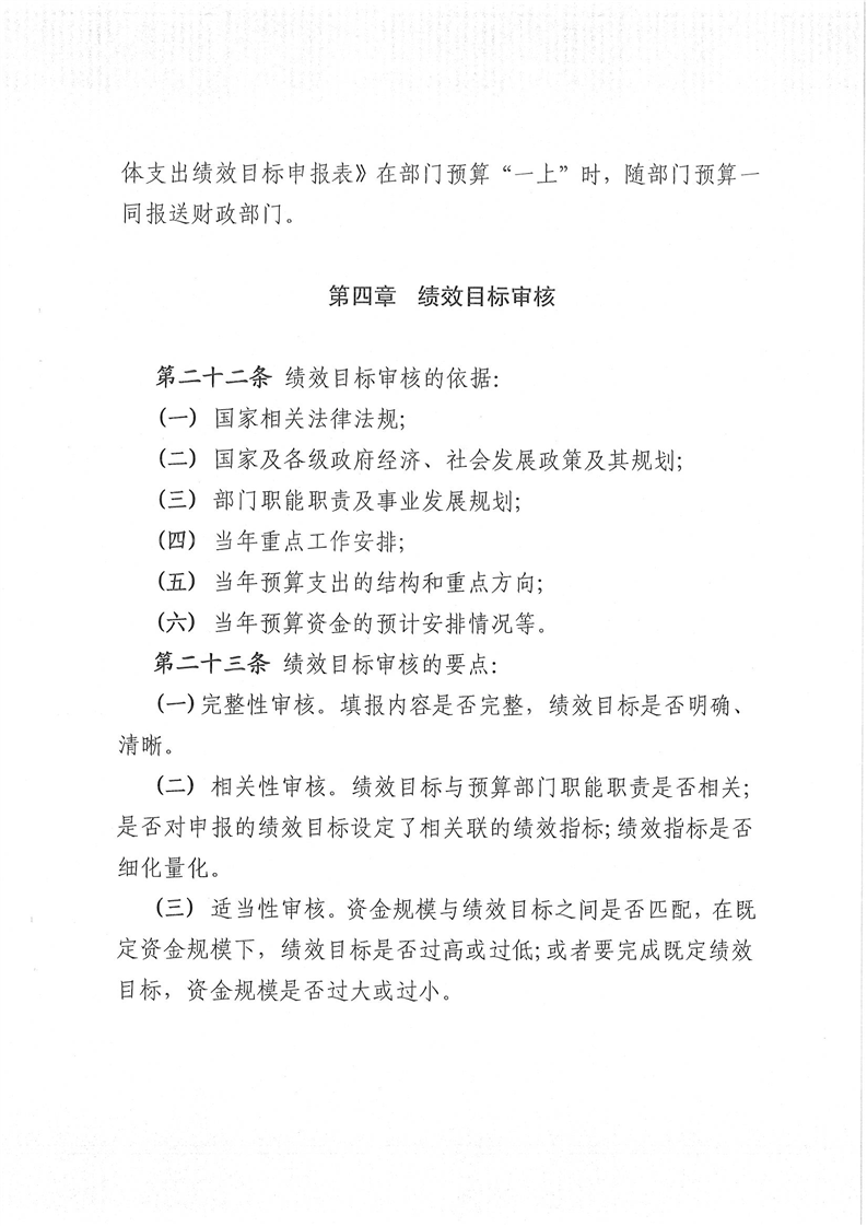
|