新華社北京9月26日電 近日,中共中央、國務院印發了《鄉村振興戰略規劃(2018-2022年)》,並發出通知,要求各地區各部門結合實際認真貫徹落實。
《鄉村振興戰略規劃(2018-2022年)》主要內容如下。
目錄
前言
第一篇 規劃背景
第一章 重大意義
第二章 振興基礎
第三章 發展態勢
第二篇 總體要求
第四章 指導思想和基本原則
第一節 指導思想
第二節 基本原則
第五章 發展目標
第六章 遠景謀劃
第三篇 構建鄉村振興新格局
第七章 統籌城鄉發展空間
第一節 強化空間用途管製
第二節 完善城鄉布局結構
第三節 推進城鄉統一規劃
第八章 優化鄉村發展布局
第一節 統籌利用生產空間
第二節 合理布局生活空間
第三節 嚴格保護生態空間
第九章 分類推進鄉村發展
第一節 集聚提升類村莊
第二節 城郊融合類村莊
第三節 特色保護類村莊
第四節 搬遷撤並類村莊
第十章 堅決打好精準脫貧攻堅戰
第一節 深入實施精準扶貧精準脫貧
第二節 重點攻克深度貧困
第三節 鞏固脫貧攻堅成果
第四篇 加快農業現代化步伐
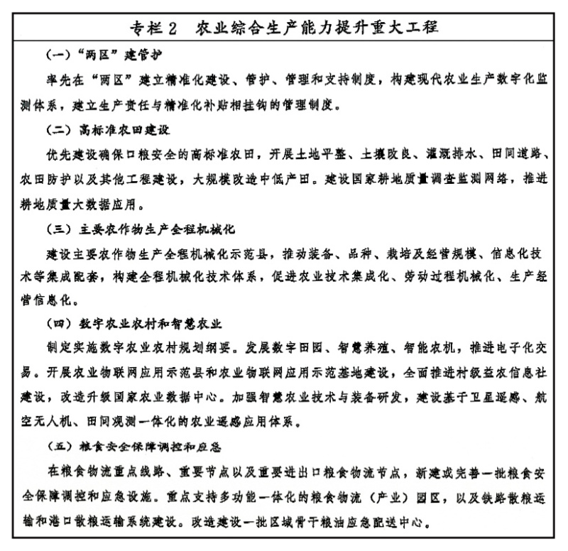
第十一章 夯實農業生產能力基礎
第一節 健全糧食安全保障機製
第二節 加強耕地保護和建設
第三節 提升農業裝備和信息化水平
第十二章 加快農業轉型升級
第一節 優化農業生產力布局
第二節 推進農業結構調整
第三節 壯大特色優勢產業
第四節 保障農產品質量安全
第五節 培育提升農業品牌
第六節 構建農業對外開放新格局
第十三章 建立現代農業經營體係
第一節 鞏固和完善農村基本經營製度
第二節 壯大新型農業經營主體
第三節 發展新型農村集體經濟
第四節 促進小農戶生產和現代農業發展有機銜接
第十四章 強化農業科技支撐
第一節 提升農業科技創新水平
第二節 打造農業科技創新平台基地
第三節 加快農業科技成果轉化應用
第十五章 完善農業支持保護製度
第一節 加大支農投入力度
第二節 深化重要農產品收儲製度改革
第三節 提高農業風險保障能力
第五篇 發展壯大鄉村產業
第十六章 推動農村產業深度融合
第一節 發掘新功能新價值
第二節 培育新產業新業態
第三節 打造新載體新模式
第十七章 完善緊密型利益聯結機製
第一節 提高農民參與程度
第二節 創新收益分享模式
第三節 強化政策扶持引導
第十八章 激發農村創新創業活力
第一節 培育壯大創新創業群體
第二節 完善創新創業服務體係
第三節 建立創新創業激勵機製
第六篇 建設生態宜居的美麗鄉村
第十九章 推進農業綠色發展
第一節 強化資源保護與節約利用
第二節 推進農業清潔生產
第三節 集中治理農業環境突出問題
第二十章 持續改善農村人居環境
第一節 加快補齊突出短板
第二節 著力提升村容村貌
第三節 建立健全整治長效機製
第二十一章 加強鄉村生態保護與修複
第一節 實施重要生態係統保護和修複重大工程
第二節 健全重要生態係統保護製度
第三節 健全生態保護補償機製
第四節 發揮自然資源多重效益
第七篇 繁榮發展鄉村文化
第二十二章 加強農村思想道德建設
第一節 踐行社會主義核心價值觀
第二節 鞏固農村思想文化陣地
第三節 倡導誠信道德規範
第二十三章 弘揚中華優秀傳統文化
第一節 保護利用鄉村傳統文化
第二節 重塑鄉村文化生態
第三節 發展鄉村特色文化產業
第二十四章 豐富鄉村文化生活
第一節 健全公共文化服務體係
第二節 增加公共文化產品和服務供給
第三節 廣泛開展群眾文化活動
第八篇 健全現代鄉村治理體係
第二十五章 加強農村基層黨組織對鄉村振興的全麵領導
第一節 健全以黨組織為核心的組織體係
第二節 加強農村基層黨組織帶頭人隊伍建設
第三節 加強農村黨員隊伍建設
第四節 強化農村基層黨組織建設責任與保障
第二十六章 促進自治法治德治有機結合
第一節 深化村民自治實踐
第二節 推進鄉村法治建設
第三節 提升鄉村德治水平
第四節 建設平安鄉村
第二十七章 夯實基層政權
第一節 加強基層政權建設
第二節 創新基層管理體製機製
第三節 健全農村基層服務體係
第九篇 保障和改善農村民生
第二十八章 加強農村基礎設施建設
第一節 改善農村交通物流設施條件
第二節 加強農村水利基礎設施網絡建設
第三節 構建農村現代能源體係
第四節 夯實鄉村信息化基礎
第二十九章 提升農村勞動力就業質量
第一節 拓寬轉移就業渠道
第二節 強化鄉村就業服務
第三節 完善製度保障體係
第三十章 增加農村公共服務供給
第一節 優先發展農村教育事業
第二節 推進健康鄉村建設
第三節 加強農村社會保障體係建設
第四節 提升農村養老服務能力
第五節 加強農村防災減災救災能力建設
第十篇 完善城鄉融合發展政策體係
第三十一章 加快農業轉移人口市民化
第一節 健全落戶製度
第二節 保障享有權益
第三節 完善激勵機製
第三十二章 強化鄉村振興人才支撐
第一節 培育新型職業農民
第二節 加強農村專業人才隊伍建設
第三節 鼓勵社會人才投身鄉村建設
第三十三章 加強鄉村振興用地保障
第一節 健全農村土地管理製度
第二節 完善農村新增用地保障機製
第三節 盤活農村存量建設用地
第三十四章 健全多元投入保障機製
第一節 繼續堅持財政優先保障
第二節 提高土地出讓收益用於農業農村比例
第三節 引導和撬動社會資本投向農村
第三十五章 加大金融支農力度
第一節 健全金融支農組織體係
第二節 創新金融支農產品和服務
第三節 完善金融支農激勵政策
第十一篇 規劃實施
第三十六章 加強組織領導
第一節 落實各方責任
第二節 強化法治保障
第三節 動員社會參與
第四節 開展評估考核
第三十七章 有序實現鄉村振興
第一節 準確聚焦階段任務
第二節 科學把握節奏力度
第三節 梯次推進鄉村振興
前言
黨的十九大提出實施鄉村振興戰略,是以習近平同誌為核心的黨中央著眼黨和國家事業全局,深刻把握現代化建設規律和城鄉關係變化特征,順應億萬農民對美好生活的向往,對“三農”工作作出的重大決策部署,是決勝全麵建成小康社會、全麵建設社會主義現代化國家的重大曆史任務,是新時代做好“三農”工作的總抓手。從黨的十九大到二十大,是“兩個一百年”奮鬥目標的曆史交匯期,既要全麵建成小康社會、實現第一個百年奮鬥目標,又要乘勢而上開啟全麵建設社會主義現代化國家新征程,向第二個百年奮鬥目標進軍。為貫徹落實黨的十九大、中央經濟工作會議、中央農村工作會議精神和政府工作報告要求,描繪好戰略藍圖,強化規劃引領,科學有序推動鄉村產業、人才、文化、生態和組織振興,根據《中共中央、國務院關於實施鄉村振興戰略的意見》,特編製《鄉村振興戰略規劃(2018-2022年)》。
本規劃以習近平總書記關於“三農”工作的重要論述為指導,按照產業興旺、生態宜居、鄉風文明、治理有效、生活富裕的總要求,對實施鄉村振興戰略作出階段性謀劃,分別明確至2020年全麵建成小康社會和2022年召開黨的二十大時的目標任務,細化實化工作重點和政策措施,部署重大工程、重大計劃、重大行動,確保鄉村振興戰略落實落地,是指導各地區各部門分類有序推進鄉村振興的重要依據。
第一篇 規劃背景
黨的十九大作出中國特色社會主義進入新時代的科學論斷,提出實施鄉村振興戰略的重大曆史任務,在我國“三農”發展進程中具有劃時代的裏程碑意義,必須深入貫徹習近平新時代中國特色社會主義思想和黨的十九大精神,在認真總結農業農村發展曆史性成就和曆史性變革的基礎上,準確研判經濟社會發展趨勢和鄉村演變發展態勢,切實抓住曆史機遇,增強責任感、使命感、緊迫感,把鄉村振興戰略實施好。
第一章 重大意義
鄉村是具有自然、社會、經濟特征的地域綜合體,兼具生產、生活、生態、文化等多重功能,與城鎮互促互進、共生共存,共同構成人類活動的主要空間。鄉村興則國家興,鄉村衰則國家衰。我國人民日益增長的美好生活需要和不平衡不充分的發展之間的矛盾在鄉村最為突出,我國仍處於並將長期處於社會主義初級階段的特征很大程度上表現在鄉村。全麵建成小康社會和全麵建設社會主義現代化強國,最艱巨最繁重的任務在農村,最廣泛最深厚的基礎在農村,最大的潛力和後勁也在農村。實施鄉村振興戰略,是解決新時代我國社會主要矛盾、實現“兩個一百年”奮鬥目標和中華民族偉大複興中國夢的必然要求,具有重大現實意義和深遠曆史意義。
實施鄉村振興戰略是建設現代化經濟體係的重要基礎。農業是國民經濟的基礎,農村經濟是現代化經濟體係的重要組成部分。鄉村振興,產業興旺是重點。實施鄉村振興戰略,深化農業供給側結構性改革,構建現代農業產業體係、生產體係、經營體係,實現農村一二三產業深度融合發展,有利於推動農業從增產導向轉向提質導向,增強我國農業創新力和競爭力,為建設現代化經濟體係奠定堅實基礎。
實施鄉村振興戰略是建設美麗中國的關鍵舉措。農業是生態產品的重要供給者,鄉村是生態涵養的主體區,生態是鄉村最大的發展優勢。鄉村振興,生態宜居是關鍵。實施鄉村振興戰略,統籌山水林田湖草係統治理,加快推行鄉村綠色發展方式,加強農村人居環境整治,有利於構建人與自然和諧共生的鄉村發展新格局,實現百姓富、生態美的統一。
實施鄉村振興戰略是傳承中華優秀傳統文化的有效途徑。中華文明根植於農耕文化,鄉村是中華文明的基本載體。鄉村振興,鄉風文明是保障。實施鄉村振興戰略,深入挖掘農耕文化蘊含的優秀思想觀念、人文精神、道德規範,結合時代要求在保護傳承的基礎上創造性轉化、創新性發展,有利於在新時代煥發出鄉風文明的新氣象,進一步豐富和傳承中華優秀傳統文化。
實施鄉村振興戰略是健全現代社會治理格局的固本之策。社會治理的基礎在基層,薄弱環節在鄉村。鄉村振興,治理有效是基礎。實施鄉村振興戰略,加強農村基層基礎工作,健全鄉村治理體係,確保廣大農民安居樂業、農村社會安定有序,有利於打造共建共治共享的現代社會治理格局,推進國家治理體係和治理能力現代化。
實施鄉村振興戰略是實現全體人民共同富裕的必然選擇。農業強不強、農村美不美、農民富不富,關乎億萬農民的獲得感、幸福感、安全感,關乎全麵建成小康社會全局。鄉村振興,生活富裕是根本。實施鄉村振興戰略,不斷拓寬農民增收渠道,全麵改善農村生產生活條件,促進社會公平正義,有利於增進農民福祉,讓億萬農民走上共同富裕的道路,匯聚起建設社會主義現代化強國的磅礴力量。
第二章 振興基礎
黨的十八大以來,麵對我國經濟發展進入新常態帶來的深刻變化,以習近平同誌為核心的黨中央推動“三農”工作理論創新、實踐創新、製度創新,堅持把解決好“三農”問題作為全黨工作重中之重,切實把農業農村優先發展落到實處;堅持立足國內保證自給的方針,牢牢把握國家糧食安全主動權;堅持不斷深化農村改革,激發農村發展新活力;堅持把推進農業供給側結構性改革作為主線,加快提高農業供給質量;堅持綠色生態導向,推動農業農村可持續發展;堅持在發展中保障和改善民生,讓廣大農民有更多獲得感;堅持遵循鄉村發展規律,紮實推進生態宜居的美麗鄉村建設;堅持加強和改善黨對農村工作的領導,為“三農”發展提供堅強政治保障。這些重大舉措和開創性工作,推動農業農村發展取得曆史性成就、發生曆史性變革,為黨和國家事業全麵開創新局麵提供了有力支撐。
農業供給側結構性改革取得新進展,農業綜合生產能力明顯增強,全國糧食總產量連續5年保持在1.2萬億斤以上,農業結構不斷優化,農村新產業新業態新模式蓬勃發展,農業生態環境惡化問題得到初步遏製,農業生產經營方式發生重大變化。農村改革取得新突破,農村土地製度、農村集體產權製度改革穩步推進,重要農產品收儲製度改革取得實質性成效,農村創新創業和投資興業蔚然成風,農村發展新動能加快成長。城鄉發展一體化邁出新步伐,5年間8000多萬農業轉移人口成為城鎮居民,城鄉居民收入相對差距縮小,農村消費持續增長,農民收入和生活水平明顯提高。脫貧攻堅開創新局麵,貧困地區農民收入增速持續快於全國平均水平,集中連片特困地區內生發展動力明顯增強,過去5年累計6800多萬貧困人口脫貧。農村公共服務和社會事業達到新水平,農村基礎設施建設不斷加強,人居環境整治加快推進,教育、醫療衛生、文化等社會事業快速發展,農村社會煥發新氣象。
同時,應當清醒地看到,當前我國農業農村基礎差、底子薄、發展滯後的狀況尚未根本改變,經濟社會發展中最明顯的短板仍然在“三農”,現代化建設中最薄弱的環節仍然是農業農村。主要表現在:農產品階段性供過於求和供給不足並存,農村一二三產業融合發展深度不夠,農業供給質量和效益亟待提高;農民適應生產力發展和市場競爭的能力不足,農村人才匱乏;農村基礎設施建設仍然滯後,農村環境和生態問題比較突出,鄉村發展整體水平亟待提升;農村民生領域欠賬較多,城鄉基本公共服務和收入水平差距仍然較大,脫貧攻堅任務依然艱巨;國家支農體係相對薄弱,農村金融改革任務繁重,城鄉之間要素合理流動機製亟待健全;農村基層基礎工作存在薄弱環節,鄉村治理體係和治理能力亟待強化。
第三章 發展態勢
從2018年到2022年,是實施鄉村振興戰略的第一個5年,既有難得機遇,又麵臨嚴峻挑戰。從國際環境看,全球經濟複蘇態勢有望延續,我國統籌利用國內國際兩個市場兩種資源的空間將進一步拓展,同時國際農產品貿易不穩定性不確定性仍然突出,提高我國農業競爭力、妥善應對國際市場風險任務緊迫。特別是我國作為人口大國,糧食及重要農產品需求仍將剛性增長,保障國家糧食安全始終是頭等大事。從國內形勢看,隨著我國經濟由高速增長階段轉向高質量發展階段,以及工業化、城鎮化、信息化深入推進,鄉村發展將處於大變革、大轉型的關鍵時期。居民消費結構加快升級,中高端、多元化、個性化消費需求將快速增長,加快推進農業由增產導向轉向提質導向是必然要求。我國城鎮化進入快速發展與質量提升的新階段,城市輻射帶動農村的能力進一步增強,但大量農民仍然生活在農村的國情不會改變,迫切需要重塑城鄉關係。我國鄉村差異顯著,多樣性分化的趨勢仍將延續,鄉村的獨特價值和多元功能將進一步得到發掘和拓展,同時應對好村莊空心化和農村老齡化、延續鄉村文化血脈、完善鄉村治理體係的任務艱巨。
實施鄉村振興戰略具備較好條件。有習近平總書記把舵定向,有黨中央、國務院的高度重視、堅強領導、科學決策,實施鄉村振興戰略寫入黨章,成為全黨的共同意誌,鄉村振興具有根本政治保障。社會主義製度能夠集中力量辦大事,強農惠農富農政策力度不斷加大,農村土地集體所有製和雙層經營體製不斷完善,鄉村振興具有堅強製度保障。優秀農耕文明源遠流長,尋根溯源的人文情懷和國人的鄉村情結曆久彌深,現代城市文明導入融匯,鄉村振興具有深厚文化土壤。國家經濟實力和綜合國力日益增強,對農業農村支持力度不斷加大,農村生產生活條件加快改善,農民收入持續增長,鄉村振興具有雄厚物質基礎。農業現代化和社會主義新農村建設取得曆史性成就,各地積累了豐富的成功經驗和做法,鄉村振興具有紮實工作基礎。
實施鄉村振興戰略,是黨對“三農”工作一係列方針政策的繼承和發展,是億萬農民的殷切期盼。必須抓住機遇,迎接挑戰,發揮優勢,順勢而為,努力開創農業農村發展新局麵,推動農業全麵升級、農村全麵進步、農民全麵發展,譜寫新時代鄉村全麵振興新篇章。
第二篇 總體要求
按照到2020年實現全麵建成小康社會和分兩個階段實現第二個百年奮鬥目標的戰略部署,2018年至2022年這5年間,既要在農村實現全麵小康,又要為基本實現農業農村現代化開好局、起好步、打好基礎。
第四章 指導思想和基本原則
第一節 指導思想
深入貫徹習近平新時代中國特色社會主義思想,深入貫徹黨的十九大和十九屆二中、三中全會精神,加強黨對“三農”工作的全麵領導,堅持穩中求進工作總基調,牢固樹立新發展理念,落實高質量發展要求,緊緊圍繞統籌推進“五位一體”總體布局和協調推進“四個全麵”戰略布局,堅持把解決好“三農”問題作為全黨工作重中之重,堅持農業農村優先發展,按照產業興旺、生態宜居、鄉風文明、治理有效、生活富裕的總要求,建立健全城鄉融合發展體製機製和政策體係,統籌推進農村經濟建設、政治建設、文化建設、社會建設、生態文明建設和黨的建設,加快推進鄉村治理體係和治理能力現代化,加快推進農業農村現代化,走中國特色社會主義鄉村振興道路,讓農業成為有奔頭的產業,讓農民成為有吸引力的職業,讓農村成為安居樂業的美麗家園。
第二節 基本原則
——堅持黨管農村工作。毫不動搖地堅持和加強黨對農村工作的領導,健全黨管農村工作方麵的領導體製機製和黨內法規,確保黨在農村工作中始終總攬全局、協調各方,為鄉村振興提供堅強有力的政治保障。
——堅持農業農村優先發展。把實現鄉村振興作為全黨的共同意誌、共同行動,做到認識統一、步調一致,在幹部配備上優先考慮,在要素配置上優先滿足,在資金投入上優先保障,在公共服務上優先安排,加快補齊農業農村短板。
——堅持農民主體地位。充分尊重農民意願,切實發揮農民在鄉村振興中的主體作用,調動億萬農民的積極性、主動性、創造性,把維護農民群眾根本利益、促進農民共同富裕作為出發點和落腳點,促進農民持續增收,不斷提升農民的獲得感、幸福感、安全感。
——堅持鄉村全麵振興。準確把握鄉村振興的科學內涵,挖掘鄉村多種功能和價值,統籌謀劃農村經濟建設、政治建設、文化建設、社會建設、生態文明建設和黨的建設,注重協同性、關聯性,整體部署,協調推進。
——堅持城鄉融合發展。堅決破除體製機製弊端,使市場在資源配置中起決定性作用,更好發揮政府作用,推動城鄉要素自由流動、平等交換,推動新型工業化、信息化、城鎮化、農業現代化同步發展,加快形成工農互促、城鄉互補、全麵融合、共同繁榮的新型工農城鄉關係。
——堅持人與自然和諧共生。牢固樹立和踐行綠水青山就是金山銀山的理念,落實節約優先、保護優先、自然恢複為主的方針,統籌山水林田湖草係統治理,嚴守生態保護紅線,以綠色發展引領鄉村振興。
——堅持改革創新、激發活力。不斷深化農村改革,擴大農業對外開放,激活主體、激活要素、激活市場,調動各方力量投身鄉村振興。以科技創新引領和支撐鄉村振興,以人才匯聚推動和保障鄉村振興,增強農業農村自我發展動力。
——堅持因地製宜、循序漸進。科學把握鄉村的差異性和發展走勢分化特征,做好頂層設計,注重規劃先行、因勢利導,分類施策、突出重點,體現特色、豐富多彩。既盡力而為,又量力而行,不搞層層加碼,不搞一刀切,不搞形式主義和形象工程,久久為功,紮實推進。
第五章 發展目標
到2020年,鄉村振興的製度框架和政策體係基本形成,各地區各部門鄉村振興的思路舉措得以確立,全麵建成小康社會的目標如期實現。到2022年,鄉村振興的製度框架和政策體係初步健全。國家糧食安全保障水平進一步提高,現代農業體係初步構建,農業綠色發展全麵推進;農村一二三產業融合發展格局初步形成,鄉村產業加快發展,農民收入水平進一步提高,脫貧攻堅成果得到進一步鞏固;農村基礎設施條件持續改善,城鄉統一的社會保障製度體係基本建立;農村人居環境顯著改善,生態宜居的美麗鄉村建設紮實推進;城鄉融合發展體製機製初步建立,農村基本公共服務水平進一步提升;鄉村優秀傳統文化得以傳承和發展,農民精神文化生活需求基本得到滿足;以黨組織為核心的農村基層組織建設明顯加強,鄉村治理能力進一步提升,現代鄉村治理體係初步構建。探索形成一批各具特色的鄉村振興模式和經驗,鄉村振興取得階段性成果。

圖表:專欄1 鄉村振興戰略規劃主要指標 新華社發
第六章 遠景謀劃
到2035年,鄉村振興取得決定性進展,農業農村現代化基本實現。農業結構得到根本性改善,農民就業質量顯著提高,相對貧困進一步緩解,共同富裕邁出堅實步伐;城鄉基本公共服務均等化基本實現,城鄉融合發展體製機製更加完善;鄉風文明達到新高度,鄉村治理體係更加完善;農村生態環境根本好轉,生態宜居的美麗鄉村基本實現。
到2050年,鄉村全麵振興,農業強、農村美、農民富全麵實現。
第三篇 構建鄉村振興新格局
堅持鄉村振興和新型城鎮化雙輪驅動,統籌城鄉國土空間開發格局,優化鄉村生產生活生態空間,分類推進鄉村振興,打造各具特色的現代版“富春山居圖”。
第七章 統籌城鄉發展空間
按照主體功能定位,對國土空間的開發、保護和整治進行全麵安排和總體布局,推進“多規合一”,加快形成城鄉融合發展的空間格局。
第一節 強化空間用途管製
強化國土空間規劃對各專項規劃的指導約束作用,統籌自然資源開發利用、保護和修複,按照不同主體功能定位和陸海統籌原則,開展資源環境承載能力和國土空間開發適宜性評價,科學劃定生態、農業、城鎮等空間和生態保護紅線、永久基本農田、城鎮開發邊界及海洋生物資源保護線、圍填海控製線等主要控製線,推動主體功能區戰略格局在市縣層麵精準落地,健全不同主體功能區差異化協同發展長效機製,實現山水林田湖草整體保護、係統修複、綜合治理。
第二節 完善城鄉布局結構
以城市群為主體構建大中小城市和小城鎮協調發展的城鎮格局,增強城鎮地區對鄉村的帶動能力。加快發展中小城市,完善縣城綜合服務功能,推動農業轉移人口就地就近城鎮化。因地製宜發展特色鮮明、產城融合、充滿魅力的特色小鎮和小城鎮,加強以鄉鎮政府駐地為中心的農民生活圈建設,以鎮帶村、以村促鎮,推動鎮村聯動發展。建設生態宜居的美麗鄉村,發揮多重功能,提供優質產品,傳承鄉村文化,留住鄉愁記憶,滿足人民日益增長的美好生活需要。
第三節 推進城鄉統一規劃
通盤考慮城鎮和鄉村發展,統籌謀劃產業發展、基礎設施、公共服務、資源能源、生態環境保護等主要布局,形成田園鄉村與現代城鎮各具特色、交相輝映的城鄉發展形態。強化縣域空間規劃和各類專項規劃引導約束作用,科學安排縣域鄉村布局、資源利用、設施配置和村莊整治,推動村莊規劃管理全覆蓋。綜合考慮村莊演變規律、集聚特點和現狀分布,結合農民生產生活半徑,合理確定縣域村莊布局和規模,避免隨意撤並村莊搞大社區、違背農民意願大拆大建。加強鄉村風貌整體管控,注重農房單體個性設計,建設立足鄉土社會、富有地域特色、承載田園鄉愁、體現現代文明的升級版鄉村,避免千村一麵,防止鄉村景觀城市化。
第八章 優化鄉村發展布局
堅持人口資源環境相均衡、經濟社會生態效益相統一,打造集約高效生產空間,營造宜居適度生活空間,保護山清水秀生態空間,延續人和自然有機融合的鄉村空間關係。
第一節 統籌利用生產空間
鄉村生產空間是以提供農產品為主體功能的國土空間,兼具生態功能。圍繞保障國家糧食安全和重要農產品供給,充分發揮各地比較優勢,重點建設以“七區二十三帶”為主體的農產品主產區。落實農業功能區製度,科學合理劃定糧食生產功能區、重要農產品生產保護區和特色農產品優勢區,合理劃定養殖業適養、限養、禁養區域,嚴格保護農業生產空間。適應農村現代產業發展需要,科學劃分鄉村經濟發展片區,統籌推進農業產業園、科技園、創業園等各類園區建設。
第二節 合理布局生活空間
鄉村生活空間是以農村居民點為主體、為農民提供生產生活服務的國土空間。堅持節約集約用地,遵循鄉村傳統肌理和格局,劃定空間管控邊界,明確用地規模和管控要求,確定基礎設施用地位置、規模和建設標準,合理配置公共服務設施,引導生活空間尺度適宜、布局協調、功能齊全。充分維護原生態村居風貌,保留鄉村景觀特色,保護自然和人文環境,注重融入時代感、現代性,強化空間利用的人性化、多樣化,著力構建便捷的生活圈、完善的服務圈、繁榮的商業圈,讓鄉村居民過上更舒適的生活。
第三節 嚴格保護生態空間
鄉村生態空間是具有自然屬性、以提供生態產品或生態服務為主體功能的國土空間。加快構建以“兩屏三帶”為骨架的國家生態安全屏障,全麵加強國家重點生態功能區保護,建立以國家公園為主體的自然保護地體係。樹立山水林田湖草是一個生命共同體的理念,加強對自然生態空間的整體保護,修複和改善鄉村生態環境,提升生態功能和服務價值。全麵實施產業準入負麵清單製度,推動各地因地製宜製定禁止和限製發展產業目錄,明確產業發展方向和開發強度,強化準入管理和底線約束。
第九章 分類推進鄉村發展
順應村莊發展規律和演變趨勢,根據不同村莊的發展現狀、區位條件、資源稟賦等,按照集聚提升、融入城鎮、特色保護、搬遷撤並的思路,分類推進鄉村振興,不搞一刀切。
第一節 集聚提升類村莊
現有規模較大的中心村和其他仍將存續的一般村莊,占鄉村類型的大多數,是鄉村振興的重點。科學確定村莊發展方向,在原有規模基礎上有序推進改造提升,激活產業、優化環境、提振人氣、增添活力,保護保留鄉村風貌,建設宜居宜業的美麗村莊。鼓勵發揮自身比較優勢,強化主導產業支撐,支持農業、工貿、休閑服務等專業化村莊發展。加強海島村莊、國有農場及林場規劃建設,改善生產生活條件。
第二節 城郊融合類村莊
城市近郊區以及縣城城關鎮所在地的村莊,具備成為城市後花園的優勢,也具有向城市轉型的條件。綜合考慮工業化、城鎮化和村莊自身發展需要,加快城鄉產業融合發展、基礎設施互聯互通、公共服務共建共享,在形態上保留鄉村風貌,在治理上體現城市水平,逐步強化服務城市發展、承接城市功能外溢、滿足城市消費需求能力,為城鄉融合發展提供實踐經驗。
第三節 特色保護類村莊
曆史文化名村、傳統村落、少數民族特色村寨、特色景觀旅遊名村等自然曆史文化特色資源豐富的村莊,是彰顯和傳承中華優秀傳統文化的重要載體。統籌保護、利用與發展的關係,努力保持村莊的完整性、真實性和延續性。切實保護村莊的傳統選址、格局、風貌以及自然和田園景觀等整體空間形態與環境,全麵保護文物古跡、曆史建築、傳統民居等傳統建築。尊重原住居民生活形態和傳統習慣,加快改善村莊基礎設施和公共環境,合理利用村莊特色資源,發展鄉村旅遊和特色產業,形成特色資源保護與村莊發展的良性互促機製。
第四節 搬遷撤並類村莊
對位於生存條件惡劣、生態環境脆弱、自然災害頻發等地區的村莊,因重大項目建設需要搬遷的村莊,以及人口流失特別嚴重的村莊,可通過易地扶貧搬遷、生態宜居搬遷、農村集聚發展搬遷等方式,實施村莊搬遷撤並,統籌解決村民生計、生態保護等問題。擬搬遷撤並的村莊,嚴格限製新建、擴建活動,統籌考慮擬遷入或新建村莊的基礎設施和公共服務設施建設。堅持村莊搬遷撤並與新型城鎮化、農業現代化相結合,依托適宜區域進行安置,避免新建孤立的村落式移民社區。搬遷撤並後的村莊原址,因地製宜複墾或還綠,增加鄉村生產生態空間。農村居民點遷建和村莊撤並,必須尊重農民意願並經村民會議同意,不得強製農民搬遷和集中上樓。
第十章 堅決打好精準脫貧攻堅戰
把打好精準脫貧攻堅戰作為實施鄉村振興戰略的優先任務,推動脫貧攻堅與鄉村振興有機結合相互促進,確保到2020年我國現行標準下農村貧困人口實現脫貧,貧困縣全部摘帽,解決區域性整體貧困。
第一節 深入實施精準扶貧精準脫貧
健全精準扶貧精準脫貧工作機製,夯實精準扶貧精準脫貧基礎性工作。因地製宜、因戶施策,探索多渠道、多樣化的精準扶貧精準脫貧路徑,提高扶貧措施針對性和有效性。做好東西部扶貧協作和對口支援工作,著力推動縣與縣精準對接,推進東部產業向西部梯度轉移,加大產業扶貧工作力度。加強和改進定點扶貧工作,健全駐村幫扶機製,落實扶貧責任。加大金融扶貧力度。健全社會力量參與機製,引導激勵社會各界更加關注、支持和參與脫貧攻堅。
第二節 重點攻克深度貧困
實施深度貧困地區脫貧攻堅行動方案。以解決突出製約問題為重點,以重大扶貧工程和到村到戶到人幫扶為抓手,加大政策傾斜和扶貧資金整合力度,著力改善深度貧困地區發展條件,增強貧困農戶發展能力。推動新增脫貧攻堅資金、新增脫貧攻堅項目、新增脫貧攻堅舉措主要用於“三區三州”等深度貧困地區。推進貧困村基礎設施和公共服務設施建設,培育壯大集體經濟,確保深度貧困地區和貧困群眾同全國人民一道進入全麵小康社會。
第三節 鞏固脫貧攻堅成果
加快建立健全緩解相對貧困的政策體係和工作機製,持續改善欠發達地區和其他地區相對貧困人口的發展條件,完善公共服務體係,增強脫貧地區“造血”功能。結合實施鄉村振興戰略,壓茬推進實施生態宜居搬遷等工程,鞏固易地扶貧搬遷成果。注重扶誌扶智,引導貧困群眾克服“等靠要”思想,逐步消除精神貧困。建立正向激勵機製,將幫扶政策措施與貧困群眾參與掛鉤,培育提升貧困群眾發展生產和務工經商的基本能力。加強宣傳引導,講好中國減貧故事。認真總結脫貧攻堅經驗,研究建立促進群眾穩定脫貧和防範返貧的長效機製,探索統籌解決城鄉貧困的政策措施,確保貧困群眾穩定脫貧。
第四篇 加快農業現代化步伐
堅持質量興農、品牌強農,深化農業供給側結構性改革,構建現代農業產業體係、生產體係、經營體係,推動農業發展質量變革、效率變革、動力變革,持續提高農業創新力、競爭力和全要素生產率。
第十一章 夯實農業生產能力基礎
深入實施藏糧於地、藏糧於技戰略,提高農業綜合生產能力,保障國家糧食安全和重要農產品有效供給,把中國人的飯碗牢牢端在自己手中。
第一節 健全糧食安全保障機製
堅持以我為主、立足國內、確保產能、適度進口、科技支撐的國家糧食安全戰略,建立全方位的糧食安全保障機製。按照“確保穀物基本自給、口糧絕對安全”的要求,持續鞏固和提升糧食生產能力。深化中央儲備糧管理體製改革,科學確定儲備規模,強化中央儲備糧監督管理,推進中央、地方兩級儲備協同運作。鼓勵加工流通企業、新型經營主體開展自主儲糧和經營。全麵落實糧食安全省長責任製,完善監督考核機製。強化糧食質量安全保障。加快完善糧食現代物流體係,構建安全高效、一體化運作的糧食物流網絡。
第二節 加強耕地保護和建設
嚴守耕地紅線,全麵落實永久基本農田特殊保護製度,完成永久基本農田控製線劃定工作,確保到2020年永久基本農田保護麵積不低於15.46億畝。大規模推進高標準農田建設,確保到2022年建成10億畝高標準農田,所有高標準農田實現統一上圖入庫,形成完善的管護監督和考核機製。加快將糧食生產功能區和重要農產品生產保護區細化落實到具體地塊,實現精準化管理。加強農田水利基礎設施建設,實施耕地質量保護和提升行動,到2022年農田有效灌溉麵積達到10.4億畝,耕地質量平均提升0.5個等級(別)以上。
第三節 提升農業裝備和信息化水平
推進我國農機裝備和農業機械化轉型升級,加快高端農機裝備和丘陵山區、果菜茶生產、畜禽水產養殖等農機裝備的生產研發、推廣應用,提升漁業船舶裝備水平。促進農機農藝融合,積極推進作物品種、栽培技術和機械裝備集成配套,加快主要作物生產全程機械化,提高農機裝備智能化水平。加強農業信息化建設,積極推進信息進村入戶,鼓勵互聯網企業建立產銷銜接的農業服務平台,加強農業信息監測預警和發布,提高農業綜合信息服務水平。大力發展數字農業,實施智慧農業工程和“互聯網+”現代農業行動,鼓勵對農業生產進行數字化改造,加強農業遙感、物聯網應用,提高農業精準化水平。發展智慧氣象,提升氣象為農服務能力。

圖表:專欄2 農業綜合生產能力提升重大工程 新華社發
第十二章 加快農業轉型升級
按照建設現代化經濟體係的要求,加快農業結構調整步伐,著力推動農業由增產導向轉向提質導向,提高農業供給體係的整體質量和效率,加快實現由農業大國向農業強國轉變。
第一節 優化農業生產力布局
以全國主體功能區劃確定的農產品主產區為主體,立足各地農業資源稟賦和比較優勢,構建優勢區域布局和專業化生產格局,打造農業優化發展區和農業現代化先行區。東北地區重點提升糧食生產能力,依托“大糧倉”打造糧肉奶綜合供應基地。華北地區著力穩定糧油和蔬菜、畜產品生產保障能力,發展節水型農業。長江中下遊地區切實穩定糧油生產能力,優化水網地帶生豬養殖布局,大力發展名優水產品生產。華南地區加快發展現代畜禽水產和特色園藝產品,發展具有出口優勢的水產品養殖。西北、西南地區和北方農牧交錯區加快調整產品結構,限製資源消耗大的產業規模,壯大區域特色產業。青海、西藏等生態脆弱區域堅持保護優先、限製開發,發展高原特色農牧業。
第二節 推進農業結構調整
加快發展糧經飼統籌、種養加一體、農牧漁結合的現代農業,促進農業結構不斷優化升級。統籌調整種植業生產結構,穩定水稻、小麥生產,有序調減非優勢區籽粒玉米,進一步擴大大豆生產規模,鞏固主產區棉油糖膠生產,確保一定的自給水平。大力發展優質飼料牧草,合理利用退耕地、南方草山草坡和冬閑田拓展飼草發展空間。推進畜牧業區域布局調整,合理布局規模化養殖場,大力發展種養結合循環農業,促進養殖廢棄物就近資源化利用。優化畜牧業生產結構,大力發展草食畜牧業,做大做強民族奶業。加強漁港經濟區建設,推進漁港漁區振興。合理確定內陸水域養殖規模,發展集約化、工廠化水產養殖和深遠海養殖,降低江河湖泊和近海漁業捕撈強度,規範有序發展遠洋漁業。
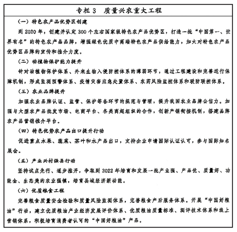
第三節 壯大特色優勢產業
以各地資源稟賦和獨特的曆史文化為基礎,有序開發優勢特色資源,做大做強優勢特色產業。創建特色鮮明、優勢集聚、市場競爭力強的特色農產品優勢區,支持特色農產品優勢區建設標準化生產基地、加工基地、倉儲物流基地,完善科技支撐體係、品牌與市場營銷體係、質量控製體係,建立利益聯結緊密的建設運行機製,形成特色農業產業集群。按照與國際標準接軌的目標,支持建立生產精細化管理與產品品質控製體係,采用國際通行的良好農業規範,塑造現代頂級農產品品牌。實施產業興村強縣行動,培育農業產業強鎮,打造一鄉一業、一村一品的發展格局。
第四節 保障農產品質量安全
實施食品安全戰略,加快完善農產品質量和食品安全標準、監管體係,加快建立農產品質量分級及產地準出、市場準入製度。完善農獸藥殘留限量標準體係,推進農產品生產投入品使用規範化。建立健全農產品質量安全風險評估、監測預警和應急處置機製。實施動植物保護能力提升工程,實現全國動植物檢疫防疫聯防聯控。完善農產品認證體係和農產品質量安全監管追溯係統,著力提高基層監管能力。落實生產經營者主體責任,強化農產品生產經營者的質量安全意識。建立農資和農產品生產企業信用信息係統,對失信市場主體開展聯合懲戒。
第五節 培育提升農業品牌
實施農業品牌提升行動,加快形成以區域公用品牌、企業品牌、大宗農產品品牌、特色農產品品牌為核心的農業品牌格局。推進區域農產品公共品牌建設,擦亮老品牌,塑強新品牌,引入現代要素改造提升傳統名優品牌,努力打造一批國際知名的農業品牌和國際品牌展會。做好品牌宣傳推介,借助農產品博覽會、展銷會等渠道,充分利用電商、“互聯網+”等新興手段,加強品牌市場營銷。加強農產品商標及地理標誌商標的注冊和保護,構建我國農產品品牌保護體係,打擊各種冒用、濫用公用品牌行為,建立區域公用品牌的授權使用機製以及品牌危機預警、風險規避和緊急事件應對機製。
第六節 構建農業對外開放新格局
建立健全農產品貿易政策體係。實施特色優勢農產品出口提升行動,擴大高附加值農產品出口。積極參與全球糧農治理。加強與“一帶一路”沿線國家合作,積極支持有條件的農業企業走出去。建立農業對外合作公共信息服務平台和信用評價體係。放寬農業外資準入,促進引資引技引智相結合。

圖表:專欄3 質量興農重大工程 新華社發
第十三章 建立現代農業經營體係
堅持家庭經營在農業中的基礎性地位,構建家庭經營、集體經營、合作經營、企業經營等共同發展的新型農業經營體係,發展多種形式適度規模經營,發展壯大農村集體經濟,提高農業的集約化、專業化、組織化、社會化水平,有效帶動小農戶發展。
第一節 鞏固和完善農村基本經營製度
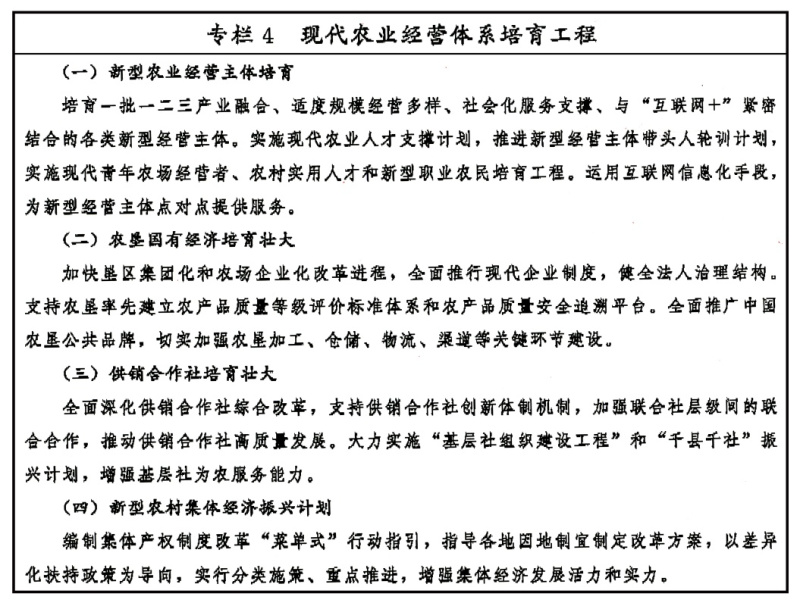
落實農村土地承包關係穩定並長久不變政策,銜接落實好第二輪土地承包到期後再延長30年的政策,讓農民吃上長效“定心丸”。全麵完成土地承包經營權確權登記頒證工作,完善農村承包地“三權分置”製度,在依法保護集體所有權和農戶承包權前提下,平等保護土地經營權。建立農村產權交易平台,加強土地經營權流轉和規模經營的管理服務。加強農用地用途管製。完善集體林權製度,引導規範有序流轉,鼓勵發展家庭林場、股份合作林場。發展壯大農墾國有農業經濟,培育一批具有國際競爭力的農墾企業集團。
第二節 壯大新型農業經營主體
實施新型農業經營主體培育工程,鼓勵通過多種形式開展適度規模經營。培育發展家庭農場,提升農民專業合作社規範化水平,鼓勵發展農民專業合作社聯合社。不斷壯大農林產業化龍頭企業,鼓勵建立現代企業製度。鼓勵工商資本到農村投資適合產業化、規模化經營的農業項目,提供區域性、係統性解決方案,與當地農戶形成互惠共贏的產業共同體。加快建立新型經營主體支持政策體係和信用評價體係,落實財政、稅收、土地、信貸、保險等支持政策,擴大新型經營主體承擔涉農項目規模。
第三節 發展新型農村集體經濟
深入推進農村集體產權製度改革,推動資源變資產、資金變股金、農民變股東,發展多種形式的股份合作。完善農民對集體資產股份的占有、收益、有償退出及抵押、擔保、繼承等權能和管理辦法。研究製定農村集體經濟組織法,充實農村集體產權權能。鼓勵經濟實力強的農村集體組織輻射帶動周邊村莊共同發展。發揮村黨組織對集體經濟組織的領導核心作用,防止內部少數人控製和外部資本侵占集體資產。
第四節 促進小農戶生產和現代農業發展有機銜接
改善小農戶生產設施條件,提高個體農戶抵禦自然風險能力。發展多樣化的聯合與合作,提升小農戶組織化程度。鼓勵新型經營主體與小農戶建立契約型、股權型利益聯結機製,帶動小農戶專業化生產,提高小農戶自我發展能力。健全農業社會化服務體係,大力培育新型服務主體,加快發展“一站式”農業生產性服務業。加強工商企業租賃農戶承包地的用途監管和風險防範,健全資格審查、項目審核、風險保障金製度,維護小農戶權益。

圖表:專欄4 現代農業經營體係培育工程 新華社發
第十四章 強化農業科技支撐
深入實施創新驅動發展戰略,加快農業科技進步,提高農業科技自主創新水平、成果轉化水平,為農業發展拓展新空間、增添新動能,引領支撐農業轉型升級和提質增效。
第一節 提升農業科技創新水平
培育符合現代農業發展要求的創新主體,建立健全各類創新主體協調互動和創新要素高效配置的國家農業科技創新體係。強化農業基礎研究,實現前瞻性基礎研究和原創性重大成果突破。加強種業創新、現代食品、農機裝備、農業汙染防治、農村環境整治等方麵的科研工作。深化農業科技體製改革,改進科研項目評審、人才評價和機構評估工作,建立差別化評價製度。深入實施現代種業提升工程,開展良種重大科研聯合攻關,培育具有國際競爭力的種業龍頭企業,推動建設種業科技強國。
第二節 打造農業科技創新平台基地
建設國家農業高新技術產業示範區、國家農業科技園區、省級農業科技園區,吸引更多的農業高新技術企業到科技園區落戶,培育國際領先的農業高新技術企業,形成具有國際競爭力的農業高新技術產業。新建一批科技創新聯盟,支持農業高新技術企業建立高水平研發機構。利用現有資源建設農業領域國家技術創新中心,加強重大共性關鍵技術和產品研發與應用示範。建設農業科技資源開放共享與服務平台,充分發揮重要公共科技資源優勢,推動麵向科技界開放共享,整合和完善科技資源共享服務平台。
第三節 加快農業科技成果轉化應用
鼓勵高校、科研院所建立一批專業化的技術轉移機構和麵向企業的技術服務網絡,通過研發合作、技術轉讓、技術許可、作價投資等多種形式,實現科技成果市場價值。健全省市縣三級科技成果轉化工作網絡,支持地方大力發展技術交易市場。麵向綠色興農重大需求,加大綠色技術供給,加強集成應用和示範推廣。健全基層農業技術推廣體係,創新公益性農技推廣服務方式,支持各類社會力量參與農技推廣,全麵實施農技推廣服務特聘計劃,加強農業重大技術協同推廣。健全農業科技領域分配政策,落實科研成果轉化及農業科技創新激勵相關政策。

圖表:專欄5 農業科技創新支撐重大工程 新華社發
第十五章 完善農業支持保護製度
以提升農業質量效益和競爭力為目標,強化綠色生態導向,創新完善政策工具和手段,加快建立新型農業支持保護政策體係。
第一節 加大支農投入力度
建立健全國家農業投入增長機製,政府固定資產投資繼續向農業傾斜,優化投入結構,實施一批打基礎、管長遠、影響全局的重大工程,加快改變農業基礎設施薄弱狀況。建立以綠色生態為導向的農業補貼製度,提高農業補貼政策的指向性和精準性。落實和完善對農民直接補貼製度。完善糧食主產區利益補償機製。繼續支持糧改飼、糧豆輪作和畜禽水產標準化健康養殖,改革完善漁業油價補貼政策。完善農機購置補貼政策,鼓勵對綠色農業發展機具、高性能機具以及保證糧食等主要農產品生產機具實行敞開補貼。
第二節 深化重要農產品收儲製度改革
深化玉米收儲製度改革,完善市場化收購加補貼機製。合理製定大豆補貼政策。完善稻穀、小麥最低收購價政策,增強政策靈活性和彈性,合理調整最低收購價水平,加快建立健全支持保護政策。深化國有糧食企業改革,培育壯大骨幹糧食企業,引導多元市場主體入市收購,防止出現賣糧難。深化棉花目標價格改革,研究完善食糖(糖料)、油料支持政策,促進價格合理形成,激發企業活力,提高國內產業競爭力。
第三節 提高農業風險保障能力
完善農業保險政策體係,設計多層次、可選擇、不同保障水平的保險產品。積極開發適應新型農業經營主體需求的保險品種,探索開展水稻、小麥、玉米三大主糧作物完全成本保險和收入保險試點,鼓勵開展天氣指數保險、價格指數保險、貸款保證保險等試點。健全農業保險大災風險分散機製。發展農產品期權期貨市場,擴大“保險+期貨”試點,探索“訂單農業+保險+期貨(權)”試點。健全國門生物安全查驗機製,推進口岸動植物檢疫規範化建設。強化邊境管理,打擊農產品走私。完善農業風險管理和預警體係。
第五篇 發展壯大鄉村產業
以完善利益聯結機製為核心,以製度、技術和商業模式創新為動力,推進農村一二三產業交叉融合,加快發展根植於農業農村、由當地農民主辦、彰顯地域特色和鄉村價值的產業體係,推動鄉村產業全麵振興。
第十六章 推動農村產業深度融合
把握城鄉發展格局發生重要變化的機遇,培育農業農村新產業新業態,打造農村產業融合發展新載體新模式,推動要素跨界配置和產業有機融合,讓農村一二三產業在融合發展中同步升級、同步增值、同步受益。
第一節 發掘新功能新價值
順應城鄉居民消費拓展升級趨勢,結合各地資源稟賦,深入發掘農業農村的生態涵養、休閑觀光、文化體驗、健康養老等多種功能和多重價值。遵循市場規律,推動鄉村資源全域化整合、多元化增值,增強地方特色產品時代感和競爭力,形成新的消費熱點,增加鄉村生態產品和服務供給。實施農產品加工業提升行動,支持開展農產品生產加工、綜合利用關鍵技術研究與示範,推動初加工、精深加工、綜合利用加工和主食加工協調發展,實現農產品多層次、多環節轉化增值。
第二節 培育新產業新業態
深入實施電子商務進農村綜合示範,建設具有廣泛性的農村電子商務發展基礎設施,加快建立健全適應農產品電商發展的標準體係。研發綠色智能農產品供應鏈核心技術,加快培育農業現代供應鏈主體。加強農商互聯,密切產銷銜接,發展農超、農社、農企、農校等產銷對接的新型流通業態。實施休閑農業和鄉村旅遊精品工程,發展鄉村共享經濟等新業態,推動科技、人文等元素融入農業。強化農業生產性服務業對現代農業產業鏈的引領支撐作用,構建全程覆蓋、區域集成、配套完備的新型農業社會化服務體係。清理規範製約農業農村新產業新業態發展的行政審批事項。著力優化農村消費環境,不斷優化農村消費結構,提升農村消費層次。
第三節 打造新載體新模式
依托現代農業產業園、農業科技園區、農產品加工園、農村產業融合發展示範園等,打造農村產業融合發展的平台載體,促進農業內部融合、延伸農業產業鏈、拓展農業多種功能、發展農業新型業態等多模式融合發展。加快培育農商產業聯盟、農業產業化聯合體等新型產業鏈主體,打造一批產加銷一體的全產業鏈企業集群。推進農業循環經濟試點示範和田園綜合體試點建設。加快培育一批“農字號”特色小鎮,在有條件的地區建設培育特色商貿小鎮,推動農村產業發展與新型城鎮化相結合。
第十七章 完善緊密型利益聯結機製
始終堅持把農民更多分享增值收益作為基本出發點,著力增強農民參與融合能力,創新收益分享模式,健全聯農帶農有效激勵機製,讓農民更多分享產業融合發展的增值收益。
第一節 提高農民參與程度
鼓勵農民以土地、林權、資金、勞動、技術、產品為紐帶,開展多種形式的合作與聯合,依法組建農民專業合作社聯合社,強化農民作為市場主體的平等地位。引導農村集體經濟組織挖掘集體土地、房屋、設施等資源和資產潛力,依法通過股份製、合作製、股份合作製、租賃等形式,積極參與產業融合發展。積極培育社會化服務組織,加強農技指導、信用評價、保險推廣、市場預測、產品營銷等服務,為農民參與產業融合創造良好條件。
第二節 創新收益分享模式
加快推廣“訂單收購+分紅”、“土地流轉+優先雇用+社會保障”、“農民入股+保底收益+按股分紅”等多種利益聯結方式,讓農戶分享加工、銷售環節收益。鼓勵行業協會或龍頭企業與合作社、家庭農場、普通農戶等組織共同營銷,開展農產品銷售推介和品牌運作,讓農戶更多分享產業鏈增值收益。鼓勵農業產業化龍頭企業通過設立風險資金、為農戶提供信貸擔保、領辦或參辦農民合作組織等多種形式,與農民建立穩定的訂單和契約關係。完善涉農股份合作製企業利潤分配機製,明確資本參與利潤分配比例上限。
第三節 強化政策扶持引導
更好發揮政府扶持資金作用,強化龍頭企業、合作組織聯農帶農激勵機製,探索將新型農業經營主體帶動農戶數量和成效作為安排財政支持資金的重要參考依據。以土地、林權為基礎的各種形式合作,凡是享受財政投入或政策支持的承包經營者均應成為股東方。鼓勵將符合條件的財政資金特別是扶貧資金量化到農村集體經濟組織和農戶後,以自願入股方式投入新型農業經營主體,對農戶土地經營權入股部分采取特殊保護,探索實行農民負盈不負虧的分配機製。
第十八章 激發農村創新創業活力
堅持市場化方向,優化農村創新創業環境,放開搞活農村經濟,合理引導工商資本下鄉,推動鄉村大眾創業萬眾創新,培育新動能。
第一節 培育壯大創新創業群體
推進產學研合作,加強科研機構、高校、企業、返鄉下鄉人員等主體協同,推動農村創新創業群體更加多元。培育以企業為主導的農業產業技術創新戰略聯盟,加速資金、技術和服務擴散,帶動和支持返鄉創業人員依托相關產業鏈創業發展。整合政府、企業、社會等多方資源,推動政策、技術、資本等各類要素向農村創新創業集聚。鼓勵農民就地創業、返鄉創業,加大各方資源支持本地農民興業創業力度。深入推行科技特派員製度,引導科技、信息、資金、管理等現代生產要素向鄉村集聚。
第二節 完善創新創業服務體係
發展多種形式的創新創業支撐服務平台,健全服務功能,開展政策、資金、法律、知識產權、財務、商標等專業化服務。建立農村創新創業園區(基地),鼓勵農業企業建立創新創業實訓基地。鼓勵有條件的縣級政府設立“綠色通道”,為返鄉下鄉人員創新創業提供便利服務。建設一批眾創空間、“星創天地”,降低創業門檻。依托基層就業和社會保障服務平台,做好返鄉人員創業服務、社保關係轉移接續等工作。
第三節 建立創新創業激勵機製
加快將現有支持“雙創”相關財政政策措施向返鄉下鄉人員創新創業拓展,把返鄉下鄉人員開展農業適度規模經營所需貸款按規定納入全國農業信貸擔保體係支持範圍。適當放寬返鄉創業園用電用水用地標準,吸引更多返鄉人員入園創業。各地年度新增建設用地計劃指標,要確定一定比例用於支持農村新產業新業態發展。落實好減稅降費政策,支持農村創新創業。

圖表:專欄6 構建鄉村產業體係重大工程 新華社發
第六篇 建設生態宜居的美麗鄉村
牢固樹立和踐行綠水青山就是金山銀山的理念,堅持尊重自然、順應自然、保護自然,統籌山水林田湖草係統治理,加快轉變生產生活方式,推動鄉村生態振興,建設生活環境整潔優美、生態係統穩定健康、人與自然和諧共生的生態宜居美麗鄉村。
第十九章 推進農業綠色發展
以生態環境友好和資源永續利用為導向,推動形成農業綠色生產方式,實現投入品減量化、生產清潔化、廢棄物資源化、產業模式生態化,提高農業可持續發展能力。
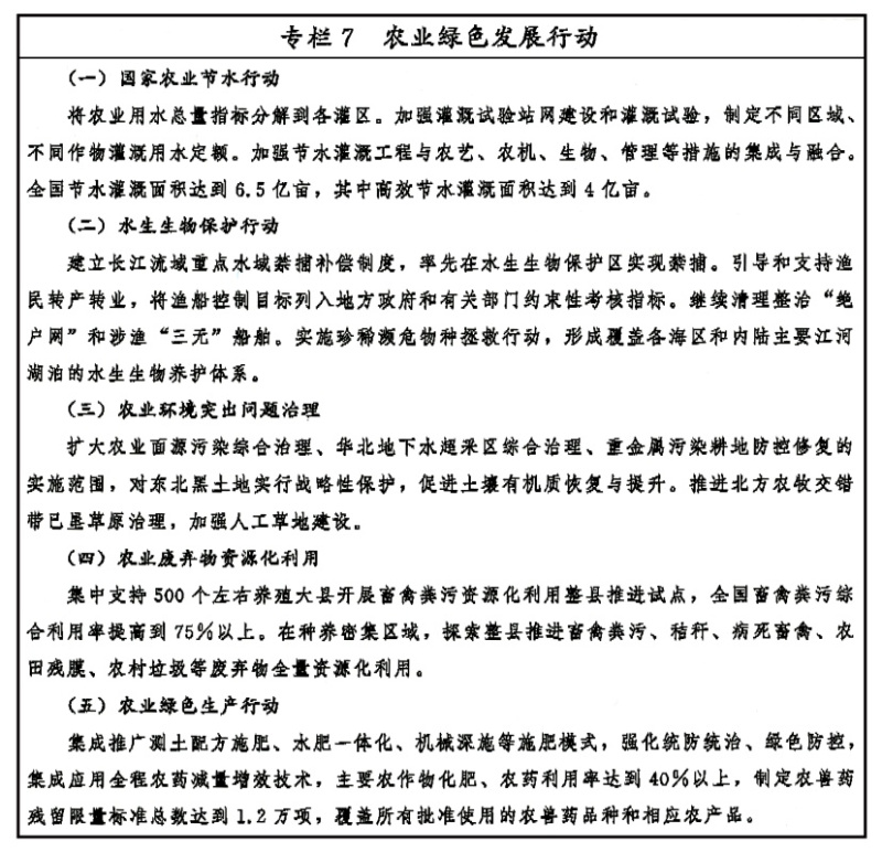
第一節 強化資源保護與節約利用
實施國家農業節水行動,建設節水型鄉村。深入推進農業灌溉用水總量控製和定額管理,建立健全農業節水長效機製和政策體係。逐步明晰農業水權,推進農業水價綜合改革,建立精準補貼和節水獎勵機製。嚴格控製未利用地開墾,落實和完善耕地占補平衡製度。實施農用地分類管理,切實加大優先保護類耕地保護力度。降低耕地開發利用強度,擴大輪作休耕製度試點,製定輪作休耕規劃。全麵普查動植物種質資源,推進種質資源收集保存、鑒定和利用。強化漁業資源管控與養護,實施海洋漁業資源總量管理、海洋漁船“雙控”和休禁漁製度,科學劃定江河湖海限捕、禁捕區域,建設水生生物保護區、海洋牧場。
第二節 推進農業清潔生產
加強農業投入品規範化管理,健全投入品追溯係統,推進化肥農藥減量施用,完善農藥風險評估技術標準體係,嚴格飼料質量安全管理。加快推進種養循環一體化,建立農村有機廢棄物收集、轉化、利用網絡體係,推進農林產品加工剩餘物資源化利用,深入實施秸稈禁燒製度和綜合利用,開展整縣推進畜禽糞汙資源化利用試點。推進廢舊地膜和包裝廢棄物等回收處理。推行水產健康養殖,加大近海灘塗養殖環境治理力度,嚴格控製河流湖庫、近岸海域投餌網箱養殖。探索農林牧漁融合循環發展模式,修複和完善生態廊道,恢複田間生物群落和生態鏈,建設健康穩定田園生態係統。
第三節 集中治理農業環境突出問題
深入實施土壤汙染防治行動計劃,開展土壤汙染狀況詳查,積極推進重金屬汙染耕地等受汙染耕地分類管理和安全利用,有序推進治理與修複。加強重有色金屬礦區汙染綜合整治。加強農業麵源汙染綜合防治。加大地下水超采治理,控製地下水漏鬥區、地表水過度利用區用水總量。嚴格工業和城鎮汙染處理、達標排放,建立監測體係,強化經常性執法監管製度建設,推動環境監測、執法向農村延伸,嚴禁未經達標處理的城鎮汙水和其他汙染物進入農業農村。

圖表:專欄7 農業綠色發展行動 新華社發
第二十章 持續改善農村人居環境
以建設美麗宜居村莊為導向,以農村垃圾、汙水治理和村容村貌提升為主攻方向,開展農村人居環境整治行動,全麵提升農村人居環境質量。
第一節 加快補齊突出短板
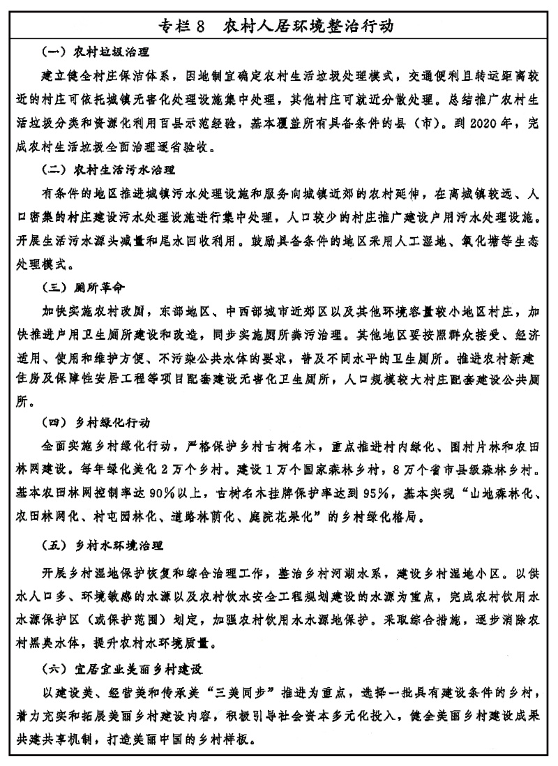
推進農村生活垃圾治理,建立健全符合農村實際、方式多樣的生活垃圾收運處置體係,有條件的地區推行垃圾就地分類和資源化利用。開展非正規垃圾堆放點排查整治。實施“廁所革命”,結合各地實際普及不同類型的衛生廁所,推進廁所糞汙無害化處理和資源化利用。梯次推進農村生活汙水治理,有條件的地區推動城鎮汙水管網向周邊村莊延伸覆蓋。逐步消除農村黑臭水體,加強農村飲用水水源地保護。
第二節 著力提升村容村貌
科學規劃村莊建築布局,大力提升農房設計水平,突出鄉土特色和地域民族特點。加快推進通村組道路、入戶道路建設,基本解決村內道路泥濘、村民出行不便等問題。全麵推進鄉村綠化,建設具有鄉村特色的綠化景觀。完善村莊公共照明設施。整治公共空間和庭院環境,消除私搭亂建、亂堆亂放。繼續推進城鄉環境衛生整潔行動,加大衛生鄉鎮創建工作力度。鼓勵具備條件的地區集中連片建設生態宜居的美麗鄉村,綜合提升田水路林村風貌,促進村莊形態與自然環境相得益彰。
第三節 建立健全整治長效機製
全麵完成縣域鄉村建設規劃編製或修編,推進實用性村莊規劃編製實施,加強鄉村建設規劃許可管理。建立農村人居環境建設和管護長效機製,發揮村民主體作用,鼓勵專業化、市場化建設和運行管護。推行環境治理依效付費製度,健全服務績效評價考核機製。探索建立垃圾汙水處理農戶付費製度,完善財政補貼和農戶付費合理分擔機製。依法簡化農村人居環境整治建設項目審批程序和招投標程序。完善農村人居環境標準體係。

圖表:專欄8 農村人居環境整治行動 新華社發
第二十一章 加強鄉村生態保護與修複
大力實施鄉村生態保護與修複重大工程,完善重要生態係統保護製度,促進鄉村生產生活環境穩步改善,自然生態係統功能和穩定性全麵提升,生態產品供給能力進一步增強。
第一節 實施重要生態係統保護和修複重大工程
統籌山水林田湖草係統治理,優化生態安全屏障體係。大力實施大規模國土綠化行動,全麵建設三北、長江等重點防護林體係,擴大退耕還林還草,鞏固退耕還林還草成果,推動森林質量精準提升,加強有害生物防治。穩定擴大退牧還草實施範圍,繼續推進草原防災減災、鼠蟲草害防治、嚴重退化沙化草原治理等工程。保護和恢複鄉村河湖、濕地生態係統,積極開展農村水生態修複,連通河湖水係,恢複河塘行蓄能力,推進退田還湖還濕、退圩退垸還湖。大力推進荒漠化、石漠化、水土流失綜合治理,實施生態清潔小流域建設,推進綠色小水電改造。加快國土綜合整治,實施農村土地綜合整治重大行動,推進農用地和低效建設用地整理以及曆史遺留損毀土地複墾。加強礦產資源開發集中地區特別是重有色金屬礦區地質環境和生態修複,以及損毀山體、礦山廢棄地修複。加快近岸海域綜合治理,實施藍色海灣整治行動和自然岸線修複。實施生物多樣性保護重大工程,提升各類重要保護地保護管理能力。加強野生動植物保護,強化外來入侵物種風險評估、監測預警與綜合防控。開展重大生態修複工程氣象保障服務,探索實施生態修複型人工增雨工程。
第二節 健全重要生態係統保護製度
完善天然林和公益林保護製度,進一步細化各類森林和林地的管控措施或經營製度。完善草原生態監管和定期調查製度,嚴格實施草原禁牧和草畜平衡製度,全麵落實草原經營者生態保護主體責任。完善荒漠生態保護製度,加強沙區天然植被和綠洲保護。全麵推行河長製湖長製,鼓勵將河長湖長體係延伸至村一級。推進河湖飲用水水源保護區劃定和立界工作,加強對水源涵養區、蓄洪滯澇區、濱河濱湖帶的保護。嚴格落實自然保護區、風景名勝區、地質遺跡等各類保護地保護製度,支持有條件的地方結合國家公園體製試點,探索對居住在核心區域的農牧民實施生態搬遷試點。
第三節 健全生態保護補償機製
加大重點生態功能區轉移支付力度,建立省以下生態保護補償資金投入機製。完善重點領域生態保護補償機製,鼓勵地方因地製宜探索通過贖買、租賃、置換、協議、混合所有製等方式加強重點區位森林保護,落實草原生態保護補助獎勵政策,建立長江流域重點水域禁捕補償製度,鼓勵各地建立流域上下遊等橫向補償機製。推動市場化多元化生態補償,建立健全用水權、排汙權、碳排放權交易製度,形成森林、草原、濕地等生態修複工程參與碳匯交易的有效途徑,探索實物補償、服務補償、設施補償、對口支援、幹部支持、共建園區、飛地經濟等方式,提高補償的針對性。
第四節 發揮自然資源多重效益
大力發展生態旅遊、生態種養等產業,打造鄉村生態產業鏈。進一步盤活森林、草原、濕地等自然資源,允許集體經濟組織靈活利用現有生產服務設施用地開展相關經營活動。鼓勵各類社會主體參與生態保護修複,對集中連片開展生態修複達到一定規模的經營主體,允許在符合土地管理法律法規和土地利用總體規劃、依法辦理建設用地審批手續、堅持節約集約用地的前提下,利用1-3%治理麵積從事旅遊、康養、體育、設施農業等產業開發。深化集體林權製度改革,全麵開展森林經營方案編製工作,擴大商品林經營自主權,鼓勵多種形式的適度規模經營,支持開展林權收儲擔保服務。完善生態資源管護機製,設立生態管護員工作崗位,鼓勵當地群眾參與生態管護和管理服務。進一步健全自然資源有償使用製度,研究探索生態資源價值評估方法並開展試點。

圖表:專欄9 鄉村生態保護與修複重大工程 新華社發
第七篇 繁榮發展鄉村文化
堅持以社會主義核心價值觀為引領,以傳承發展中華優秀傳統文化為核心,以鄉村公共文化服務體係建設為載體,培育文明鄉風、良好家風、淳樸民風,推動鄉村文化振興,建設鄰裏守望、誠信重禮、勤儉節約的文明鄉村。
第二十二章 加強農村思想道德建設
持續推進農村精神文明建設,提升農民精神風貌,倡導科學文明生活,不斷提高鄉村社會文明程度。
第一節 踐行社會主義核心價值觀
堅持教育引導、實踐養成、製度保障三管齊下,采取符合農村特點的方式方法和載體,深化中國特色社會主義和中國夢宣傳教育,大力弘揚民族精神和時代精神。加強愛國主義、集體主義、社會主義教育,深化民族團結進步教育。注重典型示範,深入實施時代新人培育工程,推出一批新時代農民的先進模範人物。把社會主義核心價值觀融入法治建設,推動公正文明執法司法,彰顯社會主流價值。強化公共政策價值導向,探索建立重大公共政策道德風險評估和糾偏機製。
第二節 鞏固農村思想文化陣地
推動基層黨組織、基層單位、農村社區有針對性地加強農村群眾性思想政治工作。加強對農村社會熱點難點問題的應對解讀,合理引導社會預期。健全人文關懷和心理疏導機製,培育自尊自信、理性平和、積極向上的農村社會心態。深化文明村鎮創建活動,進一步提高縣級及以上文明村和文明鄉鎮的占比。廣泛開展星級文明戶、文明家庭等群眾性精神文明創建活動。深入開展“掃黃打非”進基層。重視發揮社區教育作用,做好家庭教育,傳承良好家風家訓。完善文化科技衛生“三下鄉”長效機製。
第三節 倡導誠信道德規範
深入實施公民道德建設工程,推進社會公德、職業道德、家庭美德、個人品德建設。推進誠信建設,強化農民的社會責任意識、規則意識、集體意識和主人翁意識。建立健全農村信用體係,完善守信激勵和失信懲戒機製。弘揚勞動最光榮、勞動者最偉大的觀念。弘揚中華孝道,強化孝敬父母、尊敬長輩的社會風尚。廣泛開展好媳婦、好兒女、好公婆等評選表彰活動,開展尋找最美鄉村教師、醫生、村官、人民調解員等活動。深入宣傳道德模範、身邊好人的典型事跡,建立健全先進模範發揮作用的長效機製。
第二十三章 弘揚中華優秀傳統文化
立足鄉村文明,吸取城市文明及外來文化優秀成果,在保護傳承的基礎上,創造性轉化、創新性發展,不斷賦予時代內涵、豐富表現形式,為增強文化自信提供優質載體。
第一節 保護利用鄉村傳統文化
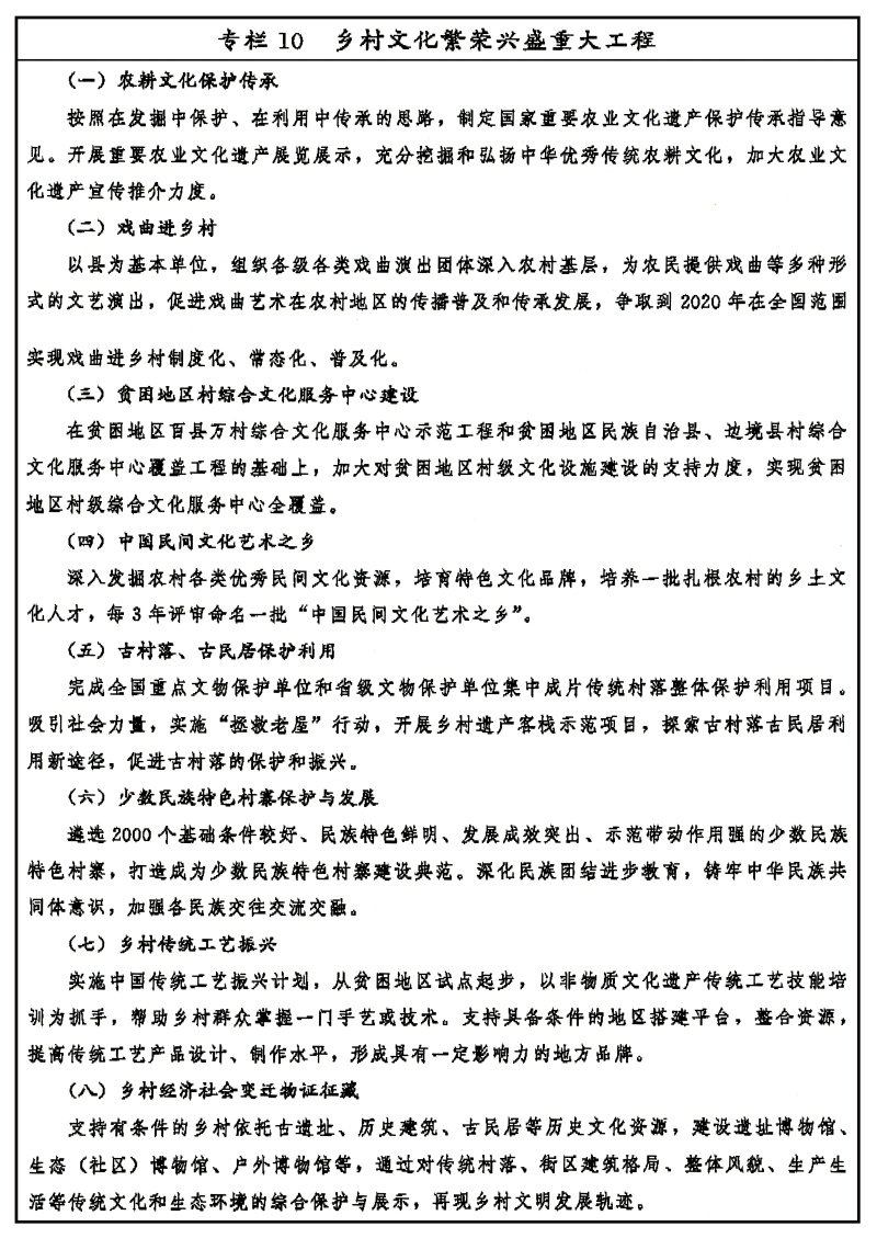
實施農耕文化傳承保護工程,深入挖掘農耕文化中蘊含的優秀思想觀念、人文精神、道德規範,充分發揮其在凝聚人心、教化群眾、淳化民風中的重要作用。劃定鄉村建設的曆史文化保護線,保護好文物古跡、傳統村落、民族村寨、傳統建築、農業遺跡、灌溉工程遺產。傳承傳統建築文化,使曆史記憶、地域特色、民族特點融入鄉村建設與維護。支持農村地區優秀戲曲曲藝、少數民族文化、民間文化等傳承發展。完善非物質文化遺產保護製度,實施非物質文化遺產傳承發展工程。實施鄉村經濟社會變遷物證征藏工程,鼓勵鄉村史誌修編。
第二節 重塑鄉村文化生態
緊密結合特色小鎮、美麗鄉村建設,深入挖掘鄉村特色文化符號,盤活地方和民族特色文化資源,走特色化、差異化發展之路。以形神兼備為導向,保護鄉村原有建築風貌和村落格局,把民族民間文化元素融入鄉村建設,深挖曆史古韻,弘揚人文之美,重塑詩意閑適的人文環境和田綠草青的居住環境,重現原生田園風光和原本鄉情鄉愁。引導企業家、文化工作者、退休人員、文化誌願者等投身鄉村文化建設,豐富農村文化業態。
第三節 發展鄉村特色文化產業
加強規劃引導、典型示範,挖掘培養鄉土文化本土人才,建設一批特色鮮明、優勢突出的農耕文化產業展示區,打造一批特色文化產業鄉鎮、文化產業特色村和文化產業群。大力推動農村地區實施傳統工藝振興計劃,培育形成具有民族和地域特色的傳統工藝產品,促進傳統工藝提高品質、形成品牌、帶動就業。積極開發傳統節日文化用品和武術、戲曲、舞龍、舞獅、鑼鼓等民間藝術、民俗表演項目,促進文化資源與現代消費需求有效對接。推動文化、旅遊與其他產業深度融合、創新發展。
第二十四章 豐富鄉村文化生活
推動城鄉公共文化服務體係融合發展,增加優秀鄉村文化產品和服務供給,活躍繁榮農村文化市場,為廣大農民提供高質量的精神營養。
第一節 健全公共文化服務體係
按照有標準、有網絡、有內容、有人才的要求,健全鄉村公共文化服務體係。推動縣級圖書館、文化館總分館製,發揮縣級公共文化機構輻射作用,加強基層綜合性文化服務中心建設,實現鄉村兩級公共文化服務全覆蓋,提升服務效能。完善農村新聞出版廣播電視公共服務覆蓋體係,推進數字廣播電視戶戶通,探索農村電影放映的新方法新模式,推進農家書屋延伸服務和提質增效。繼續實施公共數字文化工程,積極發揮新媒體作用,使農民群眾能便捷獲取優質數字文化資源。完善鄉村公共體育服務體係,推動村健身設施全覆蓋。
第二節 增加公共文化產品和服務供給
深入推進文化惠民,為農村地區提供更多更好的公共文化產品和服務。建立農民群眾文化需求反饋機製,推動政府向社會購買公共文化服務,開展“菜單式”、“訂單式”服務。加強公共文化服務品牌建設,推動形成具有鮮明特色和社會影響力的農村公共文化服務項目。開展文化結對幫扶。支持“三農”題材文藝創作生產,鼓勵文藝工作者推出反映農民生產生活尤其是鄉村振興實踐的優秀文藝作品。鼓勵各級文藝組織深入農村地區開展惠民演出活動。加強農村科普工作,推動全民閱讀進家庭、進農村,提高農民科學文化素養。
第三節 廣泛開展群眾文化活動
完善群眾文藝扶持機製,鼓勵農村地區自辦文化。培育挖掘鄉土文化本土人才,支持鄉村文化能人。加強基層文化隊伍培訓,培養一支懂文藝愛農村愛農民、專兼職相結合的農村文化工作隊伍。傳承和發展民族民間傳統體育,廣泛開展形式多樣的農民群眾性體育活動。鼓勵開展群眾性節日民俗活動,支持文化誌願者深入農村開展豐富多彩的文化誌願服務活動。活躍繁榮農村文化市場,推動農村文化市場轉型升級,加強農村文化市場監管。

圖表:專欄10 鄉村文化繁榮興盛重大工程 新華社發
第八篇 健全現代鄉村治理體係
把夯實基層基礎作為固本之策,建立健全黨委領導、政府負責、社會協同、公眾參與、法治保障的現代鄉村社會治理體製,推動鄉村組織振興,打造充滿活力、和諧有序的善治鄉村。
第二十五章 加強農村基層黨組織對鄉村振興的全麵領導
以農村基層黨組織建設為主線,突出政治功能,提升組織力,把農村基層黨組織建成宣傳黨的主張、貫徹黨的決定、領導基層治理、團結動員群眾、推動改革發展的堅強戰鬥堡壘。
第一節 健全以黨組織為核心的組織體係
堅持農村基層黨組織領導核心地位,大力推進村黨組織書記通過法定程序擔任村民委員會主任和集體經濟組織、農民合作組織負責人,推行村“兩委”班子成員交叉任職;提倡由非村民委員會成員的村黨組織班子成員或黨員擔任村務監督委員會主任;村民委員會成員、村民代表中黨員應當占一定比例。在以建製村為基本單元設置黨組織的基礎上,創新黨組織設置。推動農村基層黨組織和黨員在脫貧攻堅和鄉村振興中提高威信、提升影響。加強農村新型經濟組織和社會組織的黨建工作,引導其始終堅持為農民服務的正確方向。
第二節 加強農村基層黨組織帶頭人隊伍建設
實施村黨組織帶頭人整體優化提升行動。加大從本村致富能手、外出務工經商人員、本鄉本土大學畢業生、複員退伍軍人中培養選拔力度。以縣為單位,逐村摸排分析,對村黨組織書記集中調整優化,全麵實行縣級備案管理。健全從優秀村黨組織書記中選拔鄉鎮領導幹部、考錄鄉鎮公務員、招聘鄉鎮事業編製人員機製。通過本土人才回引、院校定向培養、縣鄉統籌招聘等渠道,每個村儲備一定數量的村級後備幹部。全麵向貧困村、軟弱渙散村和集體經濟薄弱村黨組織派出第一書記,建立長效機製。
第三節 加強農村黨員隊伍建設
加強農村黨員教育、管理、監督,推進“兩學一做”學習教育常態化製度化,教育引導廣大黨員自覺用習近平新時代中國特色社會主義思想武裝頭腦。嚴格黨的組織生活,全麵落實“三會一課”、主題黨日、談心談話、民主評議黨員、黨員聯係農戶等製度。加強農村流動黨員管理。注重發揮無職黨員作用。擴大黨內基層民主,推進黨務公開。加強黨內激勵關懷幫扶,定期走訪慰問農村老黨員、生活困難黨員,幫助解決實際困難。穩妥有序開展不合格黨員組織處置工作。加大在青年農民、外出務工人員、婦女中發展黨員力度。
第四節 強化農村基層黨組織建設責任與保障
推動全麵從嚴治黨向縱深發展、向基層延伸,嚴格落實各級黨委尤其是縣級黨委主體責任,進一步壓實縣鄉紀委監督責任,將抓黨建促脫貧攻堅、促鄉村振興情況作為每年市縣鄉黨委書記抓基層黨建述職評議考核的重要內容,納入巡視、巡察工作內容,作為領導班子綜合評價和選拔任用領導幹部的重要依據。堅持抓鄉促村,整鄉推進、整縣提升,加強基本組織、基本隊伍、基本製度、基本活動、基本保障建設,持續整頓軟弱渙散村黨組織。加強農村基層黨風廉政建設,強化農村基層幹部和黨員的日常教育管理監督,加強對《農村基層幹部廉潔履行職責若幹規定(試行)》執行情況的監督檢查,弘揚新風正氣,抵製歪風邪氣。充分發揮紀檢監察機關在督促相關職能部門抓好中央政策落實方麵的作用,加強對落實情況特別是涉農資金撥付、物資調配等工作的監督,開展扶貧領域腐敗和作風問題專項治理,嚴厲打擊農村基層黑惡勢力和涉黑涉惡腐敗及“保護傘”,嚴肅查處發生在惠農資金、征地拆遷、生態環保和農村“三資”管理領域的違紀違法問題,堅決糾正損害農民利益的行為,嚴厲整治群眾身邊腐敗問題。全麵執行以財政投入為主的穩定的村級組織運轉經費保障政策。滿懷熱情關心關愛農村基層幹部,政治上激勵、工作上支持、待遇上保障、心理上關懷。重視發現和樹立優秀農村基層幹部典型,彰顯榜樣力量。
第二十六章 促進自治法治德治有機結合
堅持自治為基、法治為本、德治為先,健全和創新村黨組織領導的充滿活力的村民自治機製,強化法律權威地位,以德治滋養法治、涵養自治,讓德治貫穿鄉村治理全過程。
第一節 深化村民自治實踐
加強農村群眾性自治組織建設。完善農村民主選舉、民主協商、民主決策、民主管理、民主監督製度。規範村民委員會等自治組織選舉辦法,健全民主決策程序。依托村民會議、村民代表會議、村民議事會、村民理事會等,形成民事民議、民事民辦、民事民管的多層次基層協商格局。創新村民議事形式,完善議事決策主體和程序,落實群眾知情權和決策權。全麵建立健全村務監督委員會,健全務實管用的村務監督機製,推行村級事務陽光工程。充分發揮自治章程、村規民約在農村基層治理中的獨特功能,弘揚公序良俗。繼續開展以村民小組或自然村為基本單元的村民自治試點工作。加強基層紀委監委對村民委員會的聯係和指導。
第二節 推進鄉村法治建設
深入開展“法律進鄉村”宣傳教育活動,提高農民法治素養,引導幹部群眾尊法學法守法用法。增強基層幹部法治觀念、法治為民意識,把政府各項涉農工作納入法治化軌道。維護村民委員會、農村集體經濟組織、農村合作經濟組織的特別法人地位和權利。深入推進綜合行政執法改革向基層延伸,創新監管方式,推動執法隊伍整合、執法力量下沉,提高執法能力和水平。加強鄉村人民調解組織建設,建立健全鄉村調解、縣市仲裁、司法保障的農村土地承包經營糾紛調處機製。健全農村公共法律服務體係,加強對農民的法律援助、司法救助和公益法律服務。深入開展法治縣(市、區)、民主法治示範村等法治創建活動,深化農村基層組織依法治理。
第三節 提升鄉村德治水平
深入挖掘鄉村熟人社會蘊含的道德規範,結合時代要求進行創新,強化道德教化作用,引導農民向上向善、孝老愛親、重義守信、勤儉持家。建立道德激勵約束機製,引導農民自我管理、自我教育、自我服務、自我提高,實現家庭和睦、鄰裏和諧、幹群融洽。積極發揮新鄉賢作用。深入推進移風易俗,開展專項文明行動,遏製大操大辦、相互攀比、“天價彩禮”、厚葬薄養等陳規陋習。加強無神論宣傳教育,抵製封建迷信活動。深化農村殯葬改革。
第四節 建設平安鄉村
健全落實社會治安綜合治理領導責任製,健全農村社會治安防控體係,推動社會治安防控力量下沉,加強農村群防群治隊伍建設。深入開展掃黑除惡專項鬥爭。依法加大對農村非法宗教、邪教活動打擊力度,嚴防境外滲透,繼續整治農村亂建宗教活動場所、濫塑宗教造像。完善縣鄉村三級綜治中心功能和運行機製。健全農村公共安全體係,持續開展農村安全隱患治理。加強農村警務、消防、安全生產工作,堅決遏製重特大安全事故。健全矛盾糾紛多元化解機製,深入排查化解各類矛盾糾紛,全麵推廣“楓橋經驗”,做到小事不出村、大事不出鄉(鎮)。落實鄉鎮政府農村道路交通安全監督管理責任,探索實施“路長製”。探索以網格化管理為抓手,推動基層服務和管理精細化精準化。推進農村“雪亮工程”建設。
第二十七章 夯實基層政權
科學設置鄉鎮機構,構建簡約高效的基層管理體製,健全農村基層服務體係,夯實鄉村治理基礎。
第一節 加強基層政權建設
麵向服務人民群眾合理設置基層政權機構、調配人力資源,不簡單照搬上級機關設置模式。根據工作需要,整合基層審批、服務、執法等方麵力量,統籌機構編製資源,整合相關職能設立綜合性機構,實行扁平化和網格化管理。推動鄉村治理重心下移,盡可能把資源、服務、管理下放到基層。加強鄉鎮領導班子建設,有計劃地選派省市縣機關部門有發展潛力的年輕幹部到鄉鎮任職。加大從優秀選調生、鄉鎮事業編製人員、優秀村幹部、大學生村官中選拔鄉鎮領導班子成員力度。加強邊境地區、民族地區農村基層政權建設相關工作。
第二節 創新基層管理體製機製
明確縣鄉財政事權和支出責任劃分,改進鄉鎮財政預算管理製度。推進鄉鎮協商製度化、規範化建設,創新聯係服務群眾工作方法。推進直接服務民生的公共事業部門改革,改進服務方式,最大限度方便群眾。推動鄉鎮政務服務事項一窗式辦理、部門信息係統一平台整合、社會服務管理大數據一口徑匯集,不斷提高鄉村治理智能化水平。健全監督體係,規範鄉鎮管理行為。改革創新考評體係,強化以群眾滿意度為重點的考核導向。嚴格控製對鄉鎮設立不切實際的“一票否決”事項。
第三節 健全農村基層服務體係
製定基層政府在村(農村社區)治理方麵的權責清單,推進農村基層服務規範化標準化。整合優化公共服務和行政審批職責,打造“一門式辦理”、“一站式服務”的綜合服務平台。在村莊普遍建立網上服務站點,逐步形成完善的鄉村便民服務體係。大力培育服務性、公益性、互助性農村社會組織,積極發展農村社會工作和誌願服務。開展農村基層減負工作,集中清理對村級組織考核評比多、創建達標多、檢查督查多等突出問題。

圖表:專欄11 鄉村治理體係構建計劃 新華社發
第九篇 保障和改善農村民生
堅持人人盡責、人人享有,圍繞農民群眾最關心最直接最現實的利益問題,加快補齊農村民生短板,提高農村美好生活保障水平,讓農民群眾有更多實實在在的獲得感、幸福感、安全感。
第二十八章 加強農村基礎設施建設
繼續把基礎設施建設重點放在農村,持續加大投入力度,加快補齊農村基礎設施短板,促進城鄉基礎設施互聯互通,推動農村基礎設施提擋升級。
第一節 改善農村交通物流設施條件
以示範縣為載體全麵推進“四好農村路”建設,深化農村公路管理養護體製改革,健全管理養護長效機製,完善安全防護設施,保障農村地區基本出行條件。推動城市公共交通線路向城市周邊延伸,鼓勵發展鎮村公交,實現具備條件的建製村全部通客車。加大對革命老區、民族地區、邊疆地區、貧困地區鐵路公益性運輸的支持力度,繼續開好“慢火車”。加快構建農村物流基礎設施骨幹網絡,鼓勵商貿、郵政、快遞、供銷、運輸等企業加大在農村地區的設施網絡布局。加快完善農村物流基礎設施末端網絡,鼓勵有條件的地區建設麵向農村地區的共同配送中心。
第二節 加強農村水利基礎設施網絡建設
構建大中小微結合、骨幹和田間銜接、長期發揮效益的農村水利基礎設施網絡,著力提高節水供水和防洪減災能力。科學有序推進重大水利工程建設,加強災後水利薄弱環節建設,統籌推進中小型水源工程和抗旱應急能力建設。鞏固提升農村飲水安全保障水平,開展大中型灌區續建配套節水改造與現代化建設,有序新建一批節水型、生態型灌區,實施大中型灌排泵站更新改造。推進小型農田水利設施達標提質,實施水係連通和河塘清淤整治等工程建設。推進智慧水利建設。深化農村水利工程產權製度與管理體製改革,健全基層水利服務體係,促進工程長期良性運行。
第三節 構建農村現代能源體係
優化農村能源供給結構,大力發展太陽能、淺層地熱能、生物質能等,因地製宜開發利用水能和風能。完善農村能源基礎設施網絡,加快新一輪農村電網升級改造,推動供氣設施向農村延伸。加快推進生物質熱電聯產、生物質供熱、規模化生物質天然氣和規模化大型沼氣等燃料清潔化工程。推進農村能源消費升級,大幅提高電能在農村能源消費中的比重,加快實施北方農村地區冬季清潔取暖,積極穩妥推進散煤替代。推廣農村綠色節能建築和農用節能技術、產品。大力發展“互聯網+”智慧能源,探索建設農村能源革命示範區。
第四節 夯實鄉村信息化基礎
深化電信普遍服務,加快農村地區寬帶網絡和第四代移動通信網絡覆蓋步伐。實施新一代信息基礎設施建設工程。實施數字鄉村戰略,加快物聯網、地理信息、智能設備等現代信息技術與農村生產生活的全麵深度融合,深化農業農村大數據創新應用,推廣遠程教育、遠程醫療、金融服務進村等信息服務,建立空間化、智能化的新型農村統計信息係統。在鄉村信息化基礎設施建設過程中,同步規劃、同步建設、同步實施網絡安全工作。

圖表:專欄12 農村基礎設施建設重大工程 新華社發
第二十九章 提升農村勞動力就業質量
堅持就業優先戰略和積極就業政策,健全城鄉均等的公共就業服務體係,不斷提升農村勞動者素質,拓展農民外出就業和就地就近就業空間,實現更高質量和更充分就業。
第一節 拓寬轉移就業渠道
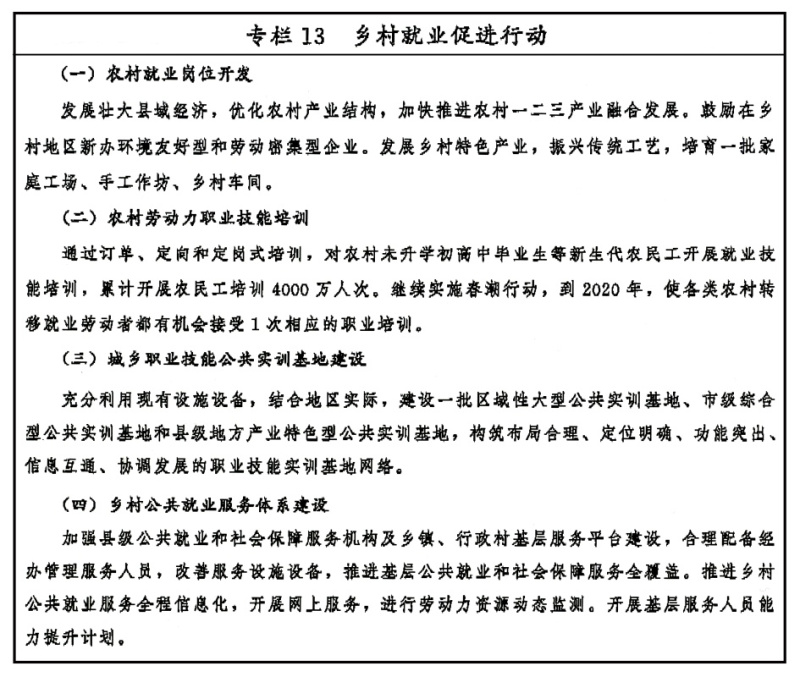
增強經濟發展創造就業崗位能力,拓寬農村勞動力轉移就業渠道,引導農村勞動力外出就業,更加積極地支持就地就近就業。發展壯大縣域經濟,加快培育區域特色產業,拓寬農民就業空間。大力發展吸納就業能力強的產業和企業,結合新型城鎮化建設合理引導產業梯度轉移,創造更多適合農村勞動力轉移就業的機會,推進農村勞動力轉移就業示範基地建設。加強勞務協作,積極開展有組織的勞務輸出。實施鄉村就業促進行動,大力發展鄉村特色產業,推進鄉村經濟多元化,提供更多就業崗位。結合農村基礎設施等工程建設,鼓勵采取以工代賑方式就近吸納農村勞動力務工。
第二節 強化鄉村就業服務
健全覆蓋城鄉的公共就業服務體係,提供全方位公共就業服務。加強鄉鎮、行政村基層平台建設,擴大就業服務覆蓋麵,提升服務水平。開展農村勞動力資源調查統計,建立農村勞動力資源信息庫並實行動態管理。加快公共就業服務信息化建設,打造線上線下一體的服務模式。推動建立覆蓋城鄉全體勞動者、貫穿勞動者學習工作終身、適應就業和人才成長需要的職業技能培訓製度,增強職業培訓的針對性和有效性。在整合資源基礎上,合理布局建設一批公共實訓基地。
第三節 完善製度保障體係
推動形成平等競爭、規範有序、城鄉統一的人力資源市場,建立健全城鄉勞動者平等就業、同工同酬製度,提高就業穩定性和收入水平。健全人力資源市場法律法規體係,依法保障農村勞動者和用人單位合法權益。完善政府、工會、企業共同參與的協調協商機製,構建和諧勞動關係。落實就業服務、人才激勵、教育培訓、資金獎補、金融支持、社會保險等就業扶持相關政策。加強就業援助,對就業困難農民實行分類幫扶。

圖表:專欄13 鄉村就業促進行動 新華社發
第三十章 增加農村公共服務供給
繼續把國家社會事業發展的重點放在農村,促進公共教育、醫療衛生、社會保障等資源向農村傾斜,逐步建立健全全民覆蓋、普惠共享、城鄉一體的基本公共服務體係,推進城鄉基本公共服務均等化。
第一節 優先發展農村教育事業
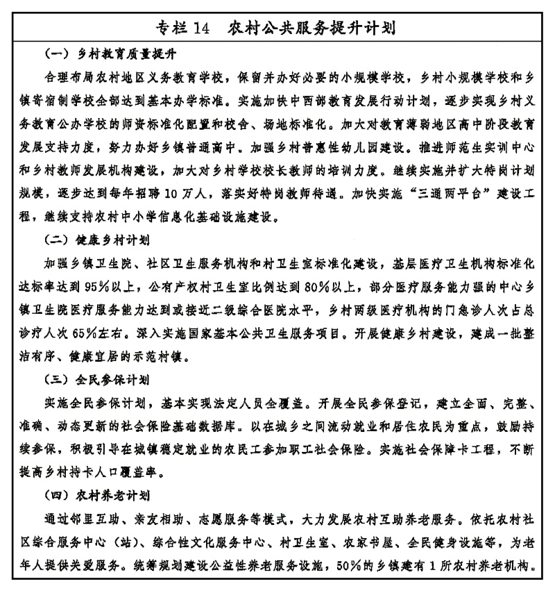
統籌規劃布局農村基礎教育學校,保障學生就近享有有質量的教育。科學推進義務教育公辦學校標準化建設,全麵改善貧困地區義務教育薄弱學校基本辦學條件,加強寄宿製學校建設,提升鄉村教育質量,實現縣域校際資源均衡配置。發展農村學前教育,每個鄉鎮至少辦好1所公辦中心幼兒園,完善縣鄉村學前教育公共服務網絡。繼續實施特殊教育提升計劃。科學穩妥推行民族地區鄉村中小學雙語教育,堅定不移推行國家通用語言文字教育。實施高中階段教育普及攻堅計劃,提高高中階段教育普及水平。大力發展麵向農村的職業教育,加快推進職業院校布局結構調整,加強縣級職業教育中心建設,有針對性地設置專業和課程,滿足鄉村產業發展和振興需要。推動優質學校輻射農村薄弱學校常態化,加強城鄉教師交流輪崗。積極發展“互聯網+教育”,推進鄉村學校信息化基礎設施建設,優化數字教育資源公共服務體係。落實好鄉村教師支持計劃,繼續實施農村義務教育學校教師特設崗位計劃,加強鄉村學校緊缺學科教師和民族地區雙語教師培訓,落實鄉村教師生活補助政策,建好建強鄉村教師隊伍。
第二節 推進健康鄉村建設
深入實施國家基本公共衛生服務項目,完善基本公共衛生服務項目補助政策,提供基礎性全方位全周期的健康管理服務。加強慢性病、地方病綜合防控,大力推進農村地區精神衛生、職業病和重大傳染病防治。深化農村計劃生育管理服務改革,落實全麵兩孩政策。增強婦幼健康服務能力,倡導優生優育。加強基層醫療衛生服務體係建設,基本實現每個鄉鎮都有1所政府舉辦的鄉鎮衛生院,每個行政村都有1所衛生室,每個鄉鎮衛生院都有全科醫生,支持中西部地區基層醫療衛生機構標準化建設和設備提擋升級。切實加強鄉村醫生隊伍建設,支持並推動鄉村醫生申請執業(助理)醫師資格。全麵建立分級診療製度,實行差別化的醫保支付和價格政策。深入推進基層衛生綜合改革,完善基層醫療衛生機構績效工資製度。開展和規範家庭醫生簽約服務。樹立大衛生大健康理念,廣泛開展健康教育活動,倡導科學文明健康的生活方式,養成良好衛生習慣,提升居民文明衛生素質。
第三節 加強農村社會保障體係建設
按照兜底線、織密網、建機製的要求,全麵建成覆蓋全民、城鄉統籌、權責清晰、保障適度、可持續的多層次社會保障體係。進一步完善城鄉居民基本養老保險製度,加快建立城鄉居民基本養老保險待遇確定和基礎養老金標準正常調整機製。完善統一的城鄉居民基本醫療保險製度和大病保險製度,做好農民重特大疾病救助工作,健全醫療救助與基本醫療保險、城鄉居民大病保險及相關保障製度的銜接機製,鞏固城鄉居民醫保全國異地就醫聯網直接結算。推進低保製度城鄉統籌發展,健全低保標準動態調整機製。全麵實施特困人員救助供養製度,提升托底保障能力和服務質量。推動各地通過政府購買服務、設置基層公共管理和社會服務崗位、引入社會工作專業人才和誌願者等方式,為農村留守兒童和婦女、老年人以及困境兒童提供關愛服務。加強和改善農村殘疾人服務,將殘疾人普遍納入社會保障體係予以保障和扶持。
第四節 提升農村養老服務能力
適應農村人口老齡化加劇形勢,加快建立以居家為基礎、社區為依托、機構為補充的多層次農村養老服務體係。以鄉鎮為中心,建立具有綜合服務功能、醫養相結合的養老機構,與農村基本公共服務、農村特困供養服務、農村互助養老服務相互配合,形成農村基本養老服務網絡。提高鄉村衛生服務機構為老年人提供醫療保健服務的能力。支持主要麵向失能、半失能老年人的農村養老服務設施建設,推進農村幸福院等互助型養老服務發展,建立健全農村留守老年人關愛服務體係。開發農村康養產業項目。鼓勵村集體建設用地優先用於發展養老服務。
第五節 加強農村防災減災救災能力建設
堅持以防為主、防抗救相結合,堅持常態減災與非常態救災相統一,全麵提高抵禦各類災害綜合防範能力。加強農村自然災害監測預報預警,解決農村預警信息發布“最後一公裏”問題。加強防災減災工程建設,推進實施自然災害高風險區農村困難群眾危房改造。全麵深化森林、草原火災防控治理。大力推進農村公共消防設施、消防力量和消防安全管理組織建設,改善農村消防安全條件。推進自然災害救助物資儲備體係建設。開展災害救助應急預案編製和演練,完善應對災害的政策支持體係和災後重建工作機製。在農村廣泛開展防災減災宣傳教育。

圖表:專欄14 農村公共服務提升計劃 新華社發
第十篇 完善城鄉融合發展政策體係
順應城鄉融合發展趨勢,重塑城鄉關係,更好激發農村內部發展活力、優化農村外部發展環境,推動人才、土地、資本等要素雙向流動,為鄉村振興注入新動能。
第三十一章 加快農業轉移人口市民化
加快推進戶籍製度改革,全麵實行居住證製度,促進有能力在城鎮穩定就業和生活的農業轉移人口有序實現市民化。
第一節 健全落戶製度
鼓勵各地進一步放寬落戶條件,除極少數超大城市外,允許農業轉移人口在就業地落戶,優先解決農村學生升學和參軍進入城鎮的人口、在城鎮就業居住5年以上和舉家遷徙的農業轉移人口以及新生代農民工落戶問題。區分超大城市和特大城市主城區、郊區、新區等區域,分類製定落戶政策,重點解決符合條件的普通勞動者落戶問題。全麵實行居住證製度,確保各地居住證申領門檻不高於國家標準、享受的各項基本公共服務和辦事便利不低於國家標準,推進居住證製度覆蓋全部未落戶城鎮常住人口。
第二節 保障享有權益
不斷擴大城鎮基本公共服務覆蓋麵,保障符合條件的未落戶農民工在流入地平等享受城鎮基本公共服務。通過多種方式增加學位供給,保障農民工隨遷子女以流入地公辦學校為主接受義務教育,以普惠性幼兒園為主接受學前教育。完善就業失業登記管理製度,麵向農業轉移人口全麵提供政府補貼職業技能培訓服務。將農業轉移人口納入社區衛生和計劃生育服務體係,提供基本醫療衛生服務。把進城落戶農民完全納入城鎮社會保障體係,在農村參加的養老保險和醫療保險規範接入城鎮社會保障體係,做好基本醫療保險關係轉移接續和異地就醫結算工作。把進城落戶農民完全納入城鎮住房保障體係,對符合條件的采取多種方式滿足基本住房需求。
第三節 完善激勵機製
維護進城落戶農民土地承包權、宅基地使用權、集體收益分配權,引導進城落戶農民依法自願有償轉讓上述權益。加快戶籍變動與農村“三權”脫鉤,不得以退出“三權”作為農民進城落戶的條件,促使有條件的農業轉移人口放心落戶城鎮。落實支持農業轉移人口市民化財政政策,以及城鎮建設用地增加規模與吸納農業轉移人口落戶數量掛鉤政策,健全由政府、企業、個人共同參與的市民化成本分擔機製。
第三十二章 強化鄉村振興人才支撐
實行更加積極、更加開放、更加有效的人才政策,推動鄉村人才振興,讓各類人才在鄉村大施所能、大展才華、大顯身手。
第一節 培育新型職業農民
全麵建立職業農民製度,培養新一代愛農業、懂技術、善經營的新型職業農民,優化農業從業者結構。實施新型職業農民培育工程,支持新型職業農民通過彈性學製參加中高等農業職業教育。創新培訓組織形式,探索田間課堂、網絡教室等培訓方式,支持農民專業合作社、專業技術協會、龍頭企業等主體承擔培訓。鼓勵各地開展職業農民職稱評定試點。引導符合條件的新型職業農民參加城鎮職工養老、醫療等社會保障製度。
第二節 加強農村專業人才隊伍建設
加大“三農”領域實用專業人才培育力度,提高農村專業人才服務保障能力。加強農技推廣人才隊伍建設,探索公益性和經營性農技推廣融合發展機製,允許農技人員通過提供增值服務合理取酬,全麵實施農技推廣服務特聘計劃。加強涉農院校和學科專業建設,大力培育農業科技、科普人才,深入實施農業科研傑出人才計劃和傑出青年農業科學家項目,深化農業係列職稱製度改革。
第三節 鼓勵社會人才投身鄉村建設
建立健全激勵機製,研究製定完善相關政策措施和管理辦法,鼓勵社會人才投身鄉村建設。以鄉情鄉愁為紐帶,引導和支持企業家、黨政幹部、專家學者、醫生教師、規劃師、建築師、律師、技能人才等,通過下鄉擔任誌願者、投資興業、行醫辦學、捐資捐物、法律服務等方式服務鄉村振興事業,允許符合要求的公職人員回鄉任職。落實和完善融資貸款、配套設施建設補助、稅費減免等扶持政策,引導工商資本積極投入鄉村振興事業。繼續實施“三區”(邊遠貧困地區、邊疆民族地區和革命老區)人才支持計劃,深入推進大學生村官工作,因地製宜實施“三支一扶”、高校畢業生基層成長等計劃,開展鄉村振興“巾幗行動”、青春建功行動。建立城鄉、區域、校地之間人才培養合作與交流機製。全麵建立城市醫生教師、科技文化人員等定期服務鄉村機製。

圖表:專欄15 鄉村振興人才支撐計劃 新華社發
第三十三章 加強鄉村振興用地保障
完善農村土地利用管理政策體係,盤活存量,用好流量,輔以增量,激活農村土地資源資產,保障鄉村振興用地需求。
第一節 健全農村土地管理製度
總結農村土地征收、集體經營性建設用地入市、宅基地製度改革試點經驗,逐步擴大試點,加快土地管理法修改。探索具體用地項目公共利益認定機製,完善征地補償標準,建立被征地農民長遠生計的多元保障機製。建立健全依法公平取得、節約集約使用、自願有償退出的宅基地管理製度。在符合規劃和用途管製前提下,賦予農村集體經營性建設用地出讓、租賃、入股權能,明確入市範圍和途徑。建立集體經營性建設用地增值收益分配機製。
第二節 完善農村新增用地保障機製
統籌農業農村各項土地利用活動,鄉鎮土地利用總體規劃可以預留一定比例的規劃建設用地指標,用於農業農村發展。根據規劃確定的用地結構和布局,年度土地利用計劃分配中可安排一定比例新增建設用地指標專項支持農業農村發展。對於農業生產過程中所需各類生產設施和附屬設施用地,以及由於農業規模經營必須興建的配套設施,在不占用永久基本農田的前提下,納入設施農用地管理,實行縣級備案。鼓勵農業生產與村莊建設用地複合利用,發展農村新產業新業態,拓展土地使用功能。
第三節 盤活農村存量建設用地
完善農民閑置宅基地和閑置農房政策,探索宅基地所有權、資格權、使用權“三權分置”,落實宅基地集體所有權,保障宅基地農戶資格權和農民房屋財產權,適度放活宅基地和農民房屋使用權,不得違規違法買賣宅基地,嚴格實行土地用途管製,嚴格禁止下鄉利用農村宅基地建設別墅大院和私人會館。在符合土地利用總體規劃前提下,允許縣級政府通過村土地利用規劃調整優化村莊用地布局,有效利用農村零星分散的存量建設用地。對利用收儲農村閑置建設用地發展農村新產業新業態的,給予新增建設用地指標獎勵。
第三十四章 健全多元投入保障機製
健全投入保障製度,完善政府投資體製,充分激發社會投資的動力和活力,加快形成財政優先保障、社會積極參與的多元投入格局。
第一節 繼續堅持財政優先保障
建立健全實施鄉村振興戰略財政投入保障製度,明確和強化各級政府“三農”投入責任,公共財政更大力度向“三農”傾斜,確保財政投入與鄉村振興目標任務相適應。規範地方政府舉債融資行為,支持地方政府發行一般債券用於支持鄉村振興領域公益性項目,鼓勵地方政府試點發行項目融資和收益自平衡的專項債券,支持符合條件、有一定收益的鄉村公益性建設項目。加大政府投資對農業綠色生產、可持續發展、農村人居環境、基本公共服務等重點領域和薄弱環節支持力度,充分發揮投資對優化供給結構的關鍵性作用。充分發揮規劃的引領作用,推進行業內資金整合與行業間資金統籌相互銜接配合,加快建立涉農資金統籌整合長效機製。強化支農資金監督管理,提高財政支農資金使用效益。
第二節 提高土地出讓收益用於農業農村比例
開拓投融資渠道,健全鄉村振興投入保障製度,為實施鄉村振興戰略提供穩定可靠資金來源。堅持取之於地,主要用之於農的原則,製定調整完善土地出讓收入使用範圍、提高農業農村投入比例的政策性意見,所籌集資金用於支持實施鄉村振興戰略。改進耕地占補平衡管理辦法,建立高標準農田建設等新增耕地指標和城鄉建設用地增減掛鉤節餘指標跨省域調劑機製,將所得收益通過支出預算全部用於鞏固脫貧攻堅成果和支持實施鄉村振興戰略。
第三節 引導和撬動社會資本投向農村
優化鄉村營商環境,加大農村基礎設施和公用事業領域開放力度,吸引社會資本參與鄉村振興。規範有序盤活農業農村基礎設施存量資產,回收資金主要用於補短板項目建設。繼續深化“放管服”改革,鼓勵工商資本投入農業農村,為鄉村振興提供綜合性解決方案。鼓勵利用外資開展現代農業、產業融合、生態修複、人居環境整治和農村基礎設施等建設。推廣一事一議、以獎代補等方式,鼓勵農民對直接受益的鄉村基礎設施建設投工投勞,讓農民更多參與建設管護。
第三十五章 加大金融支農力度
健全適合農業農村特點的農村金融體係,把更多金融資源配置到農村經濟社會發展的重點領域和薄弱環節,更好滿足鄉村振興多樣化金融需求。
第一節 健全金融支農組織體係
發展鄉村普惠金融。深入推進銀行業金融機構專業化體製機製建設,形成多樣化農村金融服務主體。指導大型商業銀行立足普惠金融事業部等專營機製建設,完善專業化的“三農”金融服務供給機製。完善中國農業銀行、中國郵政儲蓄銀行“三農”金融事業部運營體係,明確國家開發銀行、中國農業發展銀行在鄉村振興中的職責定位,加大對鄉村振興信貸支持。支持中小型銀行優化網點渠道建設,下沉服務重心。推動農村信用社省聯社改革,保持農村信用社縣域法人地位和數量總體穩定,完善村鎮銀行準入條件。引導農民合作金融健康有序發展。鼓勵證券、保險、擔保、基金、期貨、租賃、信托等金融資源聚焦服務鄉村振興。
第二節 創新金融支農產品和服務
加快農村金融產品和服務方式創新,持續深入推進農村支付環境建設,全麵激活農村金融服務鏈條。穩妥有序推進農村承包土地經營權、農民住房財產權、集體經營性建設用地使用權抵押貸款試點。探索縣級土地儲備公司參與農村承包土地經營權和農民住房財產權“兩權”抵押試點工作。充分發揮全國信用信息共享平台和金融信用信息基礎數據庫的作用,探索開發新型信用類金融支農產品和服務。結合農村集體產權製度改革,探索利用量化的農村集體資產股權的融資方式。提高直接融資比重,支持農業企業依托多層次資本市場發展壯大。創新服務模式,引導持牌金融機構通過互聯網和移動終端提供普惠金融服務,促進金融科技與農村金融規範發展。
第三節 完善金融支農激勵政策
繼續通過獎勵、補貼、稅收優惠等政策工具支持“三農”金融服務。抓緊出台金融服務鄉村振興的指導意見。發揮再貸款、再貼現等貨幣政策工具的引導作用,將鄉村振興作為信貸政策結構性調整的重要方向。落實縣域金融機構涉農貸款增量獎勵政策,完善涉農貼息貸款政策,降低農戶和新型農業經營主體的融資成本。健全農村金融風險緩釋機製,加快完善“三農”融資擔保體係。充分發揮好國家融資擔保基金的作用,強化擔保融資增信功能,引導更多金融資源支持鄉村振興。製定金融機構服務鄉村振興考核評估辦法。改進農村金融差異化監管體係,合理確定金融機構發起設立和業務拓展的準入門檻。守住不發生係統性金融風險底線,強化地方政府金融風險防範處置責任。

圖表:專欄16 鄉村振興金融支撐重大工程 新華社發
第十一篇 規劃實施
實行中央統籌、省負總責、市縣抓落實的鄉村振興工作機製,堅持黨的領導,更好履行各級政府職責,凝聚全社會力量,紮實有序推進鄉村振興。
第三十六章 加強組織領導
堅持黨總攬全局、協調各方,強化黨組織的領導核心作用,提高領導能力和水平,為實現鄉村振興提供堅強保證。
第一節 落實各方責任
強化地方各級黨委和政府在實施鄉村振興戰略中的主體責任,推動各級幹部主動擔當作為。堅持工業農業一起抓、城市農村一起抓,把農業農村優先發展原則體現到各個方麵。堅持鄉村振興重大事項、重要問題、重要工作由黨組織討論決定的機製,落實黨政一把手是第一責任人、五級書記抓鄉村振興的工作要求。縣委書記要當好鄉村振興“一線總指揮”,下大力氣抓好“三農”工作。各地區要依照國家規劃科學編製鄉村振興地方規劃或方案,科學製定配套政策和配置公共資源,明確目標任務,細化實化政策措施,增強可操作性。各部門要各司其職、密切配合,抓緊製定專項規劃或指導意見,細化落實並指導地方完成國家規劃提出的主要目標任務。建立健全規劃實施和工作推進機製,加強政策銜接和工作協調。培養造就一支懂農業、愛農村、愛農民的“三農”工作隊伍,帶領群眾投身鄉村振興偉大事業。
第二節 強化法治保障
各級黨委和政府要善於運用法治思維和法治方式推進鄉村振興工作,嚴格執行現行涉農法律法規,在規劃編製、項目安排、資金使用、監督管理等方麵,提高規範化、製度化、法治化水平。完善鄉村振興法律法規和標準體係,充分發揮立法在鄉村振興中的保障和推動作用。推動各類組織和個人依法依規實施和參與鄉村振興。加強基層執法隊伍建設,強化市場監管,規範鄉村市場秩序,有效促進社會公平正義,維護人民群眾合法權益。
第三節 動員社會參與
搭建社會參與平台,加強組織動員,構建政府、市場、社會協同推進的鄉村振興參與機製。創新宣傳形式,廣泛宣傳鄉村振興相關政策和生動實踐,營造良好社會氛圍。發揮工會、共青團、婦聯、科協、殘聯等群團組織的優勢和力量,發揮各民主黨派、工商聯、無黨派人士等積極作用,凝聚鄉村振興強大合力。建立鄉村振興專家決策谘詢製度,組織智庫加強理論研究。促進鄉村振興國際交流合作,講好鄉村振興的中國故事,為世界貢獻中國智慧和中國方案。
第四節 開展評估考核
加強鄉村振興戰略規劃實施考核監督和激勵約束。將規劃實施成效納入地方各級黨委和政府及有關部門的年度績效考評內容,考核結果作為有關領導幹部年度考核、選拔任用的重要依據,確保完成各項目標任務。本規劃確定的約束性指標以及重大工程、重大項目、重大政策和重要改革任務,要明確責任主體和進度要求,確保質量和效果。加強鄉村統計工作,因地製宜建立客觀反映鄉村振興進展的指標和統計體係。建立規劃實施督促檢查機製,適時開展規劃中期評估和總結評估。
第三十七章 有序實現鄉村振興
充分認識鄉村振興任務的長期性、艱巨性,保持曆史耐心,避免超越發展階段,統籌謀劃,典型帶動,有序推進,不搞齊步走。
第一節 準確聚焦階段任務
在全麵建成小康社會決勝期,重點抓好防範化解重大風險、精準脫貧、汙染防治三大攻堅戰,加快補齊農業現代化短腿和鄉村建設短板。在開啟全麵建設社會主義現代化國家新征程時期,重點加快城鄉融合發展製度設計和政策創新,推動城鄉公共資源均衡配置和基本公共服務均等化,推進鄉村治理體係和治理能力現代化,全麵提升農民精神風貌,為鄉村振興這盤大棋布好局。
第二節 科學把握節奏力度
合理設定階段性目標任務和工作重點,分步實施,形成統籌推進的工作機製。加強主體、資源、政策和城鄉協同發力,避免代替農民選擇,引導農民摒棄“等靠要”思想,激發農村各類主體活力,激活鄉村振興內生動力,形成係統高效的運行機製。立足當前發展階段,科學評估財政承受能力、集體經濟實力和社會資本動力,依法合規謀劃鄉村振興籌資渠道,避免負債搞建設,防止刮風搞運動,合理確定鄉村基礎設施、公共產品、製度保障等供給水平,形成可持續發展的長效機製。
第三節 梯次推進鄉村振興
科學把握我國鄉村區域差異,尊重並發揮基層首創精神,發掘和總結典型經驗,推動不同地區、不同發展階段的鄉村有序實現農業農村現代化。發揮引領區示範作用,東部沿海發達地區、人口淨流入城市的郊區、集體經濟實力強以及其他具備條件的鄉村,到2022年率先基本實現農業農村現代化。推動重點區加速發展,中小城市和小城鎮周邊以及廣大平原、丘陵地區的鄉村,涵蓋我國大部分村莊,是鄉村振興的主戰場,到2035年基本實現農業農村現代化。聚焦攻堅區精準發力,革命老區、民族地區、邊疆地區、集中連片特困地區的鄉村,到2050年如期實現農業農村現代化。