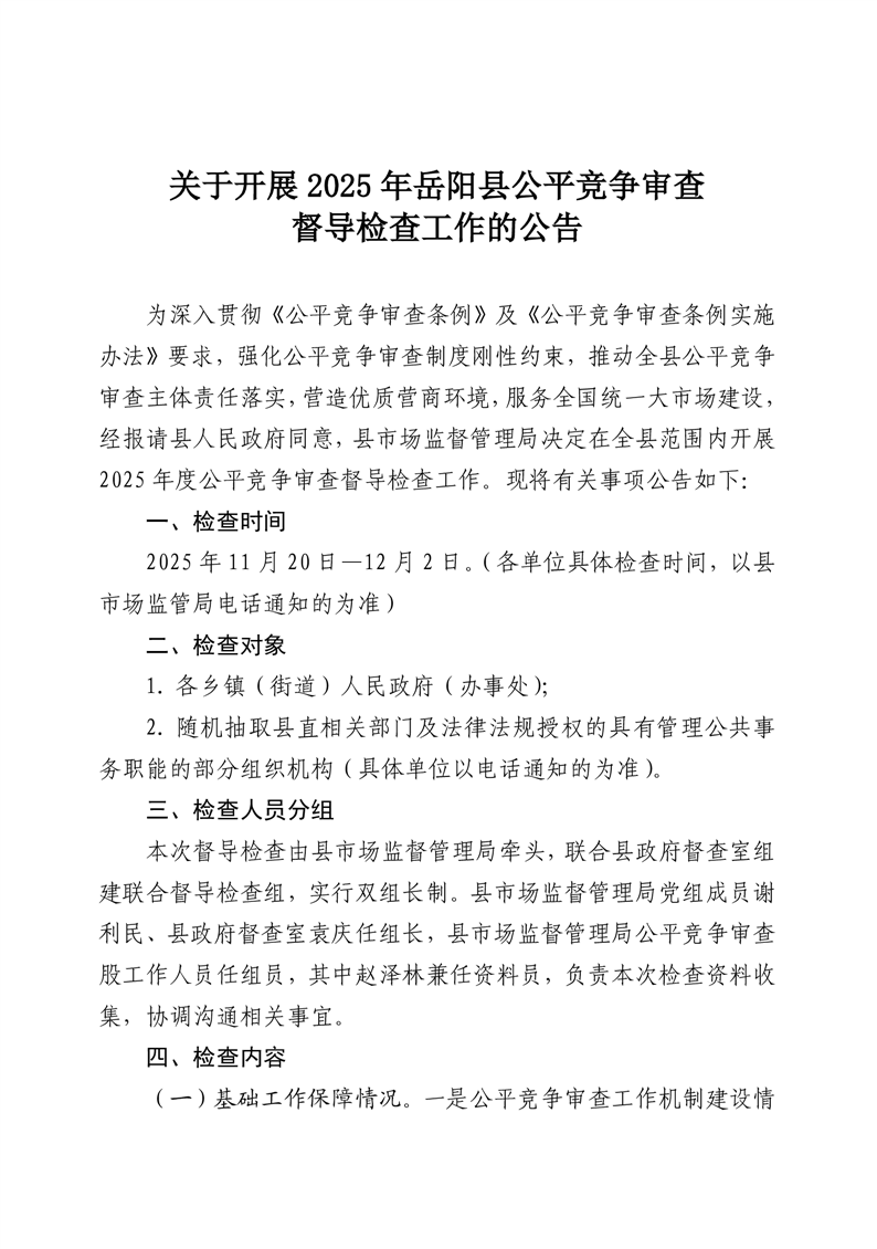
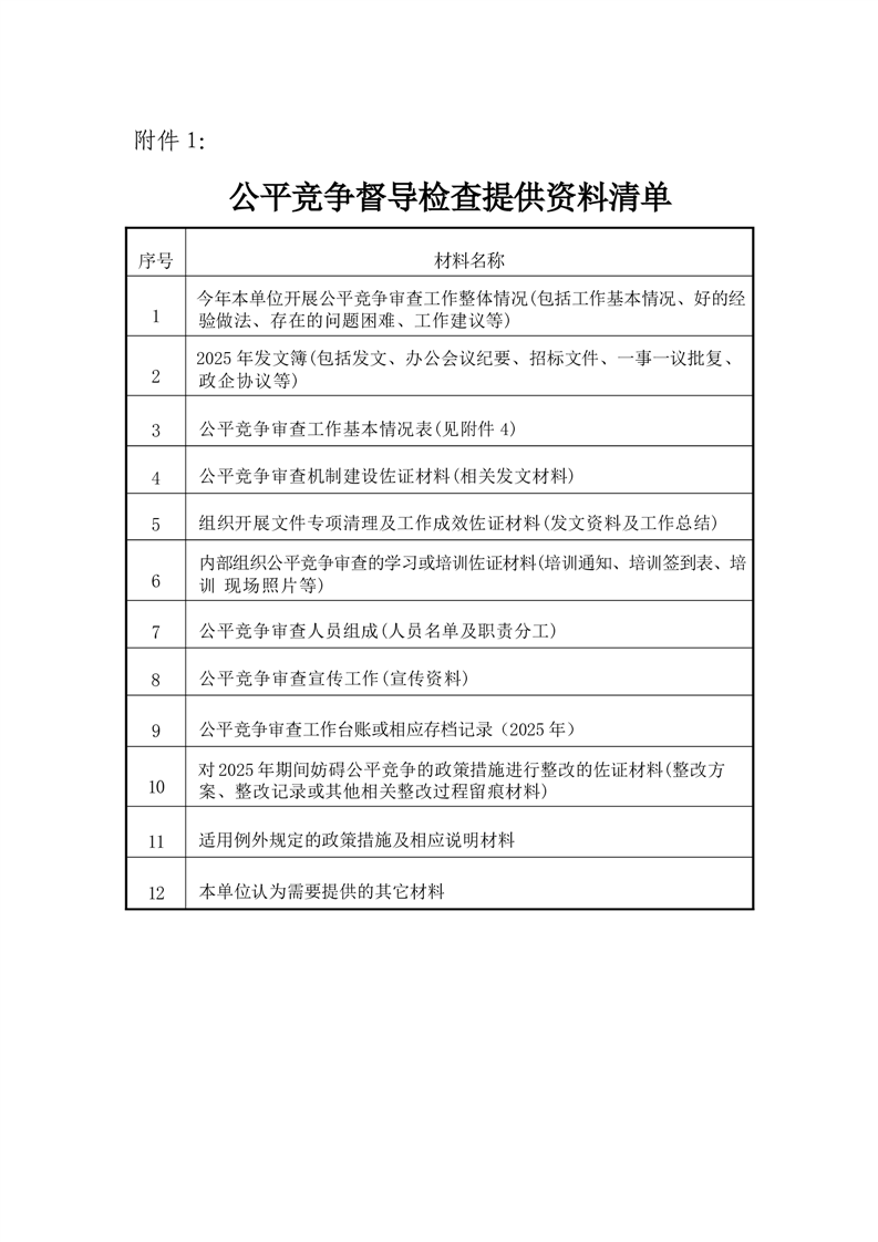
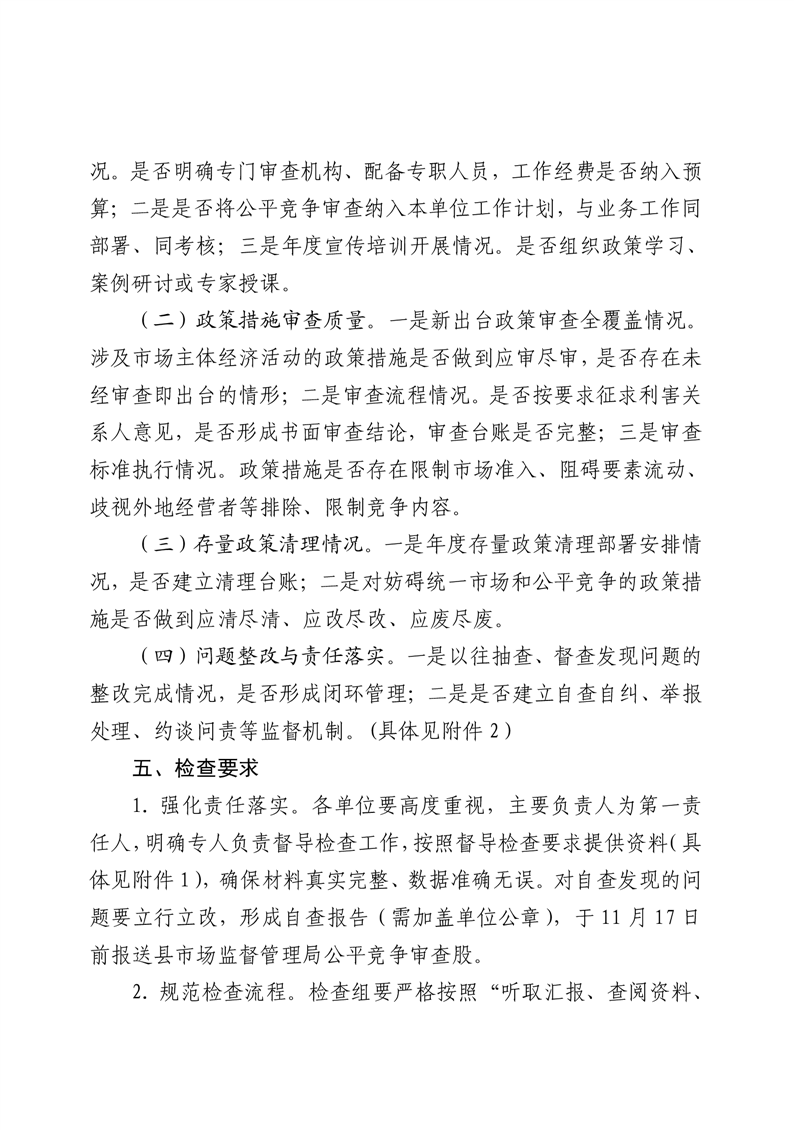
關於開展2025年嶽陽縣公平競爭審查督導檢查的公告
來源:嶽陽縣市場監督管理局   2025-11-03
瀏覽量:1 | | | | |