當前位置:
首頁
>
政務公開
>
公示公告
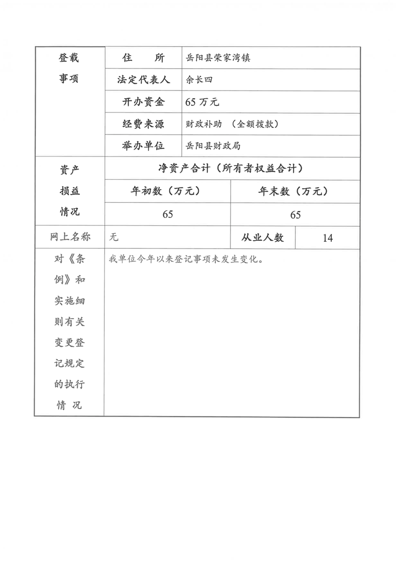
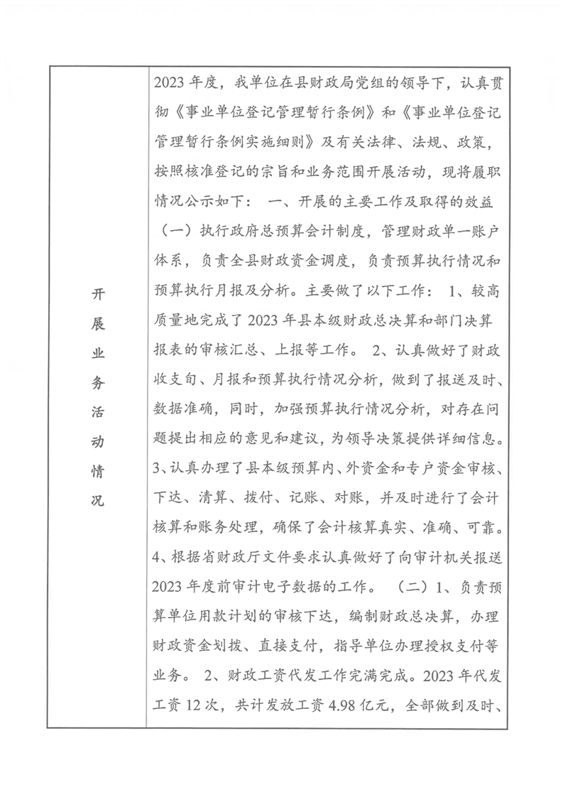
嶽陽縣財政國庫集中支付中心法人年度報告書(2023年度)
來源:縣財政局
2024-06-19
瀏覽量:
1
|
|
|
|