當前位置:
首頁
>
政務公開
>
公示公告
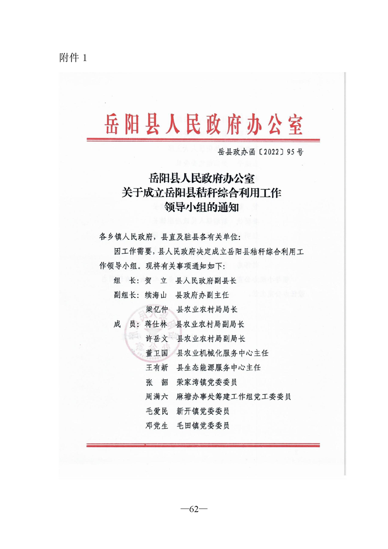
嶽陽縣2022年秸稈綜合利用重點縣建設項目實施方案
來源:嶽陽縣農業農村局
2022-08-18
瀏覽量:
1
|
|
|
|