2021年中國優秀政務平台推薦及綜合影響力評估結果通報
來源:中國日報中文網   2021-12-27
瀏覽量:1 | | | |
有關單位:
2021年是中國共產黨建黨一百周年,也是关键词2實現了第一個百年奮鬥目標,在中華大地上全麵建成了小康社會,曆史性地解決了絕對貧困問題,正在意氣風發向著全麵建成社會主義現代化強國的第二個百年奮鬥目標邁進的新起點。根據2021年3月12日公布的《中華人民共和國國民經濟和社會發展第十四個五年規劃和2035年遠景目標綱要》中重點提出“迎接數字時代,激活數據要素潛能,推進網絡強國建設,加快建設數字經濟、數字社會、數字政府,以數字化轉型整體驅動生產方式、生活方式和治理方式變革。提高數字政府建設水平,將數字技術廣泛應用於政府管理服務,推動政府治理流程再造和模式優化,不斷提高決策科學性和服務效率”。為深入貫徹黨的十九大和十九屆二中、三中、四中、五中、六中全會精神,全麵落實國務院辦公廳印發的《關於進一步優化地方政務服務便民熱線的指導意見》(國辦發〔2020〕53號)、《關於2021年政務公開工作要點的通知》(國辦發〔2021〕12號)、《關於全國一體化政務服務平台移動端建設指南的通知》(國辦函〔2021〕105號)以及《中國共產黨黨務公開條例(試行)》《中華人民共和國政府信息公開條例》《政府網站發展指引》《政府網站與政務新媒體檢查指標、監管工作年度考核指標的通知》等中央係列重要文件要求,加速推動我國數字政府建設,中國信息化研究與促進網聯合國衡智慧移動大數據聯盟、中國日報網、中國高新技術產業導報、太昊國際智庫(太昊國際互聯網評估評級)等權威機構於今年6月正式啟動2021年中國優秀政務平台推薦及綜合影響力評估工作,這是关键词2自2002年起連續20年以專業權威機構名義開展的全國優秀政務平台(數字政府)推薦評估。
本次評估以“數字政府建設驅動中國數字化轉型”為主題,依據“分類指導、創新引領”的工作思路,繼續針對全國各級黨政部門數字政府平台建設、黨務政務網站(含英文版)、黨務政務新媒體開展分級分類測評。关键词2依據太昊國際智庫Tahaoo互聯網+大數據評級指數作為重要參考指標,以建設公開、透明、智慧、實用、便捷、高效的數字政府政務平台為目標,結合关键词2連續20年開展全國黨務政務網站和政務新媒體評估的成功經驗,針對各級各類數字政府政務平台實際運營狀況,通過軟件測評、在線申報、問卷調查、單位自薦、專家推薦、綜合評估等六大類方法推薦評選出2021年中國最具影響力、最給力、最具動員力、最具傳播力黨務政務平台、最具創新力數字政府管理平台、數字政府創新型政務平台、中國領先和優秀政務網站、外文版政府網站國際化程度、最具影響力和優秀政務新媒體等成果。依次為:
第一係列:
2021年度中國最具影響力黨務政務平台
2021年度中國最給力黨務政務網站
2021年度中國最具動員力黨務政務網站
2021年度中國最具傳播力黨務政務網站
2021年度中國最具創新力數字政府管理平台
第二係列:
2021年度中國數字政府創新型政務平台
第三係列:
2021年度中國領先政務網站
第四係列:
2021年度中國優秀政務網站
第五係列:
2021年度外文版政府網站國際化程度
第六係列:
2021年度中國最具影響力政務新媒體
2021年度中國優秀政務新媒體
2021年度國家高新區優秀政務新媒體
現將評估結果通報如下:
第一係列:2021年度中國最具影響力黨務政務平台
中國最具影響力黨務政務平台(網站)推薦評估主要根據Tahaoo互聯網+影響力指數,參考網站設計、版麵布局、色彩搭配、智能服務、搜索引擎、社會輿情、網民體驗等指標,結合各級黨務政務網站年度重點工作效能進行綜合評定:
推薦理由:
2021年是中國共產黨建黨一百周年,也是黨和國家具有劃時代裏程碑意義的一年。在這樣的大背景下,上述各級黨務政務網站在2021年麵對全球疫情輪番反複,麵對國際形勢跌宕起伏,始終堅持以黨中央要求為根本,以人民群眾需求為第一出發點,充分利用數字化前沿技術,紮實推進黨中央國務院決策部署,在做好日常運營維護服務工作的同時,圓滿完成了建黨一百周年慶典和宣傳。各黨務政務平台全麵依托數字化、智能化技術通過網站新媒體多渠道多形式多維立體積極發聲、發布權威信息、引導正麵輿論、凝聚網民人氣,在網絡上唱響了主旋律、傳遞了正能量,出色完成了建黨100周年係列工作,並為數字政府、數字經濟、數字社會建設保駕護航。上述黨務政務平台在2021年綜合影響力、網民認可度持續增強,是全國各級黨務政務平台網站建設、管理和運營的典範,經評估專家組評議推薦以上黨務政務平台(網站)為2021年度中國最具影響力黨務政務平台(網站)!
2021年度中國最給力黨務政務網站
中央紀委國家監委網站(www.ccdi.gov.cn)
推薦理由:
今年以來,中央紀委國家監委新聞傳播中心以慶祝建黨百年為契機,以落實中央紀委五次全會精神為主線,不斷提高政治判斷力、政治領悟力、政治執行力,在新征程中堅定政治方向、把準職能定位、展現擔當作為,媒體融合改革堅定穩妥進行,新聞宣傳工作取得新的成效。截至11月10日,中央紀委國家監委網站共發布稿件18352篇,客戶端發稿量超過13000篇,中央紀委國家監委網站微信公眾號1917篇,其中10萬+稿件487篇,同比增長73.9%。截至2021年11月10日,網站總訪問量突破81億次,日均訪問量超過456萬餘次。網站客戶端在各大應用市場累計下載量超過670萬;微信公眾號粉絲數超505萬。網站及時發布黨中央和中央紀委國家監委的重大部署、重要會議、重要通報,第一時間發布有關監督執紀問責、監督調查處置信息等;權威解讀全麵從嚴治黨、黨風廉政建設和反腐敗鬥爭的形勢任務、決策部署、政策法規;展示各地區各部門全麵從嚴治黨、黨風廉政建設和反腐敗鬥爭的進展成效、創新實踐、成果經驗等;開展曆史文化宣傳,涵養文化自覺、培育文化自信;開展科技成果宣傳報道,講好中國“能、行、好”故事;開展互動交流,開辟留言板等專欄,主動接受網民對全麵從嚴治黨、黨風廉政建設和反腐敗工作的意見、建議、谘詢等,搭建紀委監委機關與網民溝通交流的平台;接受網絡信訪舉報,為群眾順暢、安全舉報提供便捷通道;提供專業數據服務,建立與全麵從嚴治黨相關的常用黨內法規製度庫和國家法律法規庫等數據庫,內容係統,權威實用。綜合以上原因,評估專家組一致推薦中央紀委國家監委網站蟬聯2021年度中國最給力黨務政務網站!
2021年度中國最具動員力黨務政務網站
共產黨員網(https://www.12371.cn/)
推薦理由:
共產黨員網(https://www.12371.cn/)是由中央組織部主管、中央組織部黨員教育中心主辦,共產黨員網2021年以慶祝中國共產黨成立100周年為契機,深入開展黨史學習教育宣傳引導,持續辦好傳播《學習平台》欄目,大力宣傳“七一勳章”獲得者、全國“兩優一先”、全國優秀縣委書記等典型事跡。及時報道中組部頒發“光榮在黨50年”紀念章、新黨員代表入黨宣誓等活動。以“黨旗在基層一線高高飄揚”為主題,充分宣傳基層黨組織和廣大黨員服務群眾的時代風采。開設黨史學習教育網,製作黨史類課件近萬件,宣傳“數風流人物”等英模、典型數百位。共產黨員網還通過圍繞重大主題教育提供學習資源,宣傳中央精神;探索網上開展黨員教育規律,開展互動學習,構建了全國黨建網站聯盟,使共產黨員網及其黨建網站聯盟成為全麵從嚴治黨的工作平台、與時俱進的黨員教育平台、聯係服務黨員的互動平台,被廣大基層黨員和黨建工作者親切的稱為“好老師”和“資料庫”。共產黨員網還積極引進“智慧黨教”新模式,把黨員教育的優質資源,源源不斷送達基層,使黨員教育的針對性有效性顯著增強,成為廣大黨員和群眾喜聞樂見的精神家園,在建黨一百周年之際為我黨依托網絡平台最大程度動員人民智慧和力量、凝聚社會共識和意誌,團結一心,眾誌成城建設中國特色社會主義做出了重要貢獻。
綜合以上特點,評估專家組一致推薦中組部共產黨員網獲得2021年度中國最具動員力黨務政務網站!
2021年度中國最具傳播力黨務政務網站
中國長安網(www.chinapeace.gov.cn)
推薦理由:
中國長安網是中央政法委官方門戶,作為中央政法新媒體的“主陣地”“大本營”,如今,中國長安網已建成覆蓋全國省、市、縣約2000家長安網的大集群,現實了矩陣式、集聚式發展。中國長安網正以不可替代的權威性、公信力和影響力,成為政法信息的權威出口、優質稿件的源頭活水、大型活動的組織基地和政法幹警的精神家園。與中央政法委長安劍一道,以全網接近1.6億總粉絲量,成為政法新媒體的“璀璨雙珠”。在2021年中,中國長安網在龐大粉絲體量的基礎上,全麵創新網站工作:一是向活動要活力。中國長安網做大做強“平安之星網絡宣傳”活動,並配合學習貫徹依法治國思想、教育整頓、市域治理等重點工作,與長安劍及各平台端開展競賽答題等多種活動。二是向網群要潛力。聚焦原創報道能力,建立32個省級長安網群、300多個地市級長安網群和1000多個縣級長安網群的“政法素材24小時報送機製”。三是向民生要動力。在網站首頁開設12337舉報平台,涉黑涉惡線索舉報和政法幹警違法違紀線索舉報可通過網站一鍵進入。充分踐行新時代“我為群眾辦實事”活動,組織“平安之星”下社區、下工廠、下學校、下農村,向一線群眾講授防電信詐騙、防家暴、預防校園暴力和未成年人違法犯罪等法律知識,融合線上與線下,把實事辦到群眾心坎上。四是向矩陣要戰力。中國長安網PC端及移動端在微博、抖音、快手、企鵝號、百家號、學習強國APP等新興資訊端統籌發力、多點布局、融合推進。強化集群功能,保持強勁戰力,鑄就能夠“全網存在,全時響應”、主動設置議題、打造超強傳播力、戰鬥力的網絡宣傳鐵軍。
綜合以上原因,評估專家組一致推薦中央政法委中國長安網蟬聯2021年度中國最具傳播力黨務政務網站!
推薦理由:
“穗智管”城市運行管理中樞是廣州市政數局在廣州市委市政府領導和支持下,於2021年打造的廣州城市綜合運行管理平台。“穗智管”作為廣州市聚焦國家重要中心城市、綜合性門戶城市和粵港澳大灣區區域發展核心驅動引擎,以推動城市數字化轉型為戰略目標,通過構建城市運行各領域的專題場景,實現市級部門的橫向協同,通過市、區兩級平台部署和無縫對接,實現市、區、街(鎮)、村居(網格)四級體係縱向聯動,建立城市運行管理“橫向協同、縱向聯動”一體化城市運行管理新模式。“穗智管”最大的特點在於以“繡花功夫”推進城市治理能力和治理體係現代化,提高城市治理科學化、精細化、智能化水平,探索一條符合超大型城市特點和規律的治理新路子。已在全國率先建設“人、企、地、物、政”五張全景圖,對接業務係統115個,匯聚數據超30億條、高清視頻30多萬路、感知設備11多萬個,形成城市體征數據項2641個,構建自然資源、交通運行等8大類211項指標的城市運行評價體係,建立起城市“秒級監測、智能預警、每月體檢”的城市運行效能評估機製。
2021年,青島市大力建設城市雲腦綜合指揮中心和城市雲腦會客廳,打造一體化城市雲腦平台,構建10個區(市)建成區(市)中樞,形成城市雲腦應用集群,融合接入140個業務係統、252個應用場景。率先形成“雙12”驅動新模式,創新打造12個政務服務“一件事”和12個城市運行“一個場景”雙輪驅動模式;破解多部門多係統整合共享難題,建成城市雲腦數據業務中台,融合接入41個部門140個業務係統,推動各級各部門數據共享、業務協同;打造數據、AI、場景、基礎平台等賦能底座,匯聚政府部門、大學、研究機構、大數據企業等多領域應用資源,為不同層級、部門和區域提供全方位、全角度的數字場景資源支撐;加強標準規範創新,城市雲腦《目錄體係規範》《數據交換和管理規範》《數據服務規範》《總體要求》《數據要求》《運行管理要求》已確定為山東省建設標準;以“數智、前瞻、開放、共享、平台”為出發點,建成一體化城市雲腦會客廳,滿足市民和企業會展、路演、科普、發布、交流等多元化需求,打造老舊場所數字化改造利用的經典範例。
綜合以上原因,經評估專家組評審推薦廣州市“穗智管”城市運行管理中樞和青島市一體化城市雲腦體係獲得2021年度中國最具創新力數字政府管理平台!
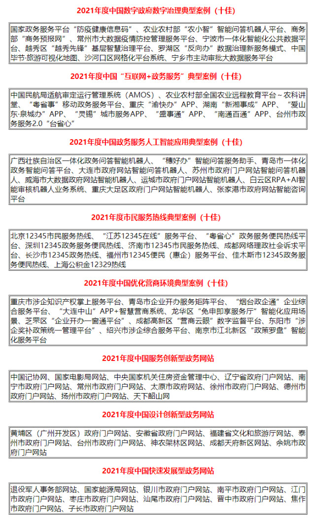
第二係列:2021年度中國數字政府創新型政務平台
評估要點:2021年度中國數字政府創新型政務平台,測評包括數字政府數字治理、“互聯網+政務服務”、政務服務人工智能、政務服務便民熱線、優化營商環境典型案例等,主要依據Tahaoo數字政府服務指數和創新力指數結合各政務平台的管理、服務、設計、特色、實際應用狀況等方麵綜合評定。
圖片
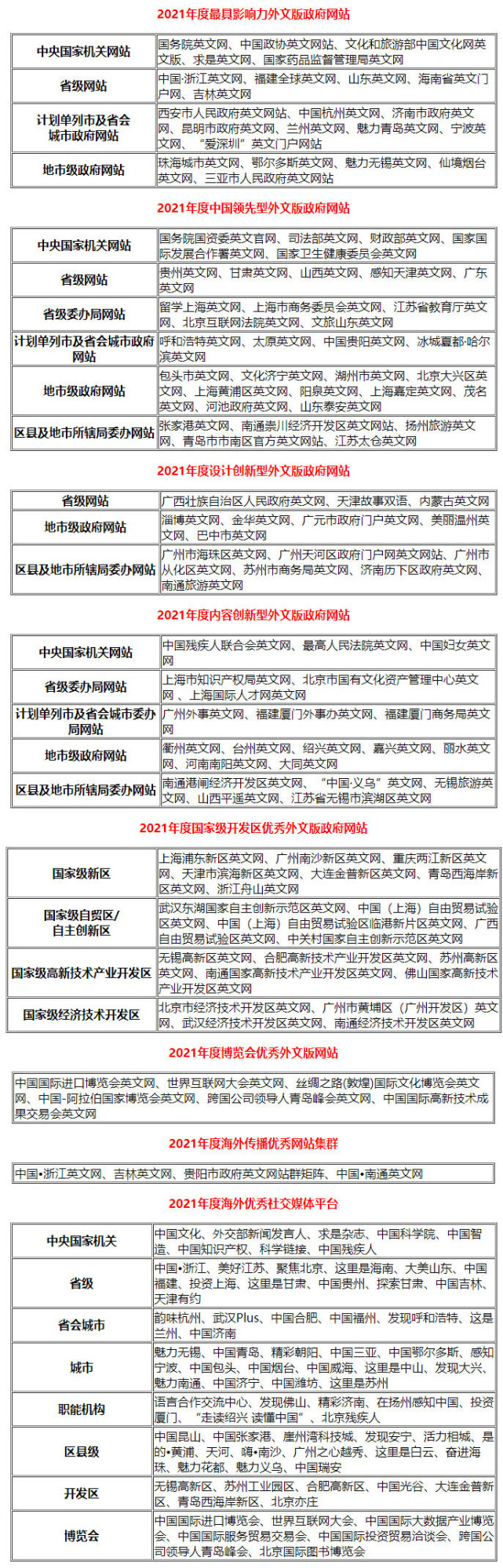
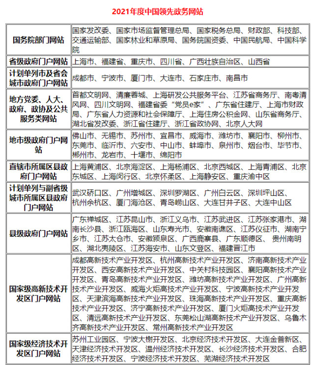
第三係列:2021年度中國領先政務網站
評估要點:中國領先政務網站推薦評估主要針對各級黨務政務網站工作績效進行測評,即綜合影響力、工作績效處於領先地位,根據2021年政務網站評估指標體係結合Tahaoo互聯網+影響力指數,參考單位自薦及專家推薦材料等綜合評定。
圖片
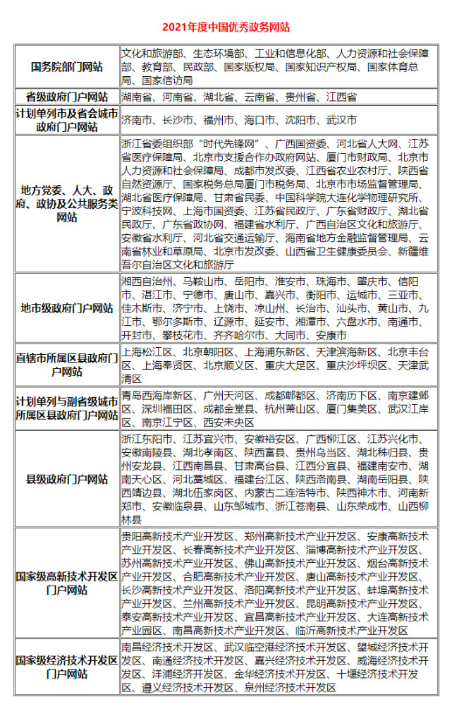
第四係列:2021年度中國優秀政務網站
評估要點:中國優秀政務網站推薦評估主要針對最具影響力、創新力和領先之外的黨務政務網進行測評,即綜合影響力、工作績效表現優秀,根據2021年政務網站評估指標體係參考Tahaoo互聯網+影響力指數,結合各單位自薦及專家推薦材料等綜合評定。
圖片
第五係列:2021年度中國最具影響力外文版網站及海外社交媒體
中國信息化研究與促進網聯合中國日報網、國衡智慧移動大數據聯盟、太昊國際智庫連續第九年組織開展全國外文版政府網站評估工作。今年的評估依據《2021年度中國政府網站外文版國際化程度評估指標》,通過軟件測評、單位自薦、專家評審和綜合評估等多個環節對我國外文版政府網站建設情況進行了綜合分析和研究。現將評估成果予以公布:
圖片
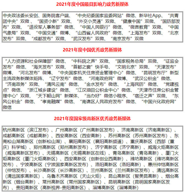
第六係列:2021年度中國最具影響力政務新媒體評估
促進網評估組依據《政府網站與政務新媒體檢查指標、監管工作年度考核指標的通知》《關於進一步做好政務新媒體工作的通知》等關於政務新媒體的文件要求,擬定了《2021年中國政務新媒體評估指標》,通過對全國黨務政務新媒體數據的采集,從五大緯度十四個二類指標開展分析測評,采用抽樣調查、單位自薦、專家推薦、綜合測評等多種手段,推薦評估出以下最具影響力政務新媒體和優秀政務新媒體等領先成果。
圖片
通過促進網評估專家組對2021年全國各級各類黨務政務網站、政務新媒體等數字政府平台的測試、分析、體驗以及綜合評估,結合太昊國際智庫Tahaoo服務指數及影響力、創新力指數就我國2021年數字政府建設總結出以下六大發展特征:
一、“沒有網絡安全就沒有國家安全,沒有信息化就沒有現代化!”這是我黨和政府開展數字政府、數字經濟、數字社會等一切信息化數字化和治理現代化工作的根本前提。
“沒有網絡安全就沒有國家安全,沒有信息化就沒有現代化!”2021年9月1日、11月1日《中華人民共和國數據安全法》《中華人民共和國個人信息保護法》相繼施行,結合2017年6月1日頒布實施的《中華人民共和國網絡安全法》,網絡安全法、數據安全法、個人信息保護法三大法律支柱正式全麵落地代表著數字時代保護網絡安全、數據安全和個人隱私安全的依法治國、依法管網的新時代正式開啟。數據是數字時代政府管理和數據治理的要素,是數字社會的核心邏輯,十九屆四中全會首次將數據作為重要生產要素與勞動、資本、土地、知識等並列,具有跨時代意義。隨著數字社會不斷發展,公民個人信息保護、政府公共數據安全、關鍵基礎設施防護等方麵也麵臨挑戰,麵對新挑戰,國家數字化治理體係建設提速,數據隱私和數據安全的法治建設顯得尤為重要,網絡安全法、數據安全法和個人信息保護法此時的頒布實施,充分體現了我國全麵從嚴治黨、全麵依法治國的擔當與責任。三大法律法規必將成為我國數字政府、數字經濟、數字社會建設的重要支撐和法律基石。希望各級黨委政府能更深入的研究和分析上述三大法律法規,進一步強化安全思維,充分統籌安全和發展,堅決維護數字政府、數字經濟、數字社會構建過程中的網絡安全、數據安全、信息安全,增強數字政府運營的安全保障能力,加速推進數字政府數字中國建設,加速推動中國特色社會主義建設和國家治理體係治理能力現代化進程。
二、《中華人民共和國國民經濟和社會發展第十四個五年規劃和2035年遠景目標綱要》、《法治政府建設實施綱要(2021-2025年)》兩個國家戰略性綱要文件為我國數字政府建設規劃了定位、標明了航向、確立了目標!
2021年是我黨和政府努力向第二個百年奮鬥目標邁進的開局之年,也是全麵啟動社會主義現代化國家新征程的新起點。3月12日,《中華人民共和國國民經濟和社會發展第十四個五年規劃和2035年遠景目標綱要》對外公布,規劃綱要是指導我國今後5年及15年國民經濟和社會發展的綱領性文件,開啟了我國全麵建設社會主義現代化國家新征程的宏偉藍圖。文件指出在“十四五”期間要實現國家治理效能得到新提升,到2035年要基本實現國家治理體係和治理能力現代化,人民平等參與、平等發展權利得到充分保障,基本建成法治國家、法治政府、法治社會的重要戰略目標。要提高數字政府建設水平,朝著將數字技術廣泛應用於政府管理服務,推動政府治理流程再造和模式優化,不斷提高決策科學性和服務效率等數字政府發展方向。2021年8月,中共中央、國務院印發《法治政府建設實施綱要(2021-2025年)》中進一步提出“深入推進‘放管服’改革;加快建設服務型政府,提高政務服務效能;持續優化法治化營商環境;全麵主動落實政務公開;加快推進信息化平台建設;加快推進政務數據有序共享;深入推進‘互聯網+’監管執法”等一係列法治政府建設內容。要求堅持運用互聯網、大數據、人工智能等技術手段促進依法行政,著力實現政府治理信息化與法治化深度融合,優化革新政府治理流程和方式,大力提升法治政府建設數字化水平。上述兩大綱領性文件為我國數字政府未來發展規劃了定位、標明了航向、確立了目標!
三、在國家政務服務平台加速指引下,各級政府推動政務網站新媒體、政府市民服務熱線和優化營商環境應用等多項數字政府建設成績斐然,呈現出整體性、係統性和跨越式發展的良好態勢!
2021年,黨中央國務院連續下發政策指導文件,提出必須以人民為中心,提升政務服務便民熱線效能、優化營商環境、加強政務公開和政務服務平台建設、提高數字治理能力等多維度多層麵工作的整體推進。其中國家政務服務平台、粵省事、穗好辦、青e辦等移動端政務服務平台建設加速推進,創新利用大數據、人工智能技術提供智能化服務,人民群眾需求得到更有效的響應,各平台終端下載量迅速增加,用戶覆蓋率和使用率不斷提高。通過北京12345市民服務熱線、“关键词112345在線”服務平台、“粵省心”政務服務便民熱線平台等為代表的2021年十佳市民服務熱線典型案例,可以看出各級地方政府市民服務熱線整合進一步加快,人性化服務和辦事能力都取得了長足進步。在地方政府優化營商環境十佳典型案例中,重慶市涉企知識產權掌上服務平台、青島市企業開辦服務矩陣平台、“煙台政企通”企業綜合服務平台、“大連中山”APP+智慧營商係統等不斷創新涉企服務,為企業辦實事,為改善地方營商環境、促進經濟發展做出了重要貢獻。總體來說,各級政府對國家數字政府相關政策文件解讀理解的越來越深入,部署實施越來越到位,都緊緊圍繞人民群眾當下最直接最迫切的服務需求入手建設各類數字化平台和應用。在國家政務服務平台高效引領下,我國數字政府建設從政策文件到決策部署,從黨政一體到省市縣聯動均呈現出整體一盤棋、上下一條心的戰略布局和係統性、跨越式發展的良好態勢。
四、以中組部共產黨員網為示範,以全國黨建聯盟為平台,在2021建黨100周年之際,各級黨組織都紛紛依托人工智能數字技術不斷探索社會治理新模式、服務群眾新路徑、開辟基層治理新局麵。
2021年11月,黨的十九屆六中全會審議通過的《中共中央關於黨的百年奮鬥重大成就和曆史經驗的決議》指出,中國共產黨既為中國人民謀幸福、為中華民族謀複興,也為人類謀進步、為世界謀大同。早在7月,《中共中央 國務院關於加強基層治理體係和治理能力現代化建設的意見》正式印發,要求“堅持以人民為中心,以增進人民福祉為出發點和落腳點,以加強基層黨組織建設、增強基層黨組織政治功能和組織力為關鍵,以加強基層政權建設和健全基層群眾自治製度為重點,以改革創新和製度建設、能力建設為抓手,建立健全基層治理體製機製,推動政府治理同社會調節、居民自治良性互動,提高基層治理社會化、法治化、智能化、專業化水平”。縱觀2021年,全國黨委網站、黨務新媒體平台以慶祝建黨百年為契機,以《中國共產黨宣傳工作條例》文件精神為指導,圍繞信息公開、新聞輿論、政策闡釋、民意傾聽、理論研究、思想道德建設、文化文藝、對外宣傳、基層宣傳工作、意識形態管理等領域繼續發力,以中央紀委國家監委網站、中央政法委中國長安網、中組部共產黨員網、中國文明網、中央統戰部網、中共中央對外聯絡部、中央黨史和文獻研究院網等黨務網站和新媒體為代表數字化平台宣傳能力和服務能力進一步加強。
此同時,我國基層治理體係和治理能力現代化也開始全麵提速,各級基層黨組織紛紛利用大數據、人工智能等數字技術,努力探索基層社會治理新模式、服務群眾的新路徑,其中尤以廣州越秀區“越秀先鋒”的創新應用較為突出和頗具基層推廣價值。“越秀先鋒”專門針對解決基層事務響應不及時不徹底不到位等難點,結合基層單位麵臨的多業務係統功能重疊等困擾,2021年以黨建為引領,以人民為中心,以問題和需求為導向,重點打造了"越秀先鋒"AI智能網格秘書平台,將原有的網格化管理和企業辦證辦事疑難結合社情民意反饋等有效打通,創新“令行禁止、有呼必應”的黨建引領基層治理新模式。從“越秀先鋒”的創新成果可以看出,我國基層黨組織正在進一步調整基層治理理念、組織架構,優化運行機製、管理服務和資源配置,將基層治理的眾多要素依托大數據、人工智能整合協同進行精細化深加工,提高治理能效,真正打通聯係服務群眾的"最後一公裏",努力開創基層社會治理新格局,開啟基層社會治理新篇章!
五、“講好中國故事、傳播好中國聲音”是當前各級黨委政府開展數字化建設的重要內容,2021年全國外文版政府網站及海外社交媒體逐步走向集群化、立體式推廣的國際運營2.0傳播階段,成為國際傳播的生力軍。
2021年5月31日下午,中共中央政治局就加強我國國際傳播能力建設組織第三十次集體學習中指出,講好中國故事,傳播好中國聲音,展示真實、立體、全麵的中國,是加強我國國際傳播能力建設的重要任務。在此背景下,全國各地區、各部門需要通過多種手段、多種渠道進行海外傳播,貼近不同區域、不同國家、不同群體受眾的精準傳播方式,推進中國故事和中國聲音的全球化表達、區域化表達、分眾化表達,增強國際傳播的親和力和實效性。2021年,多個省市區外文網站上線和改版,吉林英文網站集群建成,甘肅英文網站集群初見成效,中國知識產權局、中國殘聯等一批中央國家機關單位,以及省、區市開通的海媒賬號,正在逐步走向集群化、立體式推廣的國際傳播運營2.0階段,成為我國對外傳播的生力軍。本次評估推薦的優秀外文版網站和海外社交媒體對於提升各級政府和機構國際傳播能力,構建我國綜合國力和國際地位相匹配的國際話語權,為我國改革發展穩定營造有利外部輿論環境,為更好展現真實、立體、全麵的中國,促進中國和世界交流溝通,為推動構建人類命運共同體作出了積極貢獻。
六、伴隨著大數據、人工智能技術的更新迭代,人民群眾對各級數字政府平台提出了更高的要求,創新、便捷、智能、精準、高效以及個性化特色化服務將成為我國數字政府平台建設的新發展新要求和必然趨勢。
黨的十九大報告明確指出:“中國特色社會主義進入新時代,我國社會主要矛盾已經轉化為人民日益增長的美好生活需要和不平衡不充分的發展之間的矛盾”。建設人民滿意的服務型政府,建設便捷、精準、高效的政府網站、政務新媒體、政務服務APP等數字政府平台,主動順應人民群眾在公共服務“需求端”的新變化,深入推進公共服務供給側結構性改革,利用移動互聯網、大數據和人工智能等數字技術有針對性地為公眾提供個性化、特色化的服務供給是國家治理體係治理能力現代化的重要衡量標準。2021年11月12日國務院辦公廳正式印發《全國一體化政務服務平台移動端建設指南》,這為加速推動全國一體化政務服務平台建設,加強政務服務平台移動端標準化、規範化建設和互聯互通,創新服務方式,增強服務能力,推動更多政務服務網上辦、掌上辦、不斷提升企業和群眾的獲得感和滿意度提供了技術規範和政策保障。同時,各級政府也正在全麵推進的政務服務“跨省通辦”,切實解決了群眾異地辦事麵臨的堵點難點問題,“多地跑”、“折返跑”等現象;政府網站的適老化改造正在如火如荼的展開,具不完全統計約八成以上的政府網站已經開展了不同程度的適老化改造,幫助老年人跨越“數字鴻溝”,普惠服務效果初步顯現。在移動平台智能化特色化應用案例中,廣州“穗好辦”APP智能服務助手通過充分利用當前領先的人工智能和大數據技術,打通政府的公積金、醫保、社保等一係列關係群眾的業務查詢係統,打造了集成智能谘詢、智能查詢、智能導辦等於一體的綜合智能谘詢服務平台,解決辦事谘詢難的問題;深圳羅湖區打造“反向辦”服務一體化平台,通過大數據智能分析匹配,精準定位“應享未享”福利政策的企業群眾,助力政府服務部門定向做好線上溫馨提示、推送辦理指引。上述全國各級各類數字政府平台創新應用的成功實踐表明,誰能更加充分更加有效的利用好當前日益成熟的人工智能數字技術,誰就能領先一步滿足人民群眾對美好生活的各類需要,誰就能更快更好地取得數字政府建設的階段性成果,創新、便捷、智能、精準、高效以及個性化特色化服務將成為今後相當長一段時間內我國各級數字政府平台建設工作的新發展新要求和必然趨勢!
以上為2021年中國優秀政務平台推薦及綜合影響力評估結果的全部通報。有關評估工作詳情請登陸:促進網(www.ceirp.cn)和促進號(www.cujinhao.cn)查詢。