當前位置:
首頁
>
政務公開
>
公示公告
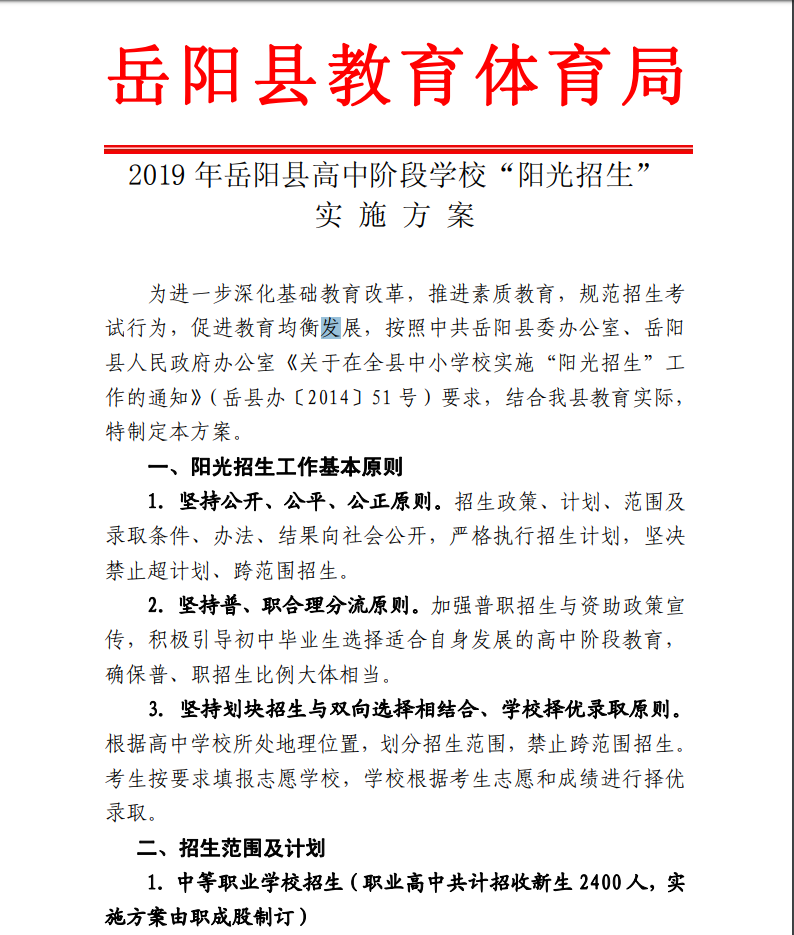
2019 年嶽陽縣高中階段學校“陽光招生” 實施方案”
來源:教體局
2019-05-30
瀏覽量:
1
|
|
|
|