當前位置:
首頁
>
政務公開
>
公示公告
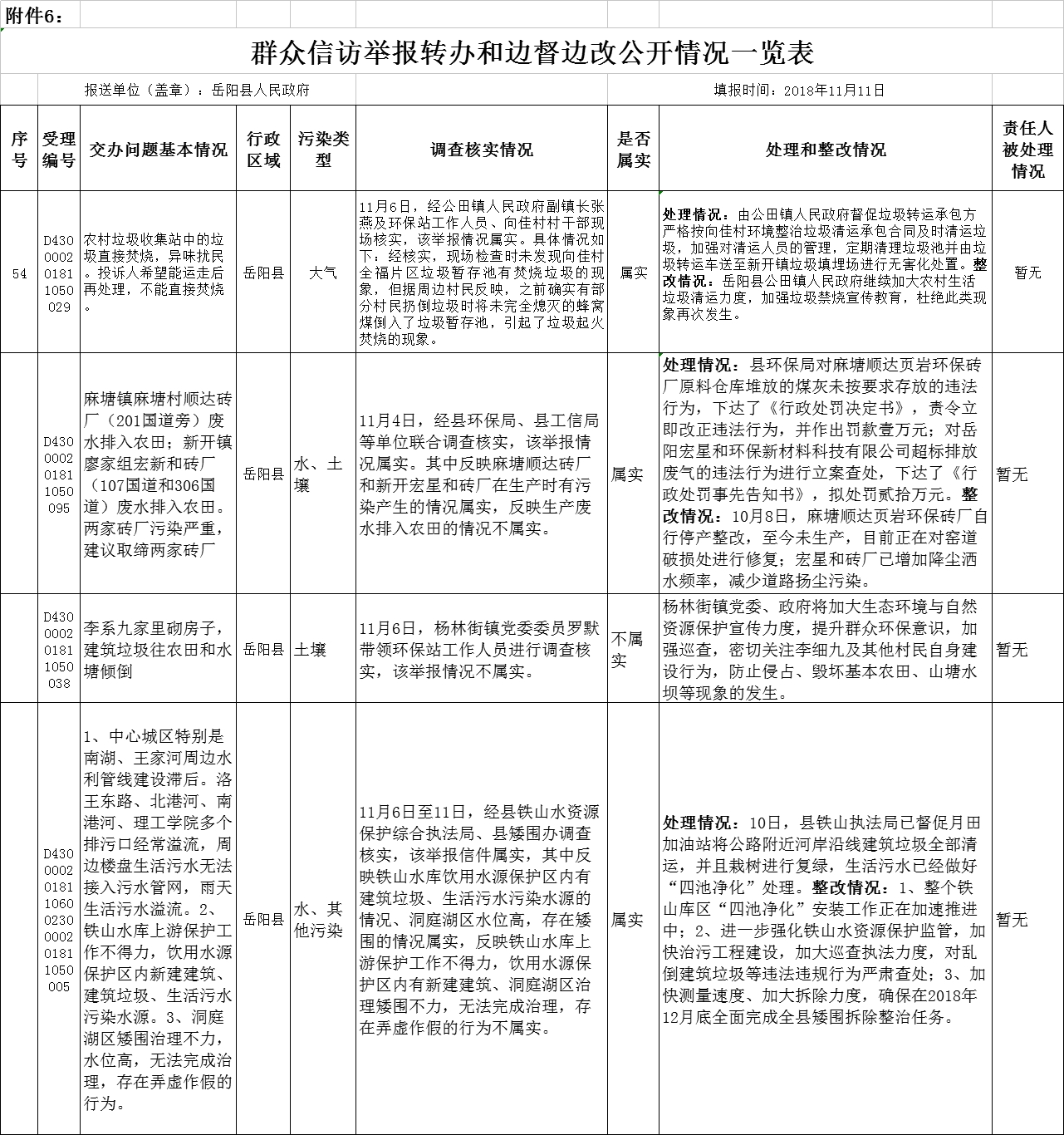
中央生態環境保護督察“回頭看”群眾信訪舉報轉辦和邊督邊改公開情況一覽表 (2018年11月11日)
來源:縣環保局
2018-11-11
瀏覽量:
1
|
|
|
|