省標杆名單!嶽陽縣兩家企業榜上有名
來源:縣工信局   2026-01-23
瀏覽量:1 | | | | |

  嶽陽縣工信局是企業申報質量標杆的“政策宣傳員”第一時間推送申報要求與扶持政策,確保企業精準知曉紅利;是“申報指導員”,提供“一對一”全流程輔導,幫企業規範完善材料、破解申報難點;是“審核把關員”,嚴格核查材料真實性與合規性,保障申報質量;更是“成長服務員”,後續持續提供質量提升、技術創新等支持,推動企業發揮標杆示範作用。

  近日

  湖南省工業和信息化廳發布了

  《關於2025年度湖南省製造業質量標杆名單的公示》

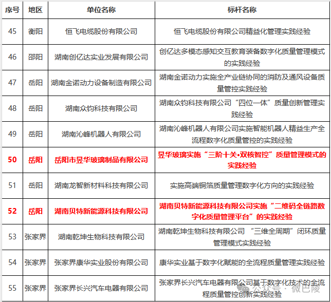
  全省共83家

  嶽陽共6家

  嶽陽縣兩家企業

  嶽陽市昱華玻璃製品有限公司

  湖南貝特新能源科技有限公司

  名列其中

  2025年湖南省製造業質量標杆入圍企業名單

  湖南省製造業質量標杆企業是在質量管理、標準應用、數字化管控等方麵成效突出的企業。接下來,縣工信局將持續發揮指導作用,優化企業服務機製,為更多縣域企業加速邁上高質量發展注入動力。

  嶽陽市昱華玻璃製品有限公司

  嶽陽市昱華玻璃製品有限公司是一家集產品設計、研發、生產製造、銷售及服務為一體的玻璃瓶罐製造企業。公司主要生產醫藥、食品及酒類等玻璃包裝容器。現為國家高新技術企業、湖南省專精特新中小企業、湖南省省級企業技術中心。2025年產值達4.5億元,年繳稅2841萬元。

  近年來,公司將生產車間及配套設施按行業最領先的技術、工藝和裝備進行全麵升級改造,並對1號車間進行了“煤改氣”清潔能源替代改造,將公司打造成為中國日用玻璃行業精益生產標杆企業。改造完成後,公司產品質量及市場競爭力得到了顯著提升,昱華玻璃品牌已得到了行業和市場的高度認可,目前公司藥用輸液瓶占國內市場份額達20%以上,是“中國藥用輸液瓶領導者”;主導產品國內市場占有率排名第一,產品暢銷全國20多個省市,部分產品出口至歐美及東南亞等10多個國家。

  湖南貝特新能源科技有限公司

  湖南貝特新能源科技有限公司係省級專精特新“小巨人”企業,是一家集研發、測試、生產、銷售為一體的新能源電動汽車渦旋壓縮機專業製造商,產品主要應用於純電動車和混合動力等車型。公司在引進德國先進立式加工中心8台、日本車銑複合加工中心5台、美國哈挺5台、其他高端數控車床9台,及高精尖的刀具夾具和模具等,並建成智能化、自動化生產線和半自動生產線各一條,建成有電動空調及電動壓縮機全性能檢測試驗中心。

  公司現有員工100多人,其中高端專業技術人才20餘人,核心成員已在壓縮機或空調行業從業超過20年、主持或參與過多項國家重大科研項目,承擔過多款電動壓縮機或電動空調係統的開發,公司技術中心獲批“湖南省企業技術中心”,公司開發的BET20、BET27、BET34C、BET45四大係列渦旋壓縮機產品,研發生產的一體式電動半封閉臥式渦旋壓縮機是目前國際上最先進的產品,具有體積小、重量輕、能耗低、振動小、噪聲低、能效比高等特點,係一汽、長安、奇瑞、江鈴、吉利、陝汽等國內主流車企供貨商,與國汽(北京)汽車輕量化技術研究院、西安交通大學製冷與低溫工程研究所等科研院所建立合作關係,打造產學研相結合的戰略合作平台,力爭在電動化、智能化和輕量化方向不斷突破達到國際領先水平,力爭成為中國最具競爭力和專業化的新能源產業基地之一。